电脑桌面
添加小米粒文库到电脑桌面
安装后可以在桌面快捷访问

1.1乾隆醉酒业销售合同

1.1乾隆醉酒业销售合同_第1页
1/6
1.1乾隆醉酒业销售合同_第2页
2/6
1.1乾隆醉酒业销售合同_第3页
3/6
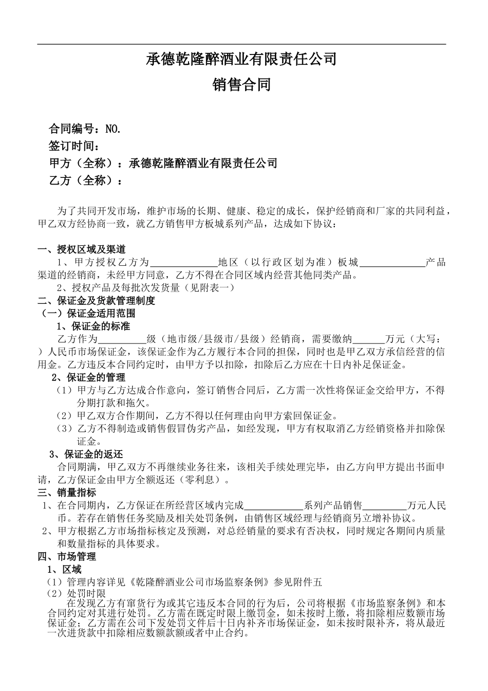
承德乾隆醉酒业有限责任公司销售合同合同编号:NO.签订时间:甲方(全称):承德乾隆醉酒业有限责任公司乙方(全称):为了共同开发市场,维护市场的长期、健康、稳定的成长,保护经销商和厂家的共同利益,甲乙双方经协商一致,就乙方销售甲方板城系列产品,达成如下协议:一、授权区域及渠道1、甲方授权乙方为 地区(以行政区划为准)板城 产品 渠道的经销商,未经甲方同意,乙方不得在合同区域内经营其他同类产品。2、授权产品及每批次发货量(见附表一)二、保证金及货款管理制度(一)保证金适用范围1、保证金的标准乙方作为 级(地市级/县级市/县级)经销商,需要缴纳 万元(大写: )人民币市场保证金,该保证金作为乙方履行本合同的担保,同时也是甲乙双方承信经营的信用金。乙方违反本合同约定时,由甲方予以扣除,扣除后乙方应在十日内补足保证金。2、保证金的管理(1)甲方与乙方达成合作意向,签订销售合同后,乙方需一次性将保证金交给甲方,不得分期打款和拖欠。(2)甲乙双方合作期间,乙方不得以任何理由向甲方索回保证金。(3)乙方不得制造或销售假冒伪劣产品,如经发现,甲方有权取消乙方经销资格并扣除保证金。3、保证金的返还合同期满,甲乙双方不再继续业务往来,该相关手续处理完毕,由乙方向甲方提出书面申请,乙方保证金由甲方全额返还(零利息)。三、销量指标1、在合同期内,乙方保证在所经营区域内完成 系列产品销售 万元人民币。若存在销售任务奖励及相关处罚条例,由销售区域经理与经销商另立增补协议。2、甲方根据乙方市场指标核定及预测,对总经销量的要求有否决权,同时规定各期间内质量和数量指标的具体要求。四、市场管理1、区域(1)管理内容详见《乾隆醉酒业公司市场监察条例》参见附件五(2)处罚时限在发现乙方有窜货行为或其它违反本合同的行为后,公司将根据《市场监察条例》和本合同约定对其进行处罚。乙方需在既定时限上缴罚金,如未按时上缴,将扣除相应数额市场保证金;乙方需在公司下发处罚文件后十日内补齐市场保证金,如未按时限补齐,将从最近一次进货款中扣除相应数额款额或者中止合约。 下载后可任意编辑2、渠道启动和管理(1)产品完成导入期,需要启动分销商,须写书面报告,经办事处经理及以上领导签字同意后方可进行;分销商的启动和进展资料(网络、资金、执行力、市场操作能力、经营思路、信誉等)要报办事处审核。(2)经销商有对市场监控和管理的义务,协助厂家进行促销活动的...

1、当您付费下载文档后,您只拥有了使用权限,并不意味着购买了版权,文档只能用于自身使用,不得用于其他商业用途(如 [转卖]进行直接盈利或[编辑后售卖]进行间接盈利)。
2、本站所有内容均由合作方或网友上传,本站不对文档的完整性、权威性及其观点立场正确性做任何保证或承诺!文档内容仅供研究参考,付费前请自行鉴别。
3、如文档内容存在违规,或者侵犯商业秘密、侵犯著作权等,请点击“违规举报”。

碎片内容

1.1乾隆醉酒业销售合同

确认删除?
VIP
微信客服
  • 扫码咨询
会员Q群
  • 会员专属群点击这里加入QQ群
客服邮箱
回到顶部