电脑桌面
添加小米粒文库到电脑桌面
安装后可以在桌面快捷访问

国际货运代理委托协议

国际货运代理委托协议_第1页
1/2
国际货运代理委托协议_第2页
2/2
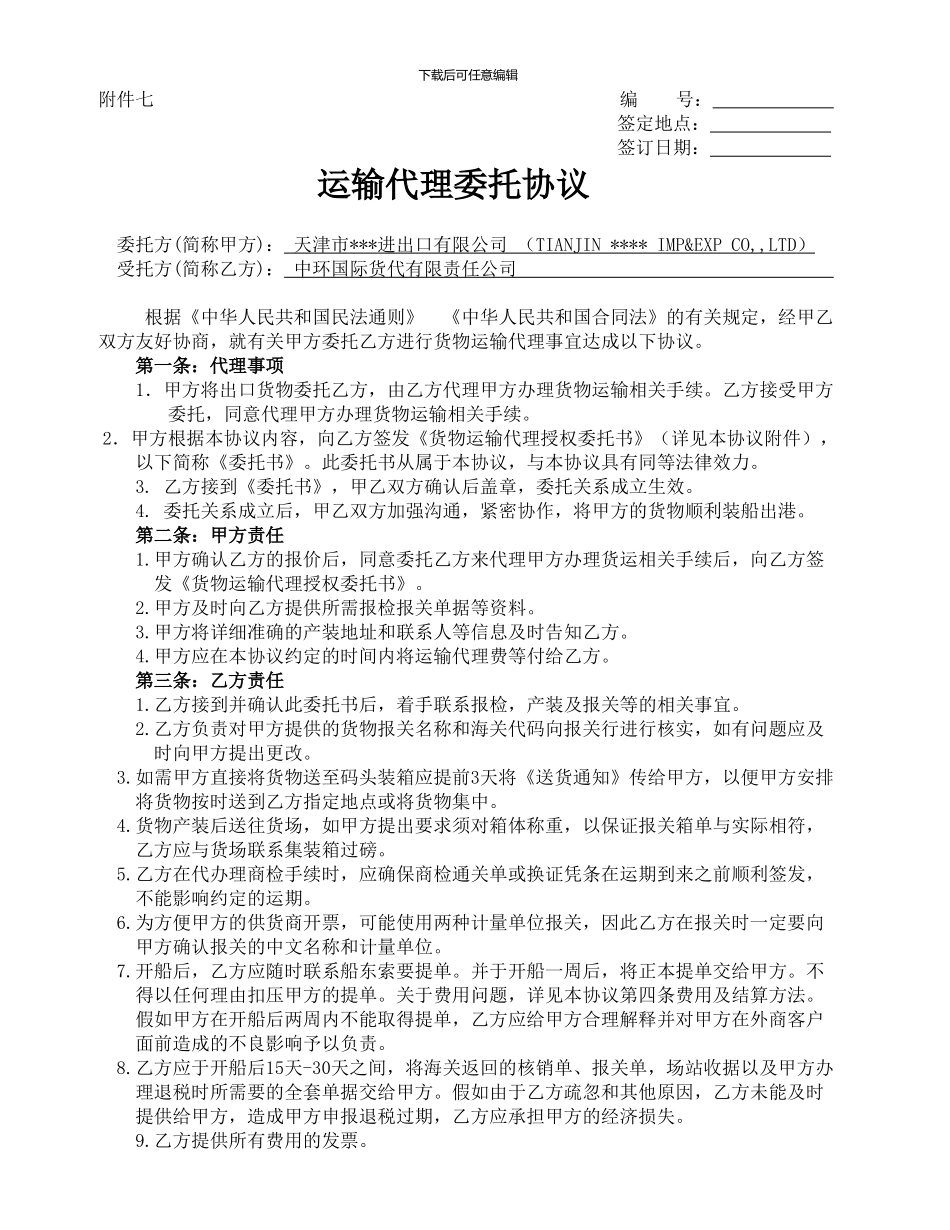
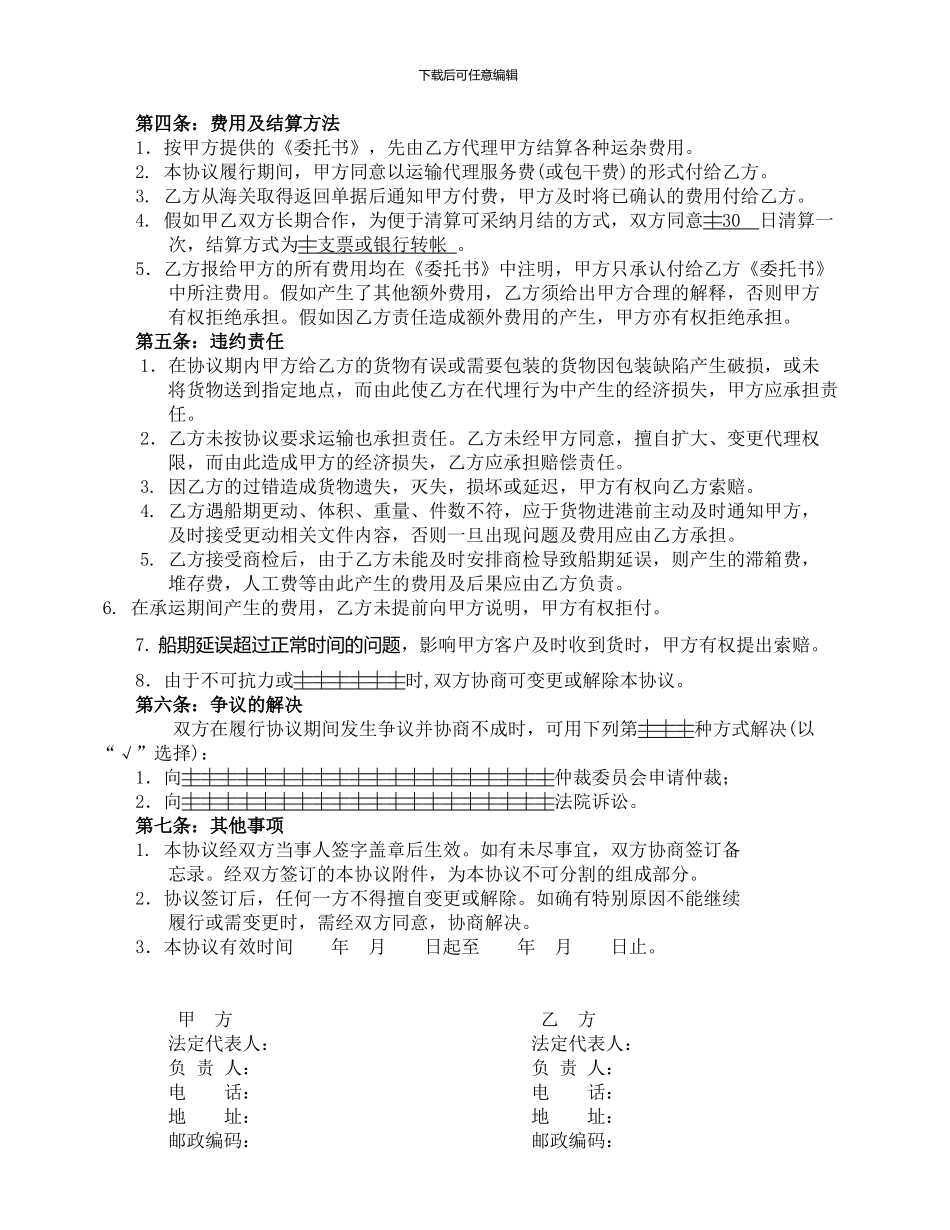
下载后可任意编辑附件七 编 号: 签定地点: 签订日期: 运输代理委托协议 委托方(简称甲方): 天津市 *** 进出口有限公司 ( TIANJIN **** IMP&EXP CO,,LTD ) 受托方(简称乙方): 中环国际货代有限责任公司 根据《中华人民共和国民法通则》 《中华人民共和国合同法》的有关规定,经甲乙双方友好协商,就有关甲方委托乙方进行货物运输代理事宜达成以下协议。 第一条:代理事项 1.甲方将出口货物委托乙方,由乙方代理甲方办理货物运输相关手续。乙方接受甲方委托,同意代理甲方办理货物运输相关手续。2.甲方根据本协议内容,向乙方签发《货物运输代理授权委托书》(详见本协议附件),以下简称《委托书》。此委托书从属于本协议,与本协议具有同等法律效力。3. 乙方接到《委托书》,甲乙双方确认后盖章,委托关系成立生效。4. 委托关系成立后,甲乙双方加强沟通,紧密协作,将甲方的货物顺利装船出港。第二条:甲方责任1.甲方确认乙方的报价后,同意委托乙方来代理甲方办理货运相关手续后,向乙方签发《货物运输代理授权委托书》。2.甲方及时向乙方提供所需报检报关单据等资料。3.甲方将详细准确的产装地址和联系人等信息及时告知乙方。4.甲方应在本协议约定的时间内将运输代理费等付给乙方。第三条:乙方责任1.乙方接到并确认此委托书后,着手联系报检,产装及报关等的相关事宜。2.乙方负责对甲方提供的货物报关名称和海关代码向报关行进行核实,如有问题应及时向甲方提出更改。3.如需甲方直接将货物送至码头装箱应提前3天将《送货通知》传给甲方,以便甲方安排将货物按时送到乙方指定地点或将货物集中。4.货物产装后送往货场,如甲方提出要求须对箱体称重,以保证报关箱单与实际相符,乙方应与货场联系集装箱过磅。5.乙方在代办理商检手续时,应确保商检通关单或换证凭条在运期到来之前顺利签发,不能影响约定的运期。6.为方便甲方的供货商开票,可能使用两种计量单位报关,因此乙方在报关时一定要向甲方确认报关的中文名称和计量单位。7.开船后,乙方应随时联系船东索要提单。并于开船一周后,将正本提单交给甲方。不得以任何理由扣压甲方的提单。关于费用问题,详见本协议第四条费用及结算方法。假如甲方在开船后两周内不能取得提单,乙方应给甲方合理解释并对甲方在外商客户面前造成的不良影响予以负责。8.乙方应于开船后15天-30天之间,将海关返回的核销单、报关单,场站收据以及甲方办理退税时所需要的全套单据交...

1、当您付费下载文档后,您只拥有了使用权限,并不意味着购买了版权,文档只能用于自身使用,不得用于其他商业用途(如 [转卖]进行直接盈利或[编辑后售卖]进行间接盈利)。
2、本站所有内容均由合作方或网友上传,本站不对文档的完整性、权威性及其观点立场正确性做任何保证或承诺!文档内容仅供研究参考,付费前请自行鉴别。
3、如文档内容存在违规,或者侵犯商业秘密、侵犯著作权等,请点击“违规举报”。

碎片内容

国际货运代理委托协议

确认删除?
VIP
微信客服
  • 扫码咨询
会员Q群
  • 会员专属群点击这里加入QQ群
客服邮箱
回到顶部