电脑桌面
添加小米粒文库到电脑桌面
安装后可以在桌面快捷访问

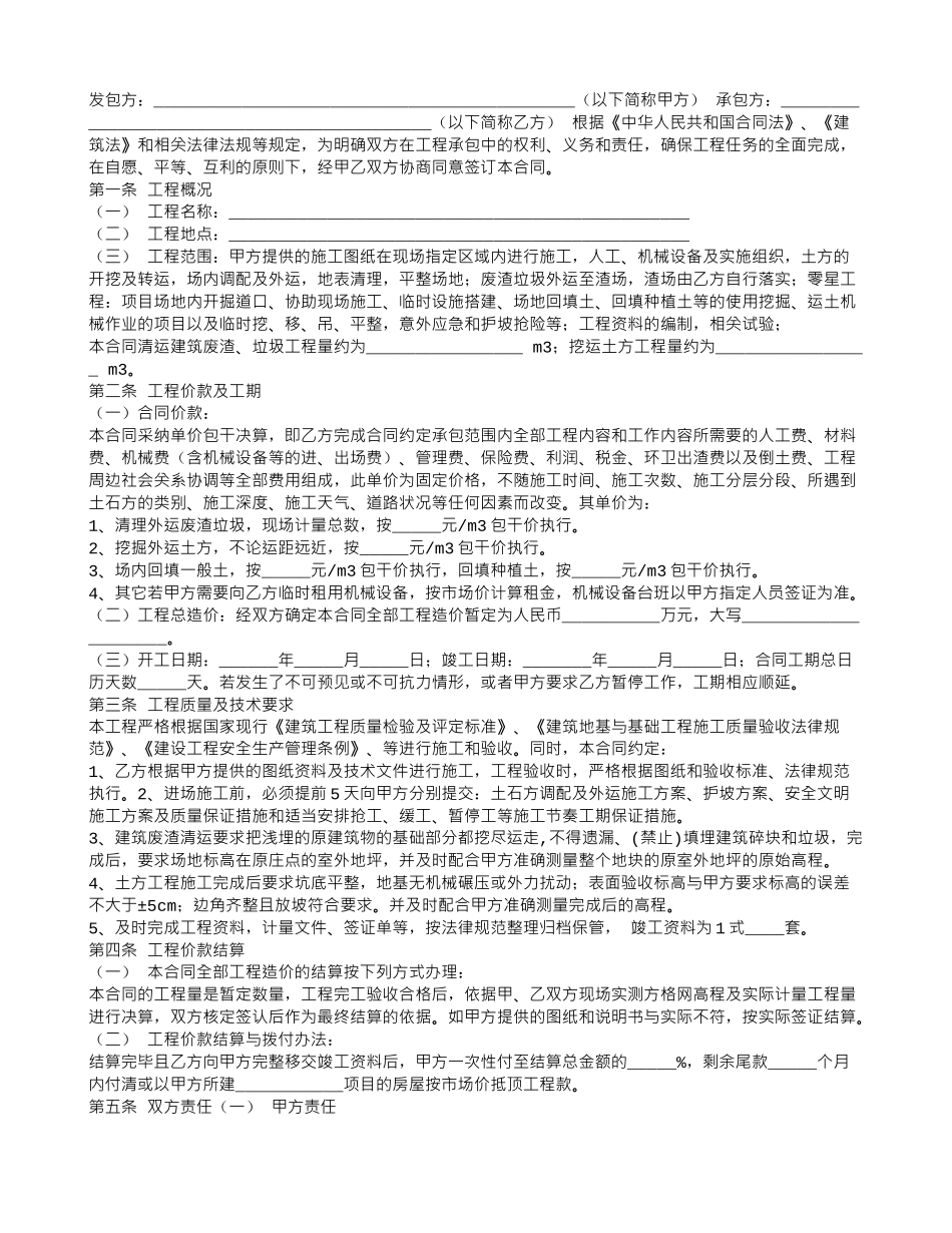
土方承包合同范本

土方承包合同范本_第1页
1/5
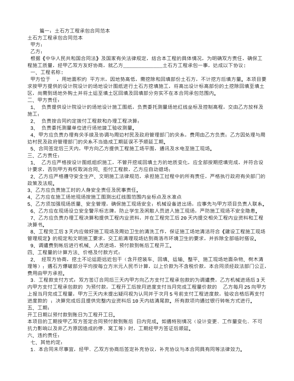
土方承包合同范本_第2页
2/5
土方承包合同范本_第3页
3/5
篇一:土石方工程承包合同范本土石方工程承包合同范本甲方:乙方:根据《中华人民共和国合同法》及国家有关法律规定,结合本工程的具体情况,为明确双方责任,确保工程施工质量,经甲乙双方友好协商,就乙方_____________土石方工程承包一事,达成以下协议:一、工程名称:甲方位于 ,用地面积约 平方米,因地势高低,需挖除和回填部份土石方,不计挖方后填方量。本项目要求按甲方提供的设计院设计的场地设计图纸进行土石方挖填施工,将高出设计标高部份的土挖除回填至填土区,尚需到场地外购土并将土运至填土区回填及回填部分夯实不在本合同承包范围内。二、甲方责任:1、 负责提供设计院设计的场地设计施工图纸,负责委托测量场地红线坐标及控制高程,交由乙方放样及施工;2、 负责按合同约定拨付工程款和办理工程决算;3、 负责委托测量单位进行场地竣工验收测量。4、甲方应负责办理有关手续及协调与周边村民及政府管理部门的关系,费用由乙方负责;乙方因处理与周边村民及政府管理部门的关系不当造成工期延误不予顺延工期。5、合同签定后三天内,甲方向乙方提供工程施工场平图,通讯及水电至施工现场。三、乙方责任:1、 乙方应严格按设计图纸组织施工,不管开挖或回填土方的地质变化,应全部按期挖填完成,并符合设计要求,否则甲方有权取消合同、拒付工程款,乙方应自动退场;2、乙方应严格遵守安全生产、文明施工法律规范,承担施工过程中的所有责任,严格执行政府有关部门的政策及法规。3、乙方应负责施工时的人身安全责任及民事责任。4、乙方应在施工场地现场按施工图测出红线图范围内坐标点及水准点5、乙方须加强现场质量、安全管理,确保施工现场安全;机械设备进出场,应事先与甲方项目负责人联系。6、乙方应在现场设立安全警示标志牌,防止学生及闲散人员进入施工现场,严防施工现场不安全隐患。7、乙方应负责办理工程决算和提供工程内业资料,并在工程完工后 20 天内提交相关工程内业资料和工程决算书。8、工程完工后 3 天内应做好施工现场及周边卫生的清洗工作,保证施工场地清洁符合《建设工程施工现场管理规定》的规定和文明施工要求,交工前清理现场达到商洛市环境卫生的要求,并拆除全部临时搭设。9、调遣费到帐后进行机械、人员进场,预付款到帐后工程开工。四、工程量的计算方法、价格及付款方式:2、 经双方协商,挖土不论运距远近包干(含开挖装车、回填、运输、整平、施工现场地面杂物、树木清理等);遇石方爆破...

1、当您付费下载文档后,您只拥有了使用权限,并不意味着购买了版权,文档只能用于自身使用,不得用于其他商业用途(如 [转卖]进行直接盈利或[编辑后售卖]进行间接盈利)。
2、本站所有内容均由合作方或网友上传,本站不对文档的完整性、权威性及其观点立场正确性做任何保证或承诺!文档内容仅供研究参考,付费前请自行鉴别。
3、如文档内容存在违规,或者侵犯商业秘密、侵犯著作权等,请点击“违规举报”。

碎片内容

土方承包合同范本

您可能关注的文档

确认删除?
VIP
微信客服
  • 扫码咨询
会员Q群
  • 会员专属群点击这里加入QQ群
客服邮箱
回到顶部