电脑桌面
添加小米粒文库到电脑桌面
安装后可以在桌面快捷访问

浏阳市体育运动管理局物业服务合同

浏阳市体育运动管理局物业服务合同_第1页
1/4
浏阳市体育运动管理局物业服务合同_第2页
2/4
浏阳市体育运动管理局物业服务合同_第3页
3/4
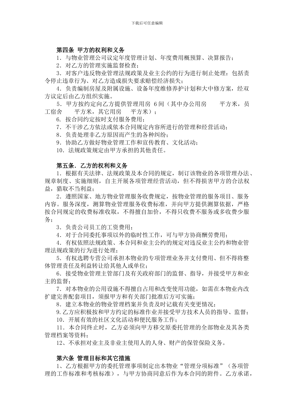
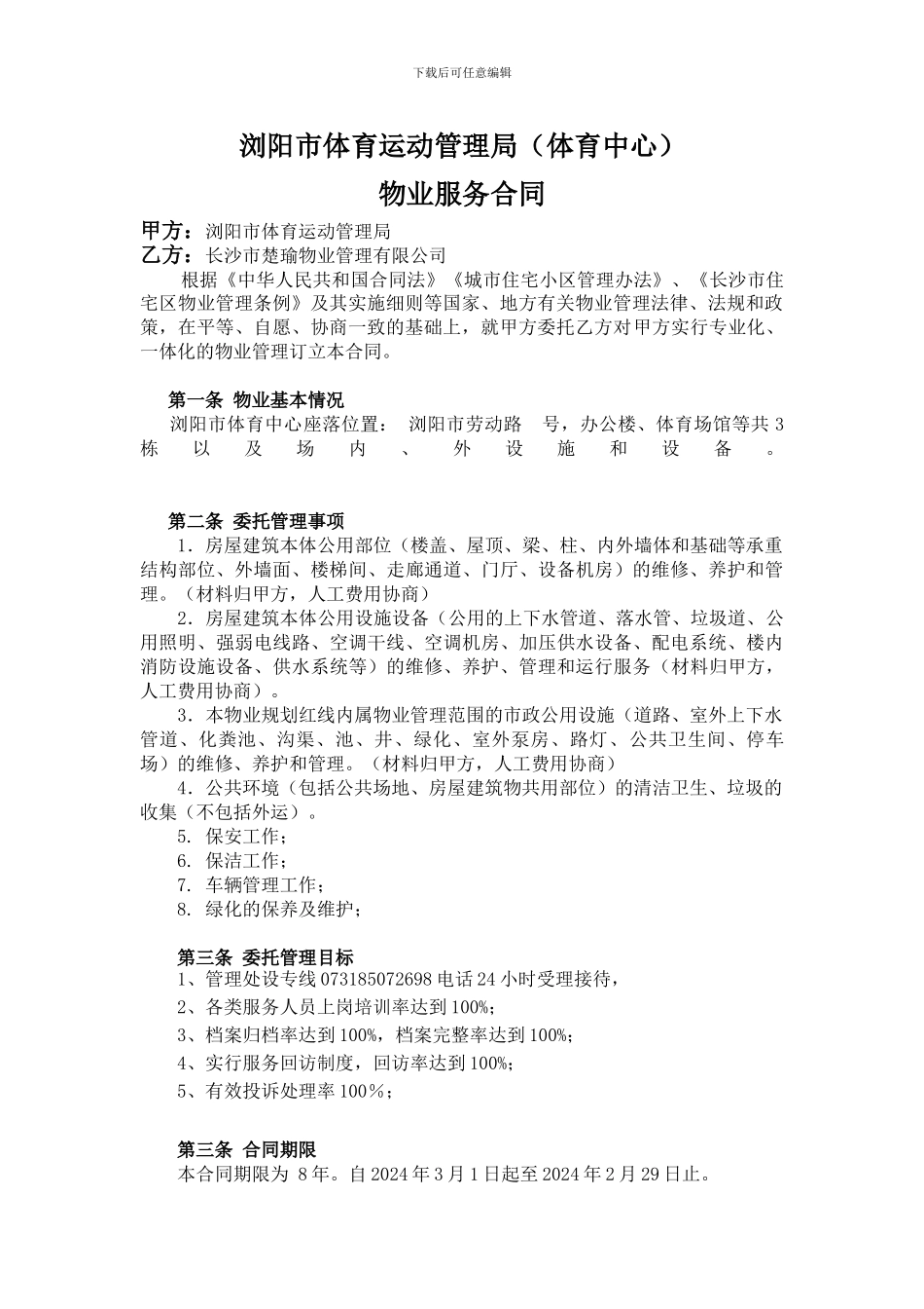
下载后可任意编辑浏阳市体育运动管理局(体育中心)物业服务合同甲方:浏阳市体育运动管理局乙方:长沙市楚瑜物业管理有限公司 根据《中华人民共和国合同法》《城市住宅小区管理办法》、《长沙市住宅区物业管理条例》及其实施细则等国家、地方有关物业管理法律、法规和政策,在平等、自愿、协商一致的基础上,就甲方委托乙方对甲方实行专业化、一体化的物业管理订立本合同。 第一条 物业基本情况 浏阳市体育中心座落位置: 浏阳市劳动路 号,办公楼、体育场馆等共 3栋以及场内、外设施和设备。 第二条 委托管理事项1.房屋建筑本体公用部位(楼盖、屋顶、梁、柱、内外墙体和基础等承重结构部位、外墙面、楼梯间、走廊通道、门厅、设备机房)的维修、养护和管理。(材料归甲方,人工费用协商) 2.房屋建筑本体公用设施设备(公用的上下水管道、落水管、垃圾道、公用照明、强弱电线路、空调干线、空调机房、加压供水设备、配电系统、楼内消防设施设备、供水系统等)的维修、养护、管理和运行服务(材料归甲方,人工费用协商)。 3.本物业规划红线内属物业管理范围的市政公用设施(道路、室外上下水管道、化粪池、沟渠、池、井、绿化、室外泵房、路灯、公共卫生间、停车场)的维修、养护和管理。(材料归甲方,人工费用协商) 4.公共环境(包括公共场地、房屋建筑物共用部位)的清洁卫生、垃圾的收集(不包括外运)。5. 保安工作;6. 保洁工作;7. 车辆管理工作;8. 绿化的保养及维护;第三条 委托管理目标1、管理处设专线 073185072698 电话 24 小时受理接待,2、各类服务人员上岗培训率达到 100%;3、档案归档率达到 100%,档案完整率达到 100%;4、实行服务回访制度,回访率达到 100%;5、有效投诉处理率 100%;第三条 合同期限 本合同期限为 8 年。自 2024 年 3 月 1 日起至 2024 年 2 月 29 日止。下载后可任意编辑 第四条 甲方的权利和义务 1.与物业管理公司议定年度管理计划、年度费用概预算、决算报告; 2.对乙方的管理实施监督检查; 3.对客户违反物业管理法规政策及业主公约的行为进行制止处理:包括责令停止违章行为、对乙方造成损失要求赔偿经济损失; 4.负责编制房屋及附属设施、设备年度维修养护计划和大中修方案,经双方议定后由乙方组织实施。 5.甲方按约定向乙方提供管理用房 6 间(其中办公用房 平方米,员工宿舍 平方米,其它用房 平方米); 6. 按合同约定按时...

1、当您付费下载文档后,您只拥有了使用权限,并不意味着购买了版权,文档只能用于自身使用,不得用于其他商业用途(如 [转卖]进行直接盈利或[编辑后售卖]进行间接盈利)。
2、本站所有内容均由合作方或网友上传,本站不对文档的完整性、权威性及其观点立场正确性做任何保证或承诺!文档内容仅供研究参考,付费前请自行鉴别。
3、如文档内容存在违规,或者侵犯商业秘密、侵犯著作权等,请点击“违规举报”。

碎片内容

浏阳市体育运动管理局物业服务合同

不二商店+ 关注
实名认证
内容提供者

我是你的不二选择

确认删除?
VIP
微信客服
  • 扫码咨询
会员Q群
  • 会员专属群点击这里加入QQ群
客服邮箱
回到顶部