电脑桌面
添加小米粒文库到电脑桌面
安装后可以在桌面快捷访问

农村中小学教师素质提升工程新课程小学数学教学评价...VIP免费

农村中小学教师素质提升工程新课程小学数学教学评价..._第1页
1/7
农村中小学教师素质提升工程新课程小学数学教学评价..._第2页
2/7
农村中小学教师素质提升工程新课程小学数学教学评价..._第3页
3/7
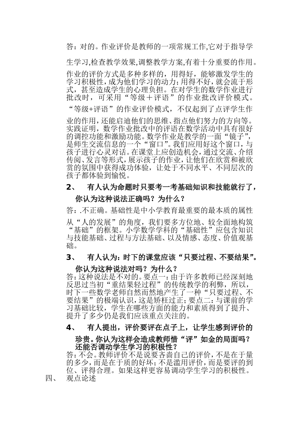
农村中小学教师素质提升工程《新课程小学数学教学评价》复习资料参考答案一、名词解释1.数学思考评价:通过课堂观察量表等手段,对学生思考的广度、深度、灵活度进行客观评价,促进学生思维水平提升。2.教学后记:指教师在课堂教学结束后,针对课堂教学设计和实施,结合对课堂教学的观察,进行全面的回顾和小结,将经验和教训记录下来,即为教学后记。3.激励性作业评价:用激励性语言评价学生的作业,不仅起到了点评学生作业的作用,还能启迪他们的思维、指点他们努力的方向等。4.教师的“大气”:教师的“大气”是指教师在课堂教学中表现出的那种大家风范,那种充满自信、运筹帷幄、不急不躁、不拘小节的教学素质,那种能够自觉跳出单纯传授知识范畴而站在关注学生生命成长的高度来反思教学的功底和底蕴。5.商榷性评语:老师根据不同的情况,有时直接予以更正有时则不是直接更正,而是给予适当的提示,引导学生自己去更正。6.延迟评价:学生的知识基础,智力水平和学习态度是不平衡的,即使优等生也可能有失误的时候。当学生的作业错误过多,为了避免学生作业等级太低,心理压力太大,可以采取暂不评判等级的批改评价策略。等学生弄清了错误原因,补充了所欠缺的知识,将作业重做之后,再进行评判7.预习性日记:学生课前预习后,对将要学习的新教材主要内容的记录8.反思日记:以反思自己学习心得、经验教训、成功体验等为主要内容的数学日记。9.教学案例:是指含有问题或疑难情境在内的真实发生的典型教学事件。10.期末学习评价:采用等级加评语的评价方式,从学生知识技能的掌握情况,对本学科的学习兴趣、实践能力、创新精神以及协作能力、合作精神等方面全面客观地评价学生11.终结性评价:一种关注结果的评价方式。12.协商性作业评价:为了实事求是地批改作业,不伤害学生的自尊心和学习积极性,防止发生抄袭作业的现象,我们可以采取当面了解情况,协商批改的评价策略。二、简答题1、简述发展性学生评价的主要特征?答:发展性学生评价的主要特征:数学学习评价应促进学生发展;数学学习评价要体现多元化;数学学习评价要关注学生的差异。2、.三个“不要”指的是情节不要太多,环节不要太细,问题不要太碎。3、传统小学数学考试考试评价存在的不足:主要表现在“五个过”:评价内容过多倚重学科知识,特别是课本上的知识;评价标准过多强调共性和一般趋势;评价方法以传统的纸笔考试为主,过多地倚重量化的结果;评价主体过多地处于消极的被动地位;评价中心过于关注结果。4、小学数学教师自我反思的一般形式有:(1)课后备课;(2)教学后记;(3)教学诊断;(4)反思日记;(5)教学案例;(6)观摩分析。5、小学数学学习评价呈现的结果:评分、等级或成长记录袋等。6、.发展性学生评价的主要思路:评价形式的开放(多样化)——实现全员评价;评价内容的开放(多元化)——实现全人评价;评价时空的开放(多向化)——实现全程评价7、实施课堂即兴评价应遵循的原则:立足激励原则、关注人性原则、评价方式要多样化。8、新时期下老师可在下面几个方面进行自我反思:(1)在教学实践中反思:①总结成功经验;②查找失败原因;③记录疑难困惑。(2)在他人评价中反思。(3)在学生评价中反思。三、辨别题1、有人认为:作业是教师与学生知识与情感交流的“信箱”,不是评判,而是对话,你认为对吗?为什么?答:对的。作业评价是教师的一项常规工作,它对于指导学生学习,检查教学效果,调整教学方案,有着十分重要的作用。作业的评价方式是多种多样的,用得好,能够激发学生的学习积极性,成为他们学习的动力;用得不好,就会流于形式,甚至造成学生的心理负担。在对学生的数学作业进行批改时,可采用“等级+评语”的作业批改评价模式。“等级+评语”的作业评价模式,不仅起到了点评学生作业的作用,还能启迪他们的思维、指点他们努力的方向等。实践证明,数学作业批改中的评语在数学活动中具有很好的调控功能和激励功能。数学作业是教学的一面“镜子”,是师生交流信息的一个“窗口”。我们应用好这个窗口,与孩子进行心灵对话。在课堂上应创造机会,通...

1、当您付费下载文档后,您只拥有了使用权限,并不意味着购买了版权,文档只能用于自身使用,不得用于其他商业用途(如 [转卖]进行直接盈利或[编辑后售卖]进行间接盈利)。
2、本站所有内容均由合作方或网友上传,本站不对文档的完整性、权威性及其观点立场正确性做任何保证或承诺!文档内容仅供研究参考,付费前请自行鉴别。
3、如文档内容存在违规,或者侵犯商业秘密、侵犯著作权等,请点击“违规举报”。

碎片内容

农村中小学教师素质提升工程新课程小学数学教学评价...

您可能关注的文档

确认删除?
VIP
微信客服
  • 扫码咨询
会员Q群
  • 会员专属群点击这里加入QQ群
客服邮箱
回到顶部