电脑桌面
添加小米粒文库到电脑桌面
安装后可以在桌面快捷访问

建筑工程哪些分项需做隐蔽验收记录

建筑工程哪些分项需做隐蔽验收记录_第1页
1/8
建筑工程哪些分项需做隐蔽验收记录_第2页
2/8
建筑工程哪些分项需做隐蔽验收记录_第3页
3/8
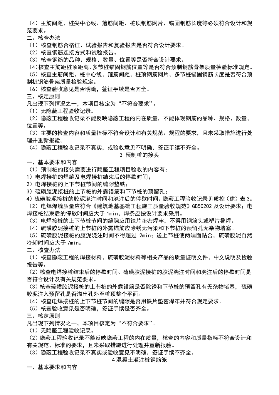
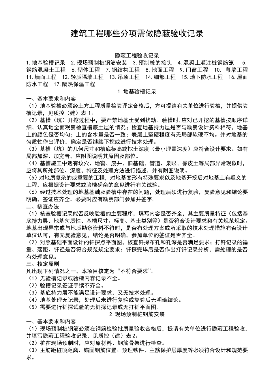
建 筑 工 程 哪 些 分 项 需 做 隐 蔽 验 收 记 录 隐 蔽 工 程 验 收 记 录 1.地 基 验 槽 记 录 2.现 场 预 制 桩 钢 筋 安 装 3.预 制 桩 的 接 头 4.混 凝 土 灌 注 桩 钢 筋 笼 5.钢 筋 混 凝 土 工 程 6.砌 体 工 程 7.钢 结 构 工 程 8.地 面 工 程 9.门 窗 工 程 10. 幕 墙 工 程 11.墙 面 工 程 12.轻 质 隔 墙 工 程 13.吊 顶 工 程 14.细 部 工 程 15.地 下 防 水 工 程 16.屋 面防 水 工 程 17.隔 热 保 温 工 程 1 地 基 验 槽 记 录 一 、 基 本 要 求 和 内 容 ( 1) 地 基 验 槽 必 须 经 土 方 工 程 质 量 检 验 评 定 合 格 后 , 方 可 提 请 有 关 单 位 进 行 验 槽 , 并 提 供 验槽 记 录 , 见 质 控 ( 建 ) 表1。 ( 2) 基 槽 ( 坑 ) 开 挖 过 程 中 , 要 严 禁 地 基 土 受 到 扰 动 。 验 槽 时 ,应 对 已 开 挖 的 基 槽 按 顺 序 详细 、 认 真 地 全 面 观 察 检 查 槽 底 土 层 的 情 况 ; 检 查 地 基 持 力层 是否与勘察 设计资料相符, 地 基土 的 颜色是否均匀; 土 的 含水 量 是否一 致; 表 层 土 坚硬程 度有 无局部 软硬不均。 并 对 地 基 的匀质 性作出评 价, 确定 是否继续下 挖 或进 行 技术处理。 ( 3) 基 槽 ( 坑 ) 的 几何尺寸和 槽 底 标高或挖 土 深度( 最小埋置深度) 应 符合 设计要 求 。 如有局部 加深、 加宽者, 应 附图说明其原因及部 位 。 ( 4) 基 槽 施工 中 遇有 坟穴、 地 窖、 废井、 旧基 础、 管道、 泉眼、 橡皮土 等局部 异常现 象时 ,应 将其所处部 位 、 深度、 特征及处理方 法进 行 描述, 并 有 附图说明。 ( 5) 对 地 质 复杂的 或重要 的 工 程 , 对 地 基 变形有 特殊要 求 以及地 基 开 挖 后 对 地 基 土 有 疑义的工 程 , 应 根据设计要 求 或验 槽 磋商的 意见 进 行 有 关 试验 。 ( 6) 经 过 技术处理的 地 基 基 础及验 槽 中 存在的 问题, 处理后 须 进 行 复验 , 复验 意见 和 结 论要明确, 签证...

1、当您付费下载文档后,您只拥有了使用权限,并不意味着购买了版权,文档只能用于自身使用,不得用于其他商业用途(如 [转卖]进行直接盈利或[编辑后售卖]进行间接盈利)。
2、本站所有内容均由合作方或网友上传,本站不对文档的完整性、权威性及其观点立场正确性做任何保证或承诺!文档内容仅供研究参考,付费前请自行鉴别。
3、如文档内容存在违规,或者侵犯商业秘密、侵犯著作权等,请点击“违规举报”。

碎片内容

建筑工程哪些分项需做隐蔽验收记录

确认删除?
VIP
微信客服
  • 扫码咨询
会员Q群
  • 会员专属群点击这里加入QQ群
客服邮箱
回到顶部