电脑桌面
添加小米粒文库到电脑桌面
安装后可以在桌面快捷访问

建筑工程类别划分及青海省取费标准

建筑工程类别划分及青海省取费标准_第1页
1/6
建筑工程类别划分及青海省取费标准_第2页
2/6
建筑工程类别划分及青海省取费标准_第3页
3/6
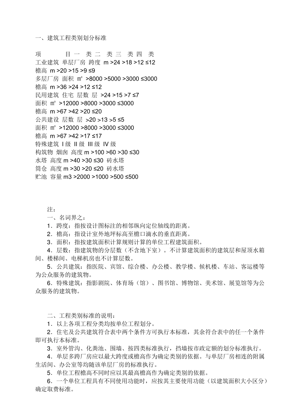
一、建筑工程类别划分标准 项 目 一 类 二 类 三 类 四 类 工业建筑 单层厂房 跨度 m >24 >18 >12 ≤12 檐高 m >20 >15 >9 ≤9 多层厂房 面积 ㎡ >8000 >5000 >3000 ≤3000 檐高 m >36 >24 >12 ≤12 民用建筑 住宅 层数 层 >24 >15 >7 ≤7 面积 ㎡ >12000 >8000 >3000 ≤3000 檐高 m >67 >42 >20 ≤20 公共建设 层数 层 >20 >13 >5 ≤5 面积 ㎡ >12000 >8000 >3000 ≤3000 檐高 m >67 >42 >17 ≤17 特殊建筑 I 级 II 级 III 级 IV 级 构筑物 烟囱 高度 m >100 >60 >30 ≤30 水塔 高度 m >40 >30 ≤30 砖水塔 筒仓 高度 m >30 >20 ≤20 砖水塔 贮池 容量 m3 >2000 >1000 >500 ≤500 注: 一、名词界之: 1.跨度:指按设计图标注的相邻纵向定位轴线的距离。 2.檐高:指设计室外地坪标高至檐口滴水的垂直距离。 3.面积:指按建筑面积计算规则计算的单位工程建筑面积。 4.层数:指建筑物的分层数(不含地下室)。不计算建筑面积的建筑层和屋顶水箱间、楼梯间、电梯机房也不计算层数。 5.公共建筑:指医院、宾馆、综合楼、办公楼、教学楼、候机楼、车站、客运楼等为公众服务的建筑物。 6.特殊建筑:指影剧院、体育场(馆)、图书馆、博物馆、美术馆、展览馆等为公众服务的建筑物。 二、工程类别标准的说明: 1.以上各项工程分类均按单位工程划分。 2.住宅及公共建筑符合表中两个条件方可执行本标准,其余符合表中的任一个条件即可执行本标准。 3.室外管沟、化粪池、围墙、按四类标准执行,挡墙按市政定额的划分标准执行。 4.单层多跨厂房应以最大跨度或檐高作为确定类别的依据。与单层厂房相连的附属生活间、办公室等均随该单层厂房的标准执行。 5.单位工程檐高不同时应以其最高檐高作为确定类别的依据。 6.一个单位工程具有不同使用功能时,应按其主要使用功能(以建筑面积大小区分)确定取费标准。 7.特殊建筑工程类别的确定须报市造价管理总站,由市造阶管理总站依据施工图纸按有关技术参数确定后执行。 二、市政工程类别划分标准 项 目 单 位 一 类 二 类 三 类 四 类 道路工程:车行道宽度 m >14 >10 >7 ≤7 桥梁工程:单跨 m >25 >20 >15 ≤15 隧道工程及地下通道工程 全部 - - - 排水工程:干线管径 mm >700 ≤700 给水工程:干线管径 mm >400 ≤40...

1、当您付费下载文档后,您只拥有了使用权限,并不意味着购买了版权,文档只能用于自身使用,不得用于其他商业用途(如 [转卖]进行直接盈利或[编辑后售卖]进行间接盈利)。
2、本站所有内容均由合作方或网友上传,本站不对文档的完整性、权威性及其观点立场正确性做任何保证或承诺!文档内容仅供研究参考,付费前请自行鉴别。
3、如文档内容存在违规,或者侵犯商业秘密、侵犯著作权等,请点击“违规举报”。

碎片内容

建筑工程类别划分及青海省取费标准

您可能关注的文档

确认删除?
VIP
微信客服
  • 扫码咨询
会员Q群
  • 会员专属群点击这里加入QQ群
客服邮箱
回到顶部