电脑桌面
添加小米粒文库到电脑桌面
安装后可以在桌面快捷访问

建筑钢筋图纸符号

建筑钢筋图纸符号_第1页
1/10
建筑钢筋图纸符号_第2页
2/10
建筑钢筋图纸符号_第3页
3/10
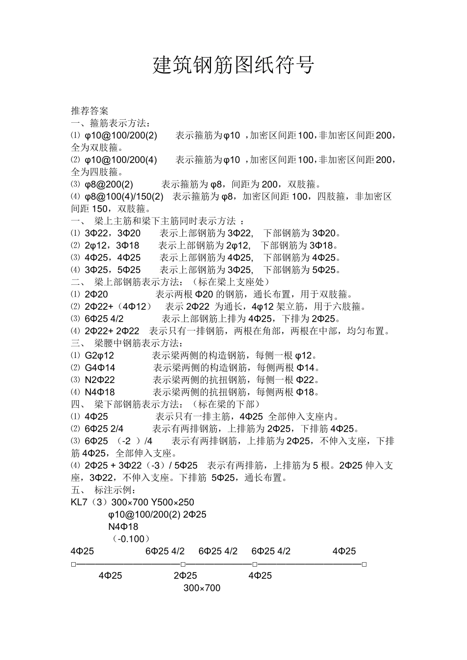
建筑钢筋图纸符号 推荐答案 一、箍筋表示方法: ⑴ φ10@100/200(2) 表示箍筋为φ10 ,加密区间距100,非加密区间距200,全为双肢箍。 ⑵ φ10@100/200(4) 表示箍筋为φ10 ,加密区间距100,非加密区间距200,全为四肢箍。 ⑶ φ8@200(2) 表示箍筋为 φ8,间距为 200,双肢箍。 ⑷ φ8@100(4)/150(2) 表示箍筋为 φ8,加密区间距 100,四肢箍,非加密区间距 150,双肢箍。 一、 梁上主筋和梁下主筋同时表示方法 : ⑴ 3Φ22,3Φ20 表示上部钢筋为 3Φ22, 下部钢筋为 3Φ20。 ⑵ 2φ12,3Φ18 表示上部钢筋为 2φ12, 下部钢筋为 3Φ18。 ⑶ 4Φ25,4Φ25 表示上部钢筋为 4Φ25, 下部钢筋为 4Φ25。 ⑷ 3Φ25,5Φ25 表示上部钢筋为 3Φ25, 下部钢筋为 5Φ25。 二、 梁上部钢筋表示方法:(标在梁上支座处) ⑴ 2Φ20 表示两根 Φ20 的钢筋,通长布置,用于双肢箍。 ⑵ 2Φ22+(4Φ12) 表示2Φ22 为通长,4φ12 架立筋,用于六肢箍。 ⑶ 6Φ25 4/2 表示上部钢筋上排为 4Φ25,下排为 2Φ25。 ⑷ 2Φ22+ 2Φ22 表示只有一排钢筋,两根在角部,两根在中部,均匀布置。 三、 梁腰中钢筋表示方法: ⑴ G2φ12 表示梁两侧的构造钢筋,每侧一根 φ12。 ⑵ G4Φ14 表示梁两侧的构造钢筋,每侧两根 Φ14。 ⑶ N2Φ22 表示梁两侧的抗扭钢筋,每侧一根 Φ22。 ⑷ N4Φ18 表示梁两侧的抗扭钢筋,每侧两根 Φ18。 四、 梁下部钢筋表示方法:(标在梁的下部) ⑴ 4Φ25 表示只有一排主筋,4Φ25 全部伸入支座内。 ⑵ 6Φ25 2/4 表示有两排钢筋,上排筋为 2Φ25,下排筋4Φ25。 ⑶ 6Φ25 (-2 )/4 表示有两排钢筋,上排筋为 2Φ25,不伸入支座,下排筋4Φ25,全部伸入支座。 ⑷ 2Φ25 + 3Φ22(-3)/ 5Φ25 表示有两排筋,上排筋为 5 根。2Φ25 伸入支座,3Φ22,不伸入支座。下排筋 5Φ25,通长布置。 五、 标注示例: KL7(3)300×700 Y500×250 φ10@100/200(2) 2Φ25 N4Φ18 (-0.100) 4Φ25 6Φ25 4/2 6Φ25 4/2 6Φ25 4/2 4Φ25 □— — — — — — — — — — — □— — — — — — — □— — — — — — — — — — — □ 4Φ25 2Φ25 4Φ25 300×700 N4φ10 KL7(3) 300× 700 表示框架梁7,有三跨,断面宽300,高700。 Y500× 250 表示梁下加腋,宽500,高2...

1、当您付费下载文档后,您只拥有了使用权限,并不意味着购买了版权,文档只能用于自身使用,不得用于其他商业用途(如 [转卖]进行直接盈利或[编辑后售卖]进行间接盈利)。
2、本站所有内容均由合作方或网友上传,本站不对文档的完整性、权威性及其观点立场正确性做任何保证或承诺!文档内容仅供研究参考,付费前请自行鉴别。
3、如文档内容存在违规,或者侵犯商业秘密、侵犯著作权等,请点击“违规举报”。

碎片内容

建筑钢筋图纸符号

确认删除?
VIP
微信客服
  • 扫码咨询
会员Q群
  • 会员专属群点击这里加入QQ群
客服邮箱
回到顶部