电脑桌面
添加小米粒文库到电脑桌面
安装后可以在桌面快捷访问

制鞋工艺操作规程VIP免费

制鞋工艺操作规程_第1页
1/10
制鞋工艺操作规程_第2页
2/10
制鞋工艺操作规程_第3页
3/10
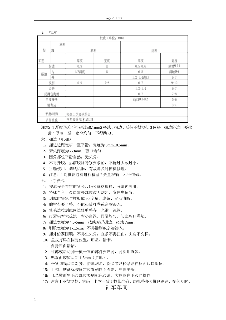
Page1of10工艺操作规程裁断车间一、手工划料1:按流程卡指定的货号、尺码和规格取划料样,分清内外脚,了解各部件的片数。2:领取皮料后先检查与确认样是否相符。包括厚度、表面色泽、手感、有无掉漆、皮炸、松面等现象。3:按不同款式部件要求选皮分类,先算后用。4:顶验皮疤,并用银笔作上记号(画圈)。5:样板互套,寻求最佳互套方法,合理利用。8:每张皮划完要点数、配双并在包脚底或其它部件适当部位贴上对码贴,不缺料、缺片。9:头排部件要再次检查是否有皮疤漏验。10:注意1里皮口条横流划料冲料(特殊除外)2小件按不同款要求划料3填写质量卡。二、手工剪料1:使用合适剪刀,剪口要锋利。2:需上手做包修毛边部位线外留有0.5-1mm,不需要上手做包修剪的部位,剪去划线,不得线内吃料,光滑流畅。3:拥边、搭地按线剪(划走样除外)。4:改划或吃料部件先看清后剪。包脚地可以少量缺料(2-3mm)。搭地部位可以少量吃料(小弯角2mm)。拥边,毛边不得缺料。5:里皮外搭接头要剪去线位。6:按顺序剪料,分类摆放、点数。7:缺片少块及时拼包,多余返回,不得代码混装。8:整手鞋包(包括小件)要配齐,分类捆绑。9:注意1发现疲疤等缺陷要返回划料2不同码不得混杂3对码贴脱落要及时补上4大皮冲料参照裁断和手工剪料。三、验收点数1:验皮疤采用不同大小的铁球顶验。A大件、硬件剪料或冲料后分部件按顺序顶验B小件、软条形件应先划料剪成小块(多部件)顶验,后冲料或剪料。C顶验皮疤不得将部件拉变形。2:验花纹、粗细按对码贴,头排、机心、明口舌、横档等要逐双检验,后排可分片检验(花皮除外)3:不良品要及时拼包,对码、对双补齐。4:分部件摆放点数,填写质量卡。5:革鞋按部件分刀点数抽查。6:注意1不良品处置要及时2不良品的处理要先控制后处置、追踪。四、冲料1:机心、边排、后跟条直流排刀。2:头排布没复EVA直流排刀,复EVA可以任意排刀,特殊除外。3:后里、边里排横刀,口舌可任意排刀。4:包头切片接头要换切片,包脚地10mm内革边针眼可以下。5:不得缺料、代码下料。6:特殊冲料,刀口应常用蜡块擦磨,采用较硬平整冲板。高低不平3面、里料作标识记号(写字要选用不会印染的易擦洗的笔)1Page2of10五、批皮注意:1厚度误差不得超过±0.1mm2搭地、拥边、反拥不得混批3内搭、拥边斜边口要批薄4厚薄一至,宽窄均匀,不得跳刀。六、拥边(机拥)1:拥边边距宽窄一至平滑,宽度为5mm±0.5mm。2:牙尖深度为2-3mm,剪口均匀。3:圆角部位平滑自然,无尖角。4:不得开胶,热溶胶除特别要求的,不能过大或过小。5:正确使用、调试机器,有故障及时停机修理。6:注意:1对批皮包料进行检验2数量准确,不得错码。七、上手做包:1:按流程卡指定的货号尺码和规格取样,分清内外脚。2:特殊弯角、多层重叠部位改刀均匀,宽厚度适宜。3:划线时银笔与样板成90度角,线条、定点清晰。4:贴衬布要平整,不能起皱打卷或杂物渗入。5:修毛边按划线内边修剪整齐、光滑、流畅。6:打牙尖弯大疏浅、弯小密深,间隔均匀,防止剪口卷边。7:拥边宽度为4.5-5mm,按线对折拥边,搭地7mm。8:刷胶宽度为1-1.5cm,不得漏刷或杂物渗入。9:拥外沿要圆顺,不得生尖角,直条不得扭曲,尖角不变样。10:里皮打码在固定位置,明显、清晰。11:保持帮面清洁。12:过薄或后边排一横一直的部件要贴衬,衬料用直流。13:贴双面胶留边距1.5mm(搭地)。14:松紧划线边口对齐、搭地均匀,保险带贴松紧贴在反面边口部位。15:上扣、贴商标按固定位置朝向不歪斜,牢固平整。16:凡革鞋面料毛边部位要刷配色边油,大皮露白毛边同操作。17:注意1不得混装、错码,卡物一致2数量准确、绑扎整齐3拼包迅速、交包及时。针车车间1Page3of10一、下手做包1、按流程卡、参照工艺单、样品鞋(确认样)等相关资料了解部件结构和要求,检查所有材料、配件是否齐全、相符、合格。2、分部件按码贴顺序理齐点数,分清里外脚并作相应记号,以防混杂。同双面胶、里皮(布)毛孔粗细、色泽一致。3、刷胶:可提前刷胶的部件先用上胶机上胶,根据款式要求不同尽量减少重复刷胶,刷胶要刷到位、刷均匀,避免胶粒刷入。...

1、当您付费下载文档后,您只拥有了使用权限,并不意味着购买了版权,文档只能用于自身使用,不得用于其他商业用途(如 [转卖]进行直接盈利或[编辑后售卖]进行间接盈利)。
2、本站所有内容均由合作方或网友上传,本站不对文档的完整性、权威性及其观点立场正确性做任何保证或承诺!文档内容仅供研究参考,付费前请自行鉴别。
3、如文档内容存在违规,或者侵犯商业秘密、侵犯著作权等,请点击“违规举报”。

碎片内容

制鞋工艺操作规程

确认删除?
VIP
微信客服
  • 扫码咨询
会员Q群
  • 会员专属群点击这里加入QQ群
客服邮箱
回到顶部