电脑桌面
添加小米粒文库到电脑桌面
安装后可以在桌面快捷访问

制作ghost系统安装盘VIP免费

制作ghost系统安装盘_第1页
1/6
制作ghost系统安装盘_第2页
2/6
制作ghost系统安装盘_第3页
3/6
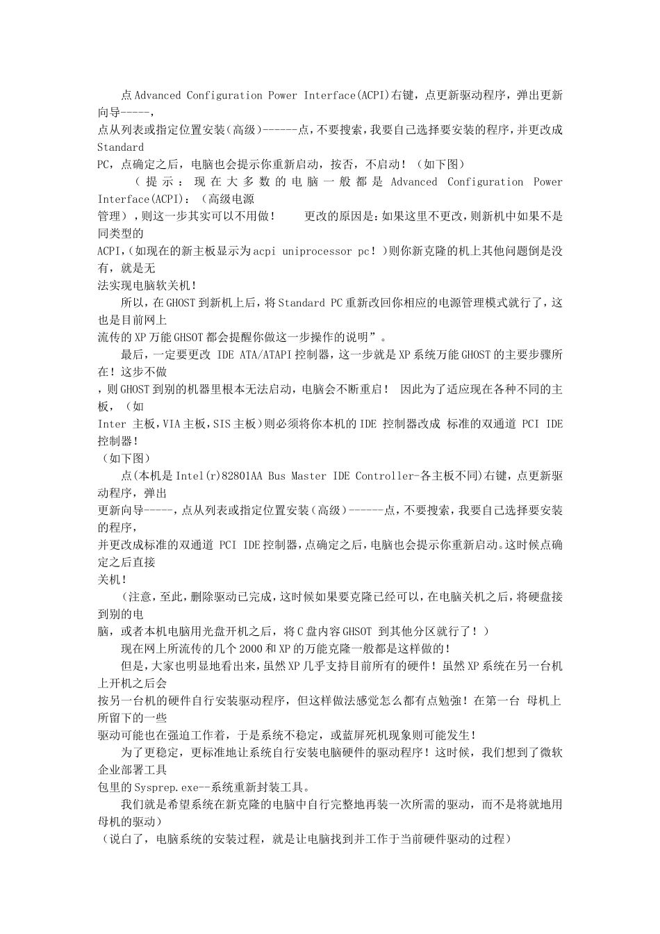
制作ghost系统安装盘.txt我很想知道,多少人分开了,还是深爱着。ゝ自己哭自己笑自己看着自己闹。你用隐身来躲避我丶我用隐身来成全你!待到一日权在手,杀尽天下负我狗。制作ghost系统安装盘安装操作系统和应用软件是一件吃力不讨好的事情,虽然现在的电脑速度越来越快,并且操作系统安装步骤也很简单,但每次都是只能等系统慢慢地一步步完成,系统装完后,接着装应用软件,并具还要设置网络使用权限等,有时装个完整的系统几乎要一天,偶尔装装倒是无所谓,如果是电脑很多,或者是帮别人装电脑,那肯定是不行的,有时大老远到别人那里呆上一整天,只是为了装个系统,时间都白白地浪费,往往吃力不讨好!虽然,Windows系统都有无人参与安装程序,但那根本节约不了多少时间,系统装完后照样要装应用程序,设置网络权限等。照样需要大量的时间!而且安装过程中人大部分都是坐在那里傻等!那我们能不能在10分钟之内,在一个全新的机器上装好一个以前需要花一天时间安装的操作系统和其他应用程序呢!回答是可以的。大家都知道,为了装机方便和节约时间,一般人都会在本机使用GHOST(克隆)软件,将自己的操作系统备份一次,(虽然备份的文件比较占用空间,但对现在大容量硬盘来说,1-2G的空间根本不成问题!)系统崩溃或者其他问题无法启动时,只要用GHOST,5分钟之内就可以还原自己的操作系统和应用程序等,足以节约自己一整天的时间!但那都是本机备份,于是大家都在想,能否做个万能克隆(万能GHOST),在别人的电脑上也可以快速还原,那样不但可以节约时间,而且可以完成一些以前不可能完成的工作。其实这些,我们只要解决硬件驱动,和XP系统的激活问题就可以了!闲话少说,我们开始解决问题吧,2000系统并不需要激活,而XP和2003都需要激活!一、WindowsXP系统激活:Windows2000系统都不需要激活,而WindowsXP系统都需要激活,为了解决激活问题,于是我们用破解版的XP,现在网上最好的有两种,一种是俄罗斯破解电话激活版,需要填入401111进行激活,有点麻烦,我们不推荐,第二种免激活版是上海大客户政府版,是否是政府版还是破解版我们不去管他,这版升级没问题,而且已自动激活,推荐使用!而现在的Windows2003都在用免激活的VOL版,很是好用二、XP系统的安装优化先在C盘中安装好XP系统并且安装常用软件到系统盘(c:programfile目录下,如OFFICE2003等,媒体播放程序,压缩软件等),(一定要用C盘安装XP,不能安装到其他分区,除非你是整个硬盘GHOST)这时我们会发现,装好的系统盘即使不装任何的应用程序几乎就有近1.5G的空间,这时即使是GHOST最大克隆压缩,一个XP系统就有755M大小,一张光盘刻不下,这样实用性不大!因为XP系统装完之后系统里有许多我们根本用不到的东东,为了节约空间以利刻录,于是我们就要进行优化,(当然了,如果你每次给别人装系统都是带硬盘去,那就没不用优化文件节约空间了--推荐大家用硬盘刻隆)。优化时,我们主要删除一些备份文件和说明文件即可。我们先关闭电源管理的休眠功能!点桌面右键--属性--屏幕保护---电源--高级。如图这时在C盘根目录下的页面文件hiberfil.sys会自动删除,大小为你的内存容量,如果你是1G的内存,那这个文件大小就是1G!接着关闭系统还原和自动在线更新功能,点我的电脑---属性---系统还原和自动更新。如图:(自动更新其实不用去掉,但为了防止微软找上门,还是去掉好)接着删除备用的动态链接库(dll文件)用SFC命令可以把c:windowssystemdellcache目录内的文件予以删除以释放空间。删除全部文件的命令是sfc.exe/purgecache(sfc.exe/查看命令参数的意义),也可以手工删除!约300MB。至此,XP减肥大至完成。(提示,减肥只是为了方便GHSOT的光盘刻录,一般如果是用硬盘克隆的用户则不用减肥,并特别注意,要在应用程序都安装完成之后再减肥,)三、删除XP系统原有驱动,可以进行克隆!万能克隆有两种方法,一种是删除驱动直接克隆,一种是完全重新封装!目前网上流传的好几个版XP万能克隆都删除驱动直接克隆!,而完全重新封装,是在删除驱动重之后,再进行重新封装!(微软官方就是用完全重新封装法)我们就一步步...

1、当您付费下载文档后,您只拥有了使用权限,并不意味着购买了版权,文档只能用于自身使用,不得用于其他商业用途(如 [转卖]进行直接盈利或[编辑后售卖]进行间接盈利)。
2、本站所有内容均由合作方或网友上传,本站不对文档的完整性、权威性及其观点立场正确性做任何保证或承诺!文档内容仅供研究参考,付费前请自行鉴别。
3、如文档内容存在违规,或者侵犯商业秘密、侵犯著作权等,请点击“违规举报”。

碎片内容

制作ghost系统安装盘

文章天下+ 关注
实名认证
内容提供者

各种文档应有尽有

确认删除?
VIP
微信客服
  • 扫码咨询
会员Q群
  • 会员专属群点击这里加入QQ群
客服邮箱
回到顶部