电脑桌面
添加小米粒文库到电脑桌面
安装后可以在桌面快捷访问

设备运行和维修相关制度

设备运行和维修相关制度_第1页
1/6
设备运行和维修相关制度_第2页
2/6
设备运行和维修相关制度_第3页
3/6
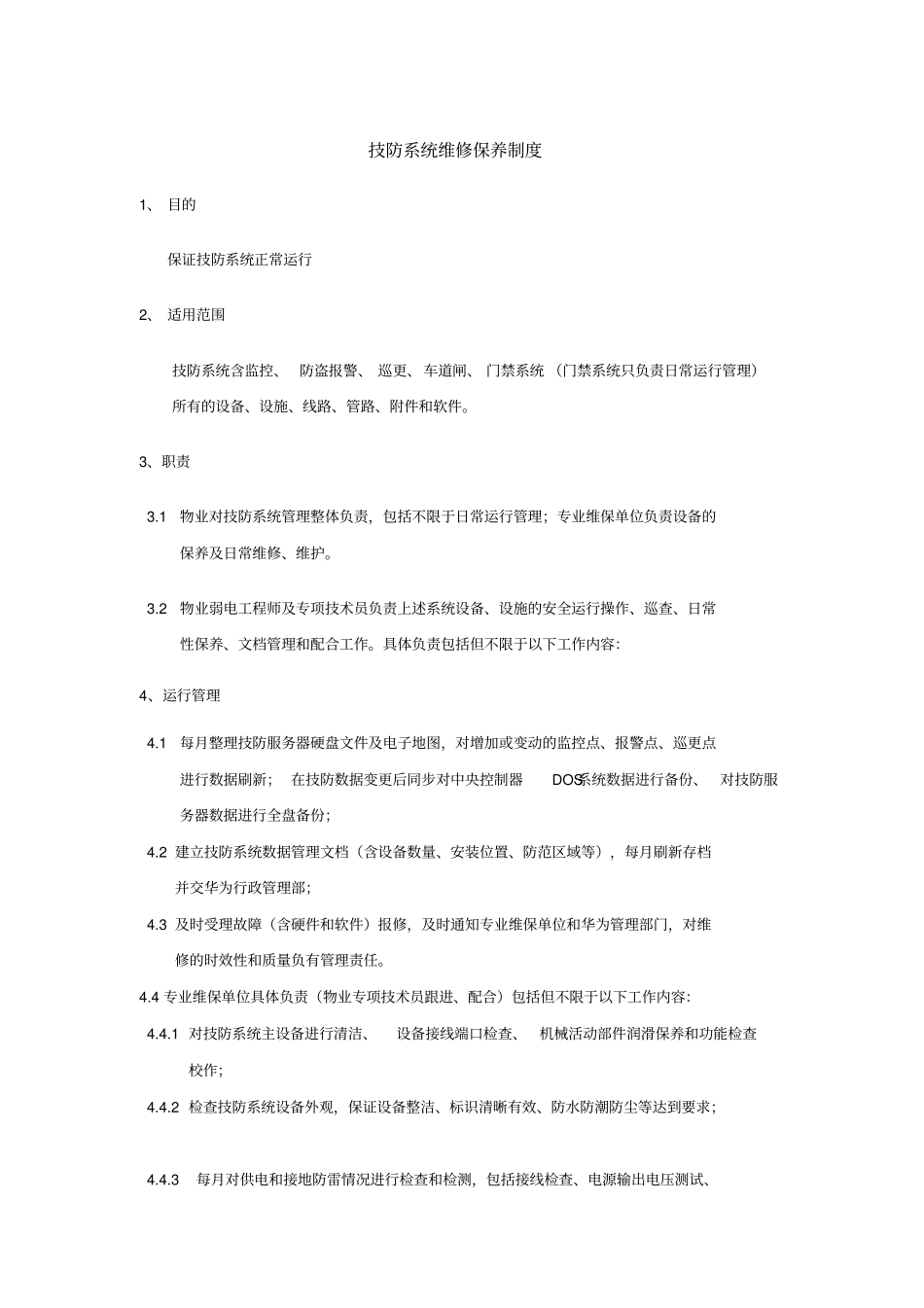
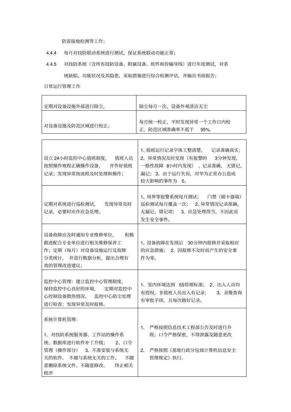
技防系统维修保养制度1、 目的保证技防系统正常运行2、 适用范围技防系统含监控、 防盗报警、 巡更、车道闸、 门禁系统 (门禁系统只负责日常运行管理)所有的设备、设施、线路、管路、附件和软件。3、职责3.1 物业对技防系统管理整体负责,包括不限于日常运行管理;专业维保单位负责设备的保养及日常维修、维护。3.2 物业弱电工程师及专项技术员负责上述系统设备、设施的安全运行操作、巡查、日常性保养、文档管理和配合工作。具体负责包括但不限于以下工作内容:4、运行管理4.1 每月整理技防服务器硬盘文件及电子地图,对增加或变动的监控点、报警点、巡更点进行数据刷新; 在技防数据变更后同步对中央控制器DOS系统数据进行备份、对技防服务器数据进行全盘备份;4.2 建立技防系统数据管理文档(含设备数量、安装位置、防范区域等),每月刷新存档并交华为行政管理部;4.3 及时受理故障(含硬件和软件)报修,及时通知专业维保单位和华为管理部门,对维修的时效性和质量负有管理责任。4.4 专业维保单位具体负责(物业专项技术员跟进、配合)包括但不限于以下工作内容:4.4.1 对技防系统主设备进行清洁、设备接线端口检查、机械活动部件润滑保养和功能检查校作;4.4.2 检查技防系统设备外观,保证设备整洁、标识清晰有效、防水防潮防尘等达到要求;4.4.3 每月对供电和接地防雷情况进行检查和检测,包括接线检查、电源输出电压测试、防雷接地检测等工作;4.4.4每月对技防联动系统进行测试,保证系统联动功能正常;4.4.5对技防系统(含所有技防设备、附属设备、软件和传输导线)进行年度测试,对系统缺陷、功能状况及其隐患、采取措施进行综合检测评估,并输出书面报告;日常运行管理工作定期对设备设施外部进行除尘,除尘每月一次,设备外观清洁无尘对设备设施及防范区域进行校正;每月统一校正,平时发现异常一个工作日内校正,防范区域准确率不低于95%. 设立 24小时监控中心值班制度,值班人员按照操作规程正确操作设备,并作好值班记录;发现异常按流程及时处理和操作;1、值班运行记录字体工整清楚,记录准确真实;2、异常情况及时发现(有报警的3分钟发现,一般性故障 8小时内发现) ,记录准确, 无错记、漏记; 3、由于运行失误,对华为正常办公造成较大影响的事件为0。定期对系统进行巡检测试,发现异常及时记录,必要时应作应急处理。1、周界等报警系统每月测试;门禁(刷卡器端)巡检测试每月覆盖一次;2、异常情...

1、当您付费下载文档后,您只拥有了使用权限,并不意味着购买了版权,文档只能用于自身使用,不得用于其他商业用途(如 [转卖]进行直接盈利或[编辑后售卖]进行间接盈利)。
2、本站所有内容均由合作方或网友上传,本站不对文档的完整性、权威性及其观点立场正确性做任何保证或承诺!文档内容仅供研究参考,付费前请自行鉴别。
3、如文档内容存在违规,或者侵犯商业秘密、侵犯著作权等,请点击“违规举报”。

碎片内容

设备运行和维修相关制度

您可能关注的文档

确认删除?
VIP
微信客服
  • 扫码咨询
会员Q群
  • 会员专属群点击这里加入QQ群
客服邮箱
回到顶部