电脑桌面
添加小米粒文库到电脑桌面
安装后可以在桌面快捷访问

试卷质量标准

试卷质量标准_第1页
1/8
试卷质量标准_第2页
2/8
试卷质量标准_第3页
3/8
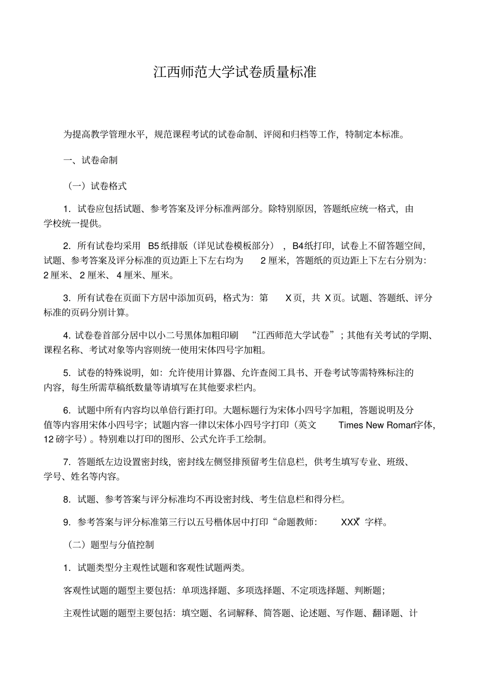
江西师范大学试卷质量标准为提高教学管理水平,规范课程考试的试卷命制、评阅和归档等工作,特制定本标准。一、试卷命制(一)试卷格式1.试卷应包括试题、参考答案及评分标准两部分。除特别原因,答题纸应统一格式,由学校统一提供。2.所有试卷均采用 B5 纸排版(详见试卷模板部分) ,B4纸打印,试卷上不留答题空间,试题、参考答案及评分标准的页边距上下左右均为2 厘米,答题纸的页边距上下左右分别为:2 厘米、 2 厘米、 4 厘米、厘米。3.所有试卷在页面下方居中添加页码,格式为:第X 页,共 X 页。试题、答题纸、评分标准的页码分别计算。4.试卷卷首部分居中以小二号黑体加粗印刷“江西师范大学试卷” ;其他有关考试的学期、课程名称、考试对象等内容则统一使用宋体四号字加粗。5.试卷的特殊说明,如:允许使用计算器、允许查阅工具书、开卷考试等需特殊标注的内容,每生所需草稿纸数量等请填写在其他要求栏内。6.试题中所有内容均以单倍行距打印。大题标题行为宋体小四号字加粗,答题说明及分值等内容用宋体小四号字;试题内容一律以宋体小四号字打印(英文Times New Roman字体,12 磅字号)。特别难以打印的图形、公式允许手工绘制。7.答题纸左边设置密封线,密封线左侧竖排预留考生信息栏,供考生填写专业、班级、学号、姓名等内容。8.试题、参考答案与评分标准均不再设密封线、考生信息栏和得分栏。9.参考答案与评分标准第三行以五号楷体居中打印“命题教师:XXX”字样。(二)题型与分值控制1.试题类型分主观性试题和客观性试题两类。客观性试题的题型主要包括:单项选择题、多项选择题、不定项选择题、判断题;主观性试题的题型主要包括:填空题、名词解释、简答题、论述题、写作题、翻译题、计算题、作图题、综合分析题 ( 包括案例分析题 ) 等。各院(部)可根据本学科专业特点自行规定题目类型。2.题型分值控制:(1)一份试卷的大题数原则上不少于5 题、不超过 12 题。同一个大题的分值一般不超过30 分。(2)单项选择题、多项选择题、不定项选择题、判断题每一小题的分值一般以1— 2 分为宜,最多不超过 3 分,一份试卷中上述三种题型的总分值一般不超过50 分。(3)填空题每空以 1— 2 分为宜,最多不超过3 分。(4)每一名词解释的分值一般不低于3 分,不高于 5 分。(5)每一简答题的分值一般不低于4 分,不高于 10 分。(6)每一计算题的分值一般不低于5 分,不高于 20...

1、当您付费下载文档后,您只拥有了使用权限,并不意味着购买了版权,文档只能用于自身使用,不得用于其他商业用途(如 [转卖]进行直接盈利或[编辑后售卖]进行间接盈利)。
2、本站所有内容均由合作方或网友上传,本站不对文档的完整性、权威性及其观点立场正确性做任何保证或承诺!文档内容仅供研究参考,付费前请自行鉴别。
3、如文档内容存在违规,或者侵犯商业秘密、侵犯著作权等,请点击“违规举报”。

碎片内容

试卷质量标准

您可能关注的文档

确认删除?
VIP
微信客服
  • 扫码咨询
会员Q群
  • 会员专属群点击这里加入QQ群
客服邮箱
回到顶部