电脑桌面
添加小米粒文库到电脑桌面
安装后可以在桌面快捷访问

课程过程化考核评价体系方案

课程过程化考核评价体系方案_第1页
1/20
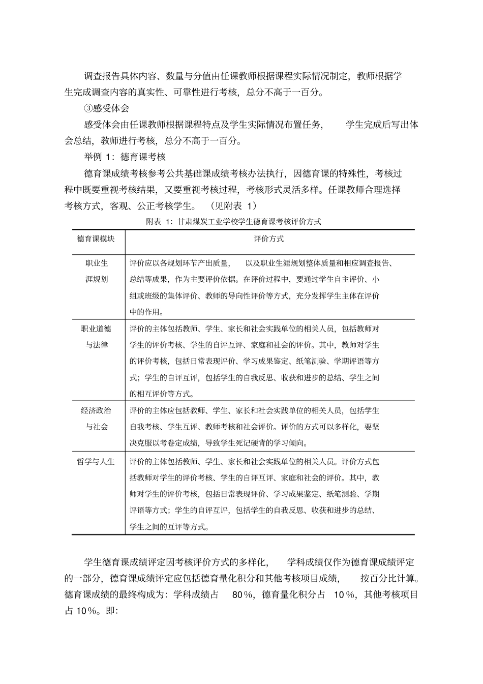
课程过程化考核评价体系方案_第2页
2/20
课程过程化考核评价体系方案_第3页
3/20
甘肃煤炭工业学校课程过程化考核评价体系方案一、实施过程化考核的目的为了适应学校教育教学改革工作要求,充分调动学生学习的积极性,让学生在社会公德、遵纪守法、职业理想、心理和身体素质、团队意识和协作精神、专业知识和职业能力等方面均衡发展与提高,坚持德育为先,育人为本的教育理念,促进全体学生德、智、体、美诸方面全面发展。二、实施过程化考核的原则1. 坚持以教师为主导,学生为主体,有利于调动学生的学习积极性的原则;2. 坚持规范、客观、公正的原则;3. 坚持有利于学生全面发展的原则。三、过程化考核的方式和办法(一)理论课过程化考核1. 理论课过程化考核成绩计算办法凡教学计划规定开设的理论课程都要进行考核,学校倡导学业成绩考核过程化,对学生评价多元化。理论课成绩过程化考核具体由专业科、教研组根据课程特点讨论确定后报教务科备案后实施,可采取项目教学考核、任务驱动考核、单元测试考核、课程积分制考核(见附件3)等多种形式的过程化考核方式。理论课成绩过程化考核采用百分制,综合考核。综合考核学生理论知识的掌握及实践动手能力的提高,结合学生的课堂出勤、平时表现、回答问题、小组协作、作业完成质量等多个方面进行考核,也可采用现代多媒体交互系统对学生进行考核。通过这种考核方式对学生的整体素质进行全面考核,旨在提升学生为人处事、勤于动手、善于思考、团队协作的整体素质,培养对社会有用的综合型人才。授课教师依据本办法将课程过程化考核成绩记入附件4:甘肃煤炭工业学校课程过程化考核评价表,综合计算后录入学生成绩管理系统。考勤:满分 40 分考勤是学生学习的基础和保证,目的在于保证学生积极参与教学。教师按学生出勤情况计分。请假必须有书面请假条作为凭证,病假一次扣1 分,长期病假可酌情扣分;事假一次扣2 分。无故旷课一次扣5 分。考勤 40 分由任课教师计算,扣完为止,不出现负分。课堂教学:满分30 分学生课堂学习实行累计积分制,以改善学生对课堂教学的态度、情感和价值观为目的。改变传统教学中以期终成绩作为评价学生的标准,转向更重视评价学生在学习活动过程中表现出来的态度,从事课程学习活动所具有的好奇心、求知欲、是否遵守纪律等。教师应观察、了解学生学习的过程,学生参与课堂活动的广度和深度,学生学习过程中表现出来的解决问题的能力。教师可通过评价来引导、鼓励学生积极参与课堂教学,尽可能展示自己的才能,主动学习,从而做到人人参与,逐...

1、当您付费下载文档后,您只拥有了使用权限,并不意味着购买了版权,文档只能用于自身使用,不得用于其他商业用途(如 [转卖]进行直接盈利或[编辑后售卖]进行间接盈利)。
2、本站所有内容均由合作方或网友上传,本站不对文档的完整性、权威性及其观点立场正确性做任何保证或承诺!文档内容仅供研究参考,付费前请自行鉴别。
3、如文档内容存在违规,或者侵犯商业秘密、侵犯著作权等,请点击“违规举报”。

碎片内容

课程过程化考核评价体系方案

您可能关注的文档

确认删除?
VIP
微信客服
  • 扫码咨询
会员Q群
  • 会员专属群点击这里加入QQ群
客服邮箱
回到顶部