电脑桌面
添加小米粒文库到电脑桌面
安装后可以在桌面快捷访问

量规设计基础~

量规设计基础~_第1页
1/5
量规设计基础~_第2页
2/5
量规设计基础~_第3页
3/5
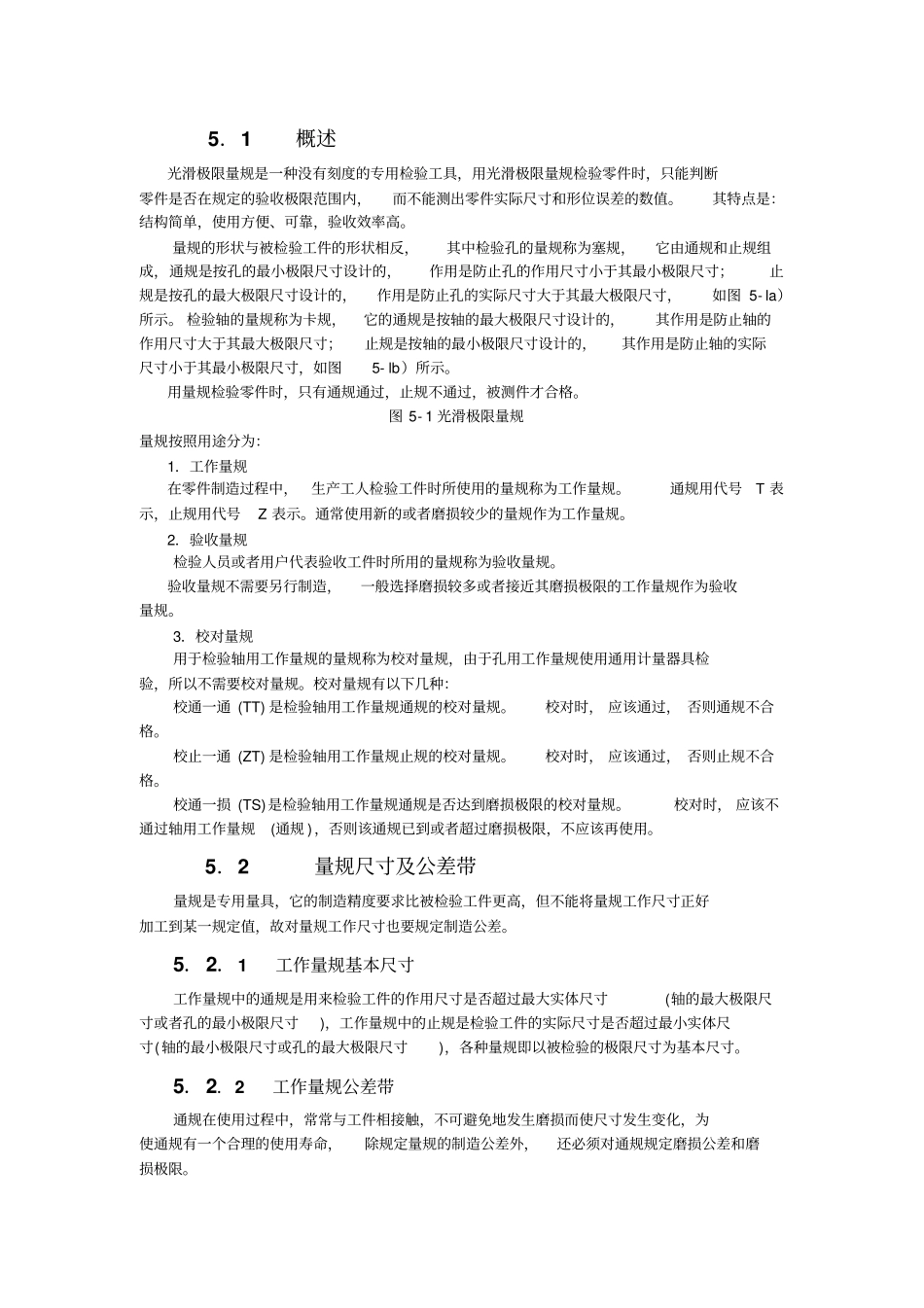
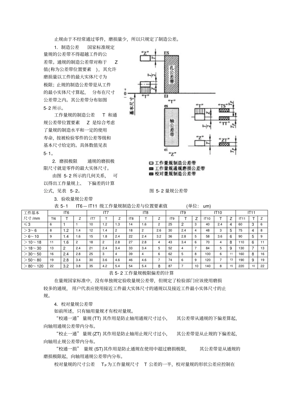
5.1 概述光滑极限量规是一种没有刻度的专用检验工具,用光滑极限量规检验零件时,只能判断零件是否在规定的验收极限范围内,而不能测出零件实际尺寸和形位误差的数值。其特点是:结构简单,使用方便、可靠,验收效率高。量规的形状与被检验工件的形状相反,其中检验孔的量规称为塞规,它由通规和止规组成,通规是按孔的最小极限尺寸设计的,作用是防止孔的作用尺寸小于其最小极限尺寸;止规是按孔的最大极限尺寸设计的,作用是防止孔的实际尺寸大于其最大极限尺寸,如图 5- la)所示。 检验轴的量规称为卡规,它的通规是按轴的最大极限尺寸设计的,其作用是防止轴的作用尺寸大于其最大极限尺寸;止规是按轴的最小极限尺寸设计的,其作用是防止轴的实际尺寸小于其最小极限尺寸,如图5- lb)所示。用量规检验零件时,只有通规通过,止规不通过,被测件才合格。图 5- 1 光滑极限量规量规按照用途分为:1.工作量规在零件制造过程中,生产工人检验工件时所使用的量规称为工作量规。通规用代号T 表示,止规用代号Z 表示。通常使用新的或者磨损较少的量规作为工作量规。2.验收量规检验人员或者用户代表验收工件时所用的量规称为验收量规。验收量规不需要另行制造,一般选择磨损较多或者接近其磨损极限的工作量规作为验收量规。3.校对量规用于检验轴用工作量规的量规称为校对量规,由于孔用工作量规使用通用计量器具检验,所以不需要校对量规。校对量规有以下几种:校通一通 (TT) 是检验轴用工作量规通规的校对量规。校对时, 应该通过, 否则通规不合格。校止一通 (ZT) 是检验轴用工作量规止规的校对量规。校对时, 应该通过, 否则止规不合格。校通一损 (TS)是检验轴用工作量规通规是否达到磨损极限的校对量规。校对时, 应该不通过轴用工作量规(通规 ),否则该通规已到或者超过磨损极限,不应该再使用。5.2 量规尺寸及公差带量规是专用量具,它的制造精度要求比被检验工件更高,但不能将量规工作尺寸正好加工到某一规定值,故对量规工作尺寸也要规定制造公差。5.2.1 工作量规基本尺寸工作量规中的通规是用来检验工件的作用尺寸是否超过最大实体尺寸(轴的最大极限尺寸或者孔的最小极限尺寸),工作量规中的止规是检验工件的实际尺寸是否超过最小实体尺寸(轴的最小极限尺寸或孔的最大极限尺寸),各种量规即以被检验的极限尺寸为基本尺寸。5.2.2 工作量规公差带通规在使用过程中,常常与工件相接触,不可避免地发生磨损而...

1、当您付费下载文档后,您只拥有了使用权限,并不意味着购买了版权,文档只能用于自身使用,不得用于其他商业用途(如 [转卖]进行直接盈利或[编辑后售卖]进行间接盈利)。
2、本站所有内容均由合作方或网友上传,本站不对文档的完整性、权威性及其观点立场正确性做任何保证或承诺!文档内容仅供研究参考,付费前请自行鉴别。
3、如文档内容存在违规,或者侵犯商业秘密、侵犯著作权等,请点击“违规举报”。

碎片内容

量规设计基础~

文库响当当+ 关注
实名认证
内容提供者

该用户很懒,什么也没介绍

确认删除?
VIP
微信客服
  • 扫码咨询
会员Q群
  • 会员专属群点击这里加入QQ群
客服邮箱
回到顶部