电脑桌面
添加小米粒文库到电脑桌面
安装后可以在桌面快捷访问

2024年历年辽宁学业水平测试政治真题VIP免费

2024年历年辽宁学业水平测试政治真题_第1页
1/13
2024年历年辽宁学业水平测试政治真题_第2页
2/13
2024年历年辽宁学业水平测试政治真题_第3页
3/13
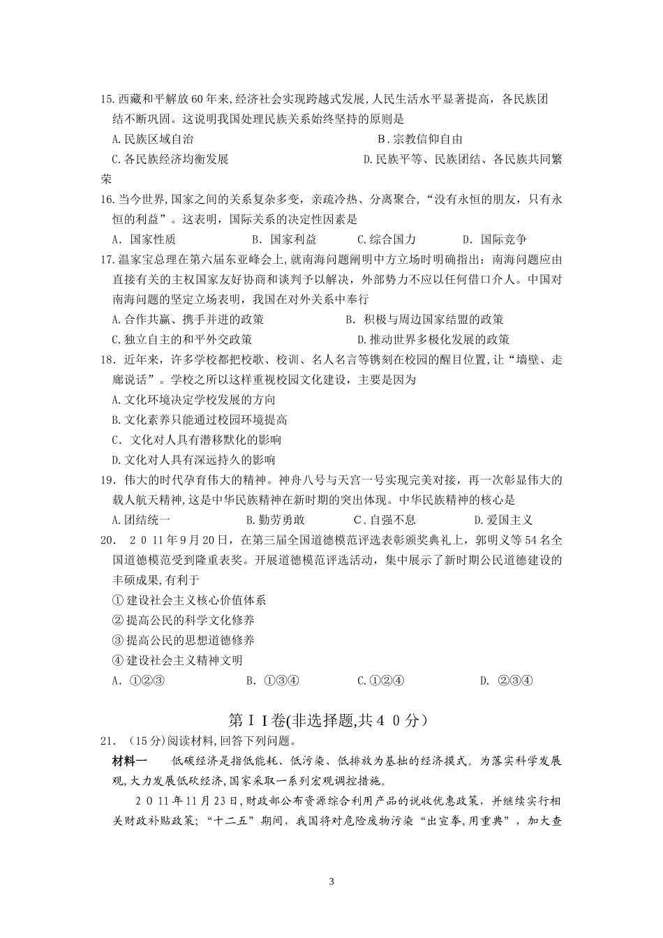
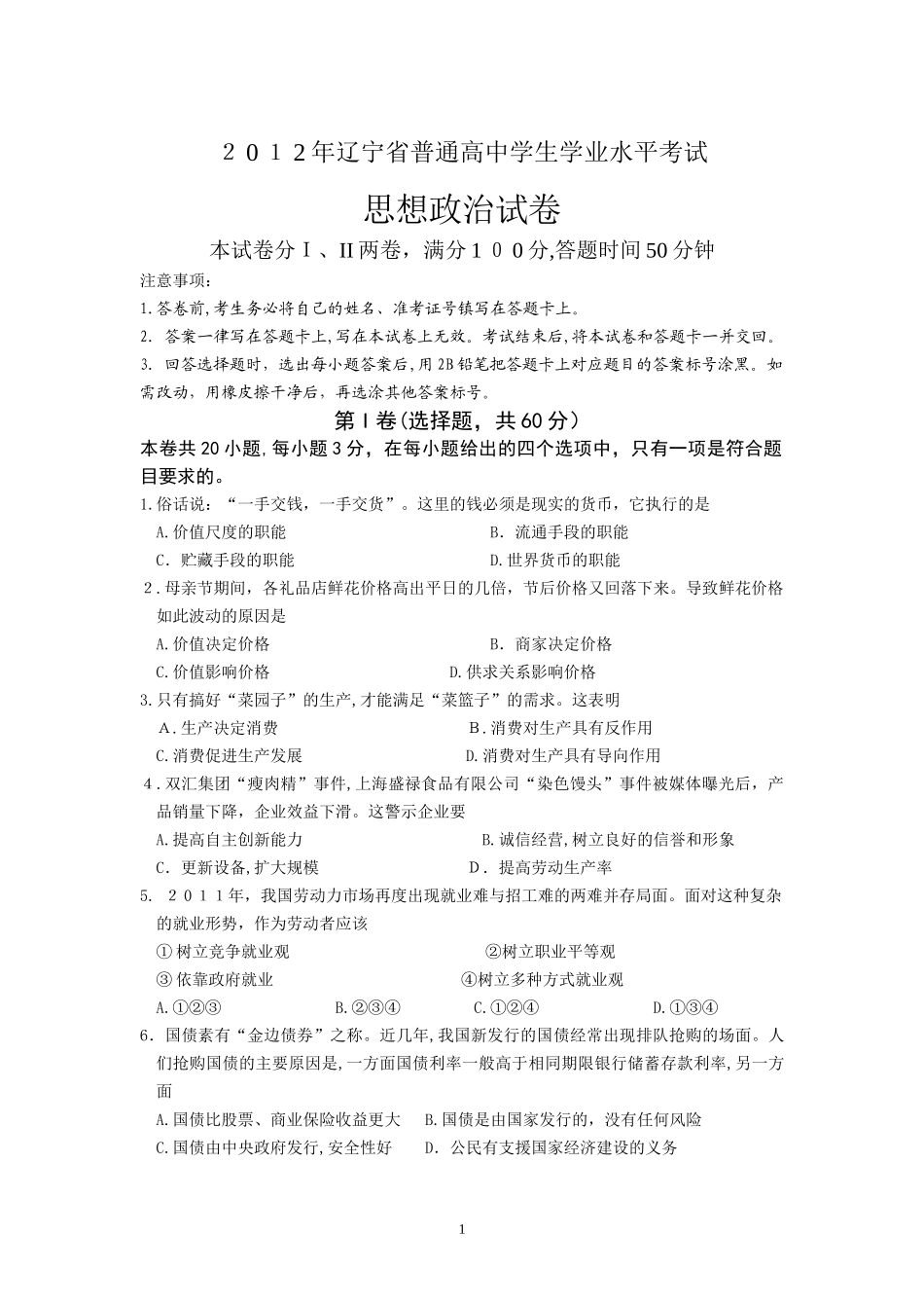
2012年辽宁省普通高中学生学业水平考试思想政治试卷本试卷分I、II两卷,满分100分,答题时间50分钟注意事项:1.答卷前,考生务必将自己的姓名、准考证号镇写在答题卡上。2.答案一律写在答题卡上,写在本试卷上无效。考试结束后,将本试卷和答题卡一并交回。3.回答选择题时,选出每小题答案后,用2B铅笔把答题卡上对应题目的答案标号涂黑。如需改动,用橡皮擦干净后,再选涂其他答案标号。第I卷(选择题,共60分)本卷共20小题,每小题3分,在每小题给出的四个选项中,只有一项是符合题目要求的。1.俗话说:“一手交钱,一手交货”。这里的钱必须是现实的货币,它执行的是A.价值尺度的职能B.流通手段的职能C.贮藏手段的职能D.世界货币的职能2.母亲节期间,各礼品店鲜花价格高出平日的几倍,节后价格又回落下来。导致鲜花价格如此波动的原因是A.价值决定价格B.商家决定价格C.价值影响价格D.供求关系影响价格3.只有搞好“菜园子”的生产,才能满足“菜篮子”的需求。这表明A.生产决定消费B.消费对生产具有反作用C.消费促进生产发展D.消费对生产具有导向作用4.双汇集团“瘦肉精”事件,上海盛禄食品有限公司“染色馒头”事件被媒体曝光后,产品销量下降,企业效益下滑。这警示企业要A.提高自主创新能力B.诚信经营,树立良好的信誉和形象C.更新设备,扩大规模D.提高劳动生产率5.2011年,我国劳动力市场再度出现就业难与招工难的两难并存局面。面对这种复杂的就业形势,作为劳动者应该①树立竞争就业观②树立职业平等观③依靠政府就业④树立多种方式就业观A.①②③B.②③④C.①②④D.①③④6.国债素有“金边债券”之称。近几年,我国新发行的国债经常出现排队抢购的场面。人们抢购国债的主要原因是,一方面国债利率一般高于相同期限银行储蓄存款利率,另一方面A.国债比股票、商业保险收益更大B.国债是由国家发行的,没有任何风险C.国债由中央政府发行,安全性好D.公民有支援国家经济建设的义务17.公有制为主体、多种所有制经济共同发展的基本经济制度,决定我国现阶段的分配制度是A.按劳分配B.按劳动者的劳动成果分配C.按生产要素分配D.按劳分配为主体、多种分配方式并存8.近年来,我国财政收人呈逐年增长态势。2010年突破3万亿元,2011年达到10.37万亿元。我国财政收人持续增长的根本原因是A.收人分配政策倾斜B.企业上缴利润增多C.行政事业性收费项目增加D.我国经挤发展水平不断提高9.有国就有税。税收是国家为实现其职能,凭借政治权力,依法取得财政收人的基本形式。税收的基本特征是①自觉性②强制性③无偿性④固定性A.①②③B.①②④C.②③④D.①③④10.2011年12月11日,中国加人世界贸易组织十周年。入世十年,中国出口增长4.9倍,进口增长4.7倍,成为世界第一大出口国和第二大进口国。实践证明,中国人世①带动了国内产业结构的优化升级②推动了我国开放型经济水平的提高③推动了国际贸易的发展④对世界贸易格局起决定作用A.①②③B.②③④C.①②④D.①③④11.改革开放30多年来,中国的立法工作取得举世瞩目的成就,社会主义民主政治建设不断推进,使我国公民的政治权利和自由进一步得到保障。下列属于我国公民政治权利和自由的是①依法服兵役②选举权和被选举权③监督权④言论和结社自由A.①②③B.②③④C.①②④D.①③④12.2011年12月,国务院法制办就《校车安全条例(草案征求意见稿)》向社会各界广泛征求意见,广大市民纷纷建言献策。这里公民是通过A.社情民意反映制度参与民主决策B.重大事项社会公示制度参与民主决策C.专家咨询制度参与民主决策D.社会听证制度参与民主决策13.2011年6月,全国人大常委会通过了修改后的《中华人民共和国个人所得税法》,个税起征点由2000元/月提高到3500元/月。修改税法表明全国人大常委会在行使A.决定权B.任免权C.立法权D.监督权14.2011年7月1日是中国共产党建党90周年纪念日。作为执政党,中国共产党不断完善党的领导方式和执政方式。下列属于中国共产党的执政方式的是①科学执政②民主执政③依法执政④依法行政A.①②③B.②③④C.①②④D.①③④215.西藏和平解放60年来,经济社会实现跨越式发展,人民生活水平显...

1、当您付费下载文档后,您只拥有了使用权限,并不意味着购买了版权,文档只能用于自身使用,不得用于其他商业用途(如 [转卖]进行直接盈利或[编辑后售卖]进行间接盈利)。
2、本站所有内容均由合作方或网友上传,本站不对文档的完整性、权威性及其观点立场正确性做任何保证或承诺!文档内容仅供研究参考,付费前请自行鉴别。
3、如文档内容存在违规,或者侵犯商业秘密、侵犯著作权等,请点击“违规举报”。

碎片内容

2024年历年辽宁学业水平测试政治真题

确认删除?
VIP
微信客服
  • 扫码咨询
会员Q群
  • 会员专属群点击这里加入QQ群
客服邮箱
回到顶部