电脑桌面
添加小米粒文库到电脑桌面
安装后可以在桌面快捷访问

员工招聘与解聘制度VIP免费

员工招聘与解聘制度_第1页
1/6
员工招聘与解聘制度_第2页
2/6
员工招聘与解聘制度_第3页
3/6
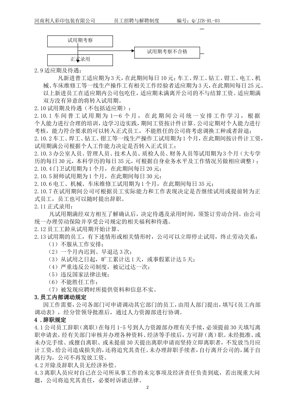
河南利人彩印包装有限公司员工招聘与解聘制度编号:Q/JZB-RL-031.目的和适用范围为了使本公司人力资源管理走上正规化、制度化、现代化的道路,在有章可循的情况下提高人力资源管理水平,造就一支高素质的员工队伍,现依照《中华人民共和国劳动法》及相关法律法规制定本管理制度。公司涉及人力资源管理和开发的工作,均依照本制度执行。2.招聘规定2.1公司坚持公开、公平、公正的选人和用人原则。2.2公司在人力资源管理方面,实行严格管理前提下的人情化管理:2.3公司招聘面向全国,被聘用人员档案将由公司人力资源部,统一存放,统一管理。2.4公司员工试用期为1-6个月,试用期间签订试用合同,每月末由本人向部门负责人提出转正申请,部门负责人进行综合考核后依次报分管副总、人力资源部、总经理,审查合格者正式录用,并签订正式劳动合同。2.5工作能力强的员工可以缩短试用期,提前转正。2.6公司招聘总程序如下图所示:2.7公司招聘面试与评价程序如下图所示:2.8公司人才挑选程序如下图所示:录用过程辞谢过程1上岗使用录用人员岗前培训试用期考察试用期满进行任职考核人力资源部组织实施人员招聘工作发布招聘信息组织内部人员调整用人部门报用人计划人力资源部会同用人部门组织面试面试结果存档面试结果反馈面试结果的分析与评价会同用人部门确定录用人选组织面试组织考试和测验应聘人员《员工聘用登记表》传播招聘信息吸引应聘人才接待应聘人员填写《员工聘用登记表》核查所填资料各种考试及测验应聘面试有关领导决定录用初步印象不佳所填资料不合要求所填资料不符实情测验结果不合要求面试结果不佳有关领导决定不录用决定不录用河南利人彩印包装有限公司员工招聘与解聘制度编号:Q/JZB-RL-032.9适应期及待遇:凡新进普工适应期为3天,在此期间每日10元;车工、焊工、钻工、钳工、电工、机械、车床维修工等一线生产操作工有相关工作经验者适应期为3天,在此期间每日25元。以上新进员工在适应期内公司包吃住,适应期未满离开公司的不与结算工资。适应期满双方没有异意的将转入试用期。2.10试用期及待遇(不包括适应期):2.10.1车间普工试用期为1—6个月,在此期间公司统一安排工作学习,根据个人能力进行合理的培训,边学习边实践,期间工资按计件计算。公司定期对个人能力进行考核,能力符合要求的可以转入正式员工,不能胜任的公司将考虑调换工种或者辞退;2.10.2车工、焊工、钻工、钳工等一线生产操作工试用期为1个月,在此期间按计件计工资,试用期满公司根据个人工作能力决定是否转入正式员工;2.10.3办公室人员、管理人员、技术人员、质检人员、财务人员等试用期为3个月(大专学历的每日30元,本科学历的每日35元,可根据自身业务水平及工作情况另做相应调整);2.10.4门卫试用期为1个月,在此期间每日20元;2.10.5厨师试用期为1个月,在此期间每日30元;2.10.6电工、机械、车床维修工试用期为1个月,在此期间每日35元;2.10.7在试用期间公司可根据员工实际能力和工作表现决定是否继续试用或提前转为正式员工,员工也可以随时提出辞职。2.11正式录用:凡试用期满经双方相互了解确认后,决定待遇及录用时间,须签订劳动合同。由公司统一办理劳动保险并享受公司规定的相关福利和待遇。2.12员工工龄从试用期开始计算。2.13试用期的员工,有下述情形或相关情形时,公司可以立即停止试用,终止劳动关系:(1)不服从工作安排;(2)一个月内迟到、早退达3次;(3)从试用之日起,旷工累计达1天,或事假累计达5天;(4)严重违反公司制度,被记过达一次;(5)违反国家法律法规;(6)不能胜任工作;(7)被发现应聘时所提供资料和信息不实。3.员工内部调动规定因工作需要,公司各部门可申请调动其它部门的员工,由用人部门提出,填写《员工内部调动表》,经分管领导批准后,通过人力资源部进行协调。4.辞职规定4.1公司员工辞职(离职)在每月1-5号到人力资源部办理有关手续,必须提前30天填写离职申请表,经有关部门审核并办理各种资料、经济等手续后,方可辞(离)职。未经批准、或未办完手续、或擅自离职、或未提前30天提出离职申请而坚持立即离职者,不发放当月应计工资,给...

1、当您付费下载文档后,您只拥有了使用权限,并不意味着购买了版权,文档只能用于自身使用,不得用于其他商业用途(如 [转卖]进行直接盈利或[编辑后售卖]进行间接盈利)。
2、本站所有内容均由合作方或网友上传,本站不对文档的完整性、权威性及其观点立场正确性做任何保证或承诺!文档内容仅供研究参考,付费前请自行鉴别。
3、如文档内容存在违规,或者侵犯商业秘密、侵犯著作权等,请点击“违规举报”。

碎片内容

员工招聘与解聘制度

您可能关注的文档

确认删除?
VIP
微信客服
  • 扫码咨询
会员Q群
  • 会员专属群点击这里加入QQ群
客服邮箱
回到顶部