电脑桌面
添加小米粒文库到电脑桌面
安装后可以在桌面快捷访问

同创监理公司工程信息管理的手段和措施VIP免费

同创监理公司工程信息管理的手段和措施_第1页
1/18
同创监理公司工程信息管理的手段和措施_第2页
2/18
同创监理公司工程信息管理的手段和措施_第3页
3/18
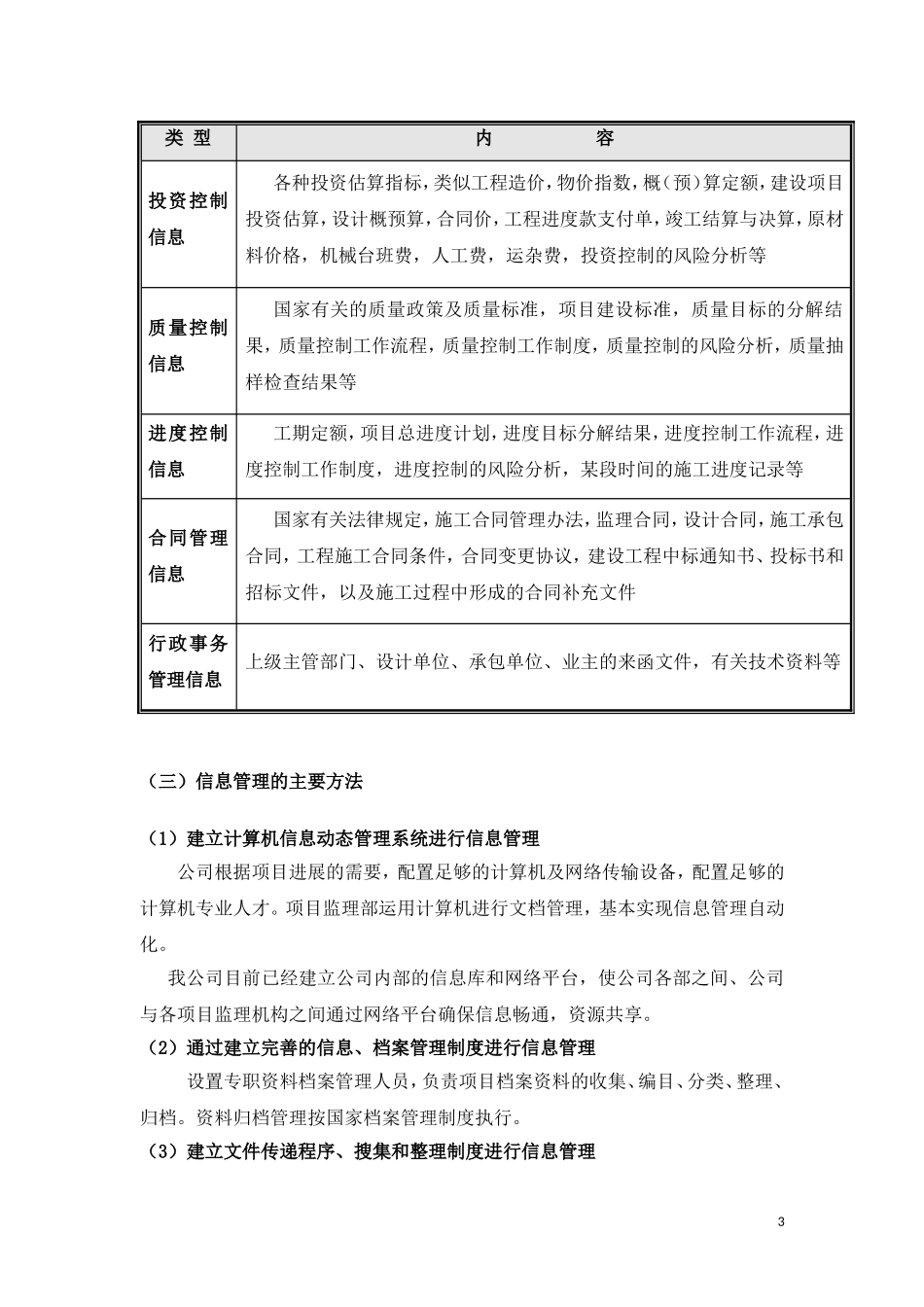
同创监理公司工程信息管理的手段和措施信息是工程建设三大监控目标实现的基础,是监理决策的依据、是各方单位之间关系的纽带、是监理工程师做好协调组织工作的重要媒介。信息管理是工程建设监理中的重要组成部份,是确保质量、进度、投资控制有效进行的有力手段。本工程既涉及到众多的土建承包商、众多的材料供货单位、业主、管理单位,也涉及到政府各个相关部门,相互之间的联系、函件、报表、文件的数量是惊人的;因此必须建立有效的信息管理组织、程序和方法,及时把握有关项目的相关信息,确保信息资料收集的真实性,信息传递途径畅顺、查阅简便、资料齐备等,使业主在整个项目进行过程中能够及时得到各种管理信息,对项目执行情况实际全面、细致准确的掌握与控制,才能有效地提高各方的工作效率、减轻工作强度、提高工作质量。我公司通过ISO9001质量体系认证工作,从文件体系中就涵盖了信息管理和资料管理,而且对信息资料管理有了明确、规范的管理制度和方法。我公司在大型建设项目建设项目信息管理工作中拥有广泛的经验,这使我们能帮助承包商同业主、各级政府机关等单位保持联络,保证向业主等部门提交的各种文件形式符合要求,对业主提出的任何要求我们能做出恰如其分、令人满意的回答。从信息收集上来区分,信息管理将由施工前期信息收集,施工中信息收集和竣工交验后信息收集整理三部分组成。(一)信息管理的主要任务(1)及时与业主沟通信息,使业主了解项目进展情况;(2)工程建设中出现的影响项目目标的问题,及时通过信息传递,报告业主;(3)超出合同约定的各种变更,均应得到业主的批准指令;(4)定期向业主书面报告(监理月报或周报)项目三大目标的执行情况;(5)建立工程会议制度;(6)督促承包商整理工程技术资料;组织有关工程设计和施工的技术交底、资料管理,处理工程技术、经济、管理;以及材料物资供应、管理等方面的信息。1(二)信息管理的主要内容(1)信息收集a、建设前期要收集信息;b、施工图设计阶段信息收集;c、招投标合同文件及有关资料的收集;d、施工过程中的信息收集;e、工程竣工阶段的信息收集。(2)监理信息的加工处理a、根据投资控制信息,对工程设计规模和采取的设备材料进行指示;b、依据质量控制信息,对工程设计质量进行指示;c、依据进度控制信息,对设计进度进行指示。(3)监理信息的检索和传递我公司计划在项目监理部设置专职信息管理员,采用计算机进行信息分类,以便快速检索和传递。提高信息的使用效率。(4)信息的使用监理信息通过有条件共享,以便更好的进行投资、进度、质量控制以及合同管理。(5)、监理信息分类监理信息分类见如下表8-1。监理信息分类表表8-12类型内容投资控制信息各种投资估算指标,类似工程造价,物价指数,概(预)算定额,建设项目投资估算,设计概预算,合同价,工程进度款支付单,竣工结算与决算,原材料价格,机械台班费,人工费,运杂费,投资控制的风险分析等质量控制信息国家有关的质量政策及质量标准,项目建设标准,质量目标的分解结果,质量控制工作流程,质量控制工作制度,质量控制的风险分析,质量抽样检查结果等进度控制信息工期定额,项目总进度计划,进度目标分解结果,进度控制工作流程,进度控制工作制度,进度控制的风险分析,某段时间的施工进度记录等合同管理信息国家有关法律规定,施工合同管理办法,监理合同,设计合同,施工承包合同,工程施工合同条件,合同变更协议,建设工程中标通知书、投标书和招标文件,以及施工过程中形成的合同补充文件行政事务管理信息上级主管部门、设计单位、承包单位、业主的来函文件,有关技术资料等(三)信息管理的主要方法(1)建立计算机信息动态管理系统进行信息管理公司根据项目进展的需要,配置足够的计算机及网络传输设备,配置足够的计算机专业人才。项目监理部运用计算机进行文档管理,基本实现信息管理自动化。我公司目前已经建立公司内部的信息库和网络平台,使公司各部之间、公司与各项目监理机构之间通过网络平台确保信息畅通,资源共享。(2)通过建立完善的信息、档案管理制度进行信息管理设置专职资料档案管理人员...

1、当您付费下载文档后,您只拥有了使用权限,并不意味着购买了版权,文档只能用于自身使用,不得用于其他商业用途(如 [转卖]进行直接盈利或[编辑后售卖]进行间接盈利)。
2、本站所有内容均由合作方或网友上传,本站不对文档的完整性、权威性及其观点立场正确性做任何保证或承诺!文档内容仅供研究参考,付费前请自行鉴别。
3、如文档内容存在违规,或者侵犯商业秘密、侵犯著作权等,请点击“违规举报”。

碎片内容

同创监理公司工程信息管理的手段和措施

文章天下+ 关注
实名认证
内容提供者

各种文档应有尽有

确认删除?
VIP
微信客服
  • 扫码咨询
会员Q群
  • 会员专属群点击这里加入QQ群
客服邮箱
回到顶部