电脑桌面
添加小米粒文库到电脑桌面
安装后可以在桌面快捷访问

各障碍儿童鉴别标准VIP免费

各障碍儿童鉴别标准_第1页
1/5
各障碍儿童鉴别标准_第2页
2/5
各障碍儿童鉴别标准_第3页
3/5
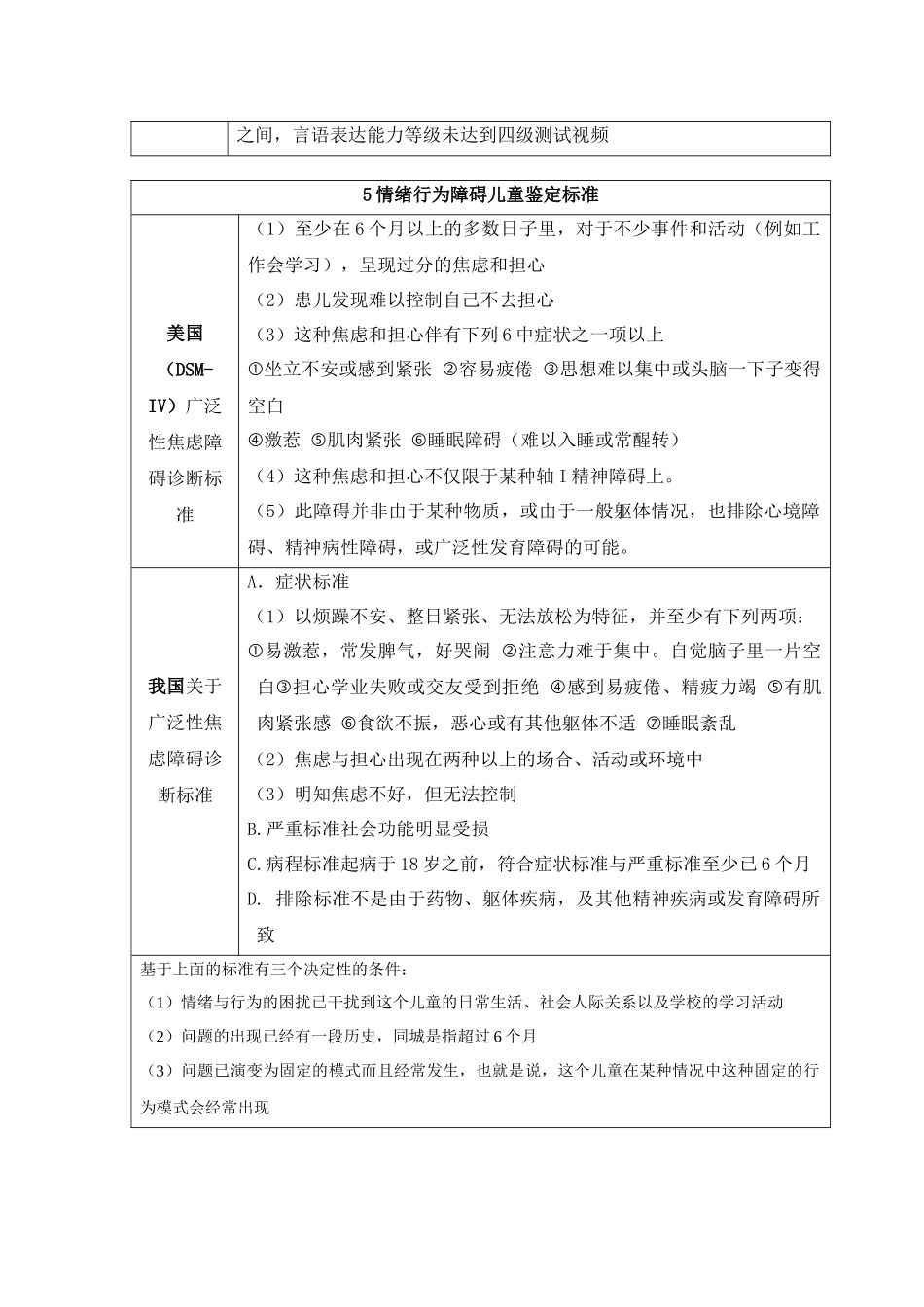
几类障碍儿童的鉴别标准1337106022李雅丽13级特教1班类别1智力障碍儿童鉴定标准我国台湾1)智力功能显著低下,在个别施测的标准化智力测验中智商在70分之下2)有适应行为方面的缺损或障碍,在十项技能中至少有两项存在缺损:沟通、生活自理、居家生活、社会技能、使用社区、自我管理、功能性学科技能、工作、休闲活动、健康与安全3)在18岁之前发病级别我国智力残疾分级标准发展商(DQ)0~6岁智商(IQ)7岁以上适应性行为(AB)WHO-DAS分值一级≤25<20极重度≥116分二级26~3920~34重度106~115分三级40~5435~49中度96~105分四级55~7550~69轻度52~95分美国DSM诊断标准(1)一般智能明显低于平均水平,个体测量智商(IQ)值为70或70以下(2)同时存在适应功能缺陷或损害,即与其年龄和群体文化标准相应的个体功能的缺陷,如社交技能、社会责任、交谈、日常生活料理、独立和只给能力的缺损(3)发生在发育时期。即18岁以前发病2视力障碍的鉴别标准类别级别最佳矫正视力盲一级无光感~<0.02;或视野半径<5度二级>=0.02~<0.05;或视野半径<10度低视力三级>=0.05~<0.1四级>=0.1~<0.33听力残疾鉴别标准国内听力残疾等级听觉系统的结构和功能方面较好耳平均听力损失在无助听设备帮助下在参与社会生活方面存在一级极重度损伤>=91dBHL不能依靠听觉进行言语交流,在理解和交流等活动上极度受限极重度障碍二级重度损伤在81-90dBHL之间在理解和交流等活动上中度受限严重障碍三级中重度损伤在61-80dBHL之间在理解和交流等活动上中度受限中度障碍四级中度损伤在41-60dBHL之间在理解和交流等活动上轻度受限轻度障碍4言语残疾鉴定标准言语残疾等级标准一级无任何延误功能或语音清晰度<=10%,言语表达能力等级测试未达到一级测试水平,不能进行任何言语交流二级具有一定的发声及言语能力。语音清晰度在11%~25%之间,言语表达能力未达到二级测试水平三级可以进行部分言语交流。语音清晰度在26%~45%之间,言语表达能力等级测试未达到三级测试水平四级能进行简单会话,但用较长句或长篇表达困难。语音清晰度在46%~65%之间,言语表达能力等级未达到四级测试视频5情绪行为障碍儿童鉴定标准美国(DSM-IV)广泛性焦虑障碍诊断标准(1)至少在6个月以上的多数日子里,对于不少事件和活动(例如工作会学习),呈现过分的焦虑和担心(2)患儿发现难以控制自己不去担心(3)这种焦虑和担心伴有下列6中症状之一项以上坐立不安或感到紧张容易疲倦思想难以集中或头脑一下子变得空白激惹肌肉紧张睡眠障碍(难以入睡或常醒转)(4)这种焦虑和担心不仅限于某种轴I精神障碍上。(5)此障碍并非由于某种物质,或由于一般躯体情况,也排除心境障碍、精神病性障碍,或广泛性发育障碍的可能。我国关于广泛性焦虑障碍诊断标准A.症状标准(1)以烦躁不安、整日紧张、无法放松为特征,并至少有下列两项:易激惹,常发脾气,好哭闹注意力难于集中。自觉脑子里一片空白担心学业失败或交友受到拒绝感到易疲倦、精疲力竭有肌肉紧张感食欲不振,恶心或有其他躯体不适睡眠紊乱(2)焦虑与担心出现在两种以上的场合、活动或环境中(3)明知焦虑不好,但无法控制B.严重标准社会功能明显受损C.病程标准起病于18岁之前,符合症状标准与严重标准至少已6个月D.排除标准不是由于药物、躯体疾病,及其他精神疾病或发育障碍所致基于上面的标准有三个决定性的条件:(1)情绪与行为的困扰已干扰到这个儿童的日常生活、社会人际关系以及学校的学习活动(2)问题的出现已经有一段历史,同城是指超过6个月(3)问题已演变为固定的模式而且经常发生,也就是说,这个儿童在某种情况中这种固定的行为模式会经常出现6自闭症儿童鉴别标准美国DSM第五版A.在社会性交往方面存在缺陷,这些缺陷具有一定的持续性,当前或过去有以下列出的某个或多个行为:(1)社会性情感互动缺陷:症状包括异常的交往方式、不能正常应答对话、缺乏和他人分享兴趣、情绪及情感,甚至不能发起或响应社会活动。(2)非言语社会交往的能力,具体症状表现从轻到重包括:无法融会使用语言交流与非语言交流技能,表现出异常的目光接触以及肢体语言,对非...

1、当您付费下载文档后,您只拥有了使用权限,并不意味着购买了版权,文档只能用于自身使用,不得用于其他商业用途(如 [转卖]进行直接盈利或[编辑后售卖]进行间接盈利)。
2、本站所有内容均由合作方或网友上传,本站不对文档的完整性、权威性及其观点立场正确性做任何保证或承诺!文档内容仅供研究参考,付费前请自行鉴别。
3、如文档内容存在违规,或者侵犯商业秘密、侵犯著作权等,请点击“违规举报”。

碎片内容

各障碍儿童鉴别标准

您可能关注的文档

确认删除?
VIP
微信客服
  • 扫码咨询
会员Q群
  • 会员专属群点击这里加入QQ群
客服邮箱
回到顶部