电脑桌面
添加小米粒文库到电脑桌面
安装后可以在桌面快捷访问

ecshop电商平台功能列表

ecshop电商平台功能列表_第1页
1/19
ecshop电商平台功能列表_第2页
2/19
ecshop电商平台功能列表_第3页
3/19
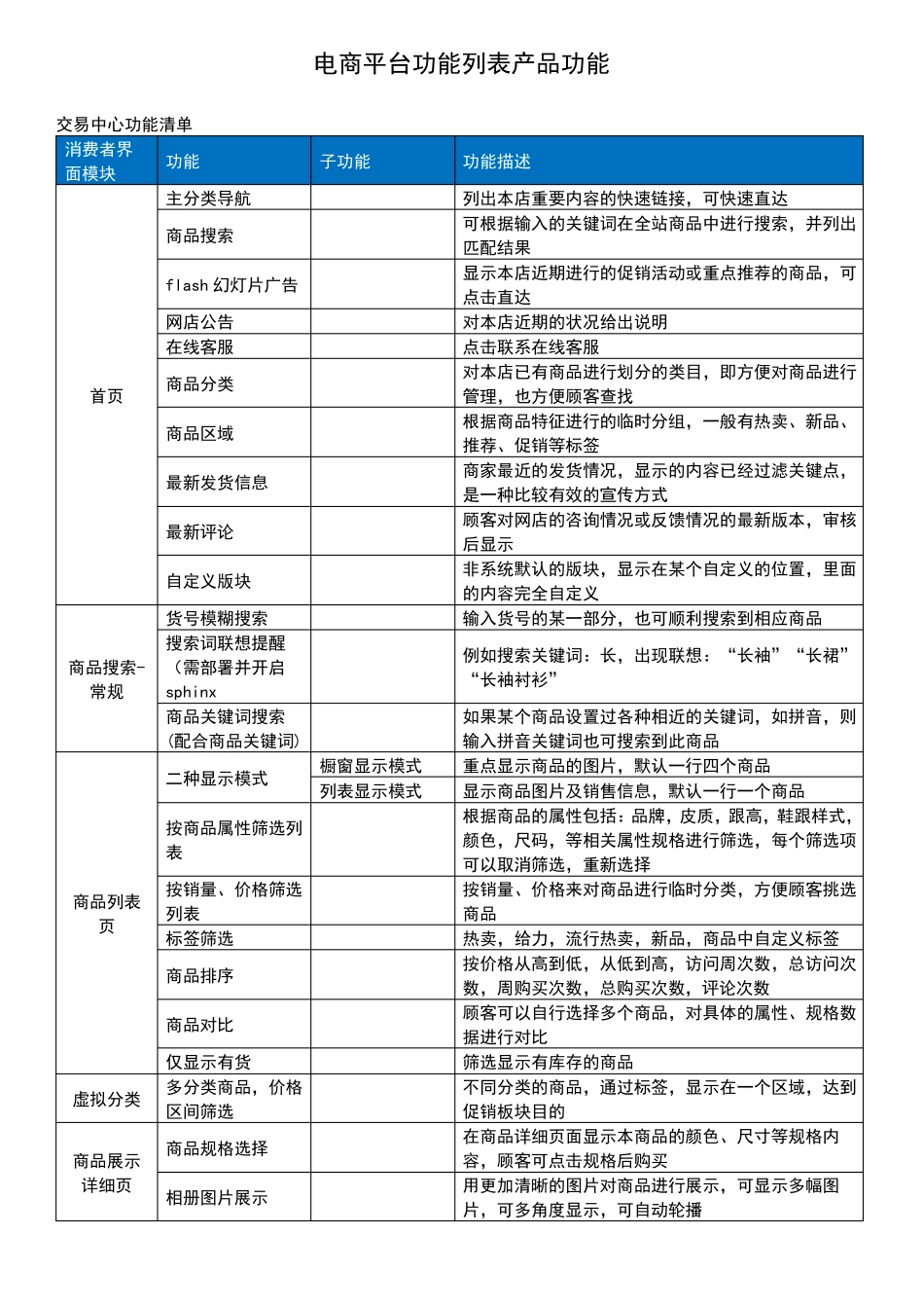
电商平台功能列表产品功能交易中心功能清单消费者界功能面模块主分类导航商品搜索子功能功能描述列出本店重要内容的快速链接,可快速直达可根据输入的关键词在全站商品中进行搜索,并列出匹配结果显示本店近期进行的促销活动或重点推荐的商品,可点击直达对本店近期的状况给出说明点击联系在线客服对本店已有商品进行划分的类目,即方便对商品进行管理,也方便顾客查找根据商品特征进行的临时分组,一般有热卖、新品、推荐、促销等标签商家最近的发货情况,显示的内容已经过滤关键点,是一种比较有效的宣传方式顾客对网店的咨询情况或反馈情况的最新版本,审核后显示非系统默认的版块,显示在某个自定义的位置,里面的内容完全自定义输入货号的某一部分,也可顺利搜索到相应商品例如搜索关键词:长,出现联想:“长袖”“长裙”“长袖衬衫”如果某个商品设置过各种相近的关键词,如拼音,则输入拼音关键词也可搜索到此商品重点显示商品的图片,默认一行四个商品显示商品图片及销售信息,默认一行一个商品根据商品的属性包括:品牌,皮质,跟高,鞋跟样式,颜色,尺码,等相关属性规格进行筛选,每个筛选项可以取消筛选,重新选择按销量、价格来对商品进行临时分类,方便顾客挑选商品热卖,给力,流行热卖,新品,商品中自定义标签按价格从高到低,从低到高,访问周次数,总访问次数,周购买次数,总购买次数,评论次数顾客可以自行选择多个商品,对具体的属性、规格数据进行对比筛选显示有库存的商品不同分类的商品,通过标签,显示在一个区域,达到促销板块目的在商品详细页面显示本商品的颜色、尺寸等规格内容,顾客可点击规格后购买用更加清晰的图片对商品进行展示,可显示多幅图片,可多角度显示,可自动轮播flash 幻灯片广告网店公告在线客服首页商品分类商品区域最新发货信息最新评论自定义版块商品搜索-常规货号模糊搜索搜索词联想提醒(需部署并开启sphinx商品关键词搜索(配合商品关键词)橱窗显示模式二种显示模式列表显示模式按商品属性筛选列表商品列表页按销量、价格筛选列表标签筛选商品排序商品对比仅显示有货多分类商品,价格虚拟分类区间筛选商品展示详细页商品规格选择相册图片展示商品属性展示立刻购买加入购物车商品配件选择促销信息展示销售记录展示评论与咨询相关商品展示商品收藏交易管理评价管理我的账户会员中心个人信息管理商品所属属性的展示,季节,材质,等点击立刻购买会快速跳转到订单页面,进而完成订单点击加入购...

1、当您付费下载文档后,您只拥有了使用权限,并不意味着购买了版权,文档只能用于自身使用,不得用于其他商业用途(如 [转卖]进行直接盈利或[编辑后售卖]进行间接盈利)。
2、本站所有内容均由合作方或网友上传,本站不对文档的完整性、权威性及其观点立场正确性做任何保证或承诺!文档内容仅供研究参考,付费前请自行鉴别。
3、如文档内容存在违规,或者侵犯商业秘密、侵犯著作权等,请点击“违规举报”。

碎片内容

ecshop电商平台功能列表

文库当当响+ 关注
实名认证
内容提供者

该用户很懒,什么也没介绍

确认删除?
VIP
微信客服
  • 扫码咨询
会员Q群
  • 会员专属群点击这里加入QQ群
客服邮箱
回到顶部