电脑桌面
添加小米粒文库到电脑桌面
安装后可以在桌面快捷访问

现浇混凝土成型质量控制

现浇混凝土成型质量控制_第1页
1/9
现浇混凝土成型质量控制_第2页
2/9
现浇混凝土成型质量控制_第3页
3/9
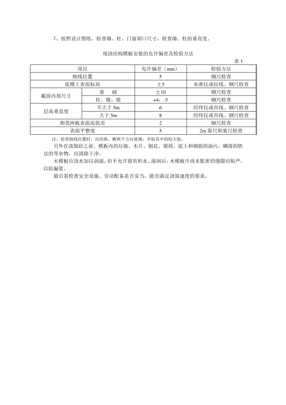
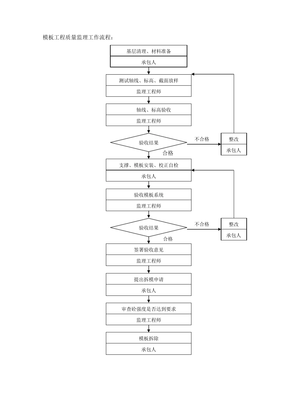
现浇混凝土成型质量控制 混 凝 土 分 部 工 程 划 分 为 模 板 、 钢 筋 、 混 凝 土 、 现 浇 结 构 等 分 项 工 程 一 、 混 凝 土 工 程 检 验 批 合 格 质 量 应 符 合 下 列 规 定 : 1、 主 控 项 目 的 质 量 经 抽 样 检 验 合 格 ; 2、 一 般 项 目 的 质 量 经 抽 样 检 验 合 格 ; 当 采 用 计 数 检 验 时 除 有 专 门 规 定 外 , 一 般 项 目 的 合 格点 率 应 达 到 80% 及 以 上 , 且 不 得 有 严 重 缺 陷 ; 3、 具 有 完 整 的 操 作 依 据 和 质 量 验 收 记 录 。 二 、 检 查 数 量 : 1、 地 下 室 部 份 按 后 浇 带 划 分 检 验 批 。 在 同 一 检 验 批 内 , 对 梁 、 柱 和 独 立 基 础 , 应 抽 查 构 件数 量 的 10% 且 不 少 于 三 件 , 墙 按 5m 左 右 划 分 检 查 面 且 不 得 少 于 三 面 。 2、 主 体 部 分 按 栋 号 楼 层 划 分 检 验 批 , 对 墙 柱 板 , 应 按 有 代 表 性 的 自 然 间 抽 查 10% 且 不 少 于3 间 。 3、 对 电 梯 井 应 全 数 检 查 。 三 、 模 板 分 项 工 程 : 要 想 控 制 好 浇 筑混 凝 成型质 量 , 首先应 控 制 好 混 凝 土 分 部 工 程 中的 模 板 分 项 工 程 , 模 板及 其支架应 根据 工 程 结 构 形式、 荷载大小、 施工 设备和 材料供应 等 条件 进行设计 。 模 板 及 其支架应 具 有 足够的 承载力、 刚度和 稳定 性 , 能可靠的 承受混 凝 土 的 重 量 、 侧压力以 及 施工 荷载。 审查 施工 方案, 要 求施工 单位按 照经 监理工 程 师审批 同 意的 施工 方案施工 。 检 查 和 控 制模 板 、 钢 筋 、 保护层 和 预埋件 等 的 尺寸、 规 格 、 数 量 和 位置, 其偏差值应 符 合 现 行国家标准《混 凝 土 结 构 工 程 施工 验 收 规 范》GB—50204 的 规 定 。 此外 , 还应 检 查 模 板 支撑系统的 稳定性 是否符 合 已经 批 准的 施工 方案,如不 符 合 要 求则要 求施工 单位进行整 改以 及 模...

1、当您付费下载文档后,您只拥有了使用权限,并不意味着购买了版权,文档只能用于自身使用,不得用于其他商业用途(如 [转卖]进行直接盈利或[编辑后售卖]进行间接盈利)。
2、本站所有内容均由合作方或网友上传,本站不对文档的完整性、权威性及其观点立场正确性做任何保证或承诺!文档内容仅供研究参考,付费前请自行鉴别。
3、如文档内容存在违规,或者侵犯商业秘密、侵犯著作权等,请点击“违规举报”。

碎片内容

现浇混凝土成型质量控制

确认删除?
VIP
微信客服
  • 扫码咨询
会员Q群
  • 会员专属群点击这里加入QQ群
客服邮箱
回到顶部