电脑桌面
添加小米粒文库到电脑桌面
安装后可以在桌面快捷访问

现浇预应力混凝土连续箱梁一次浇筑成型施工工法_secret

现浇预应力混凝土连续箱梁一次浇筑成型施工工法_secret_第1页
1/8
现浇预应力混凝土连续箱梁一次浇筑成型施工工法_secret_第2页
2/8
现浇预应力混凝土连续箱梁一次浇筑成型施工工法_secret_第3页
3/8
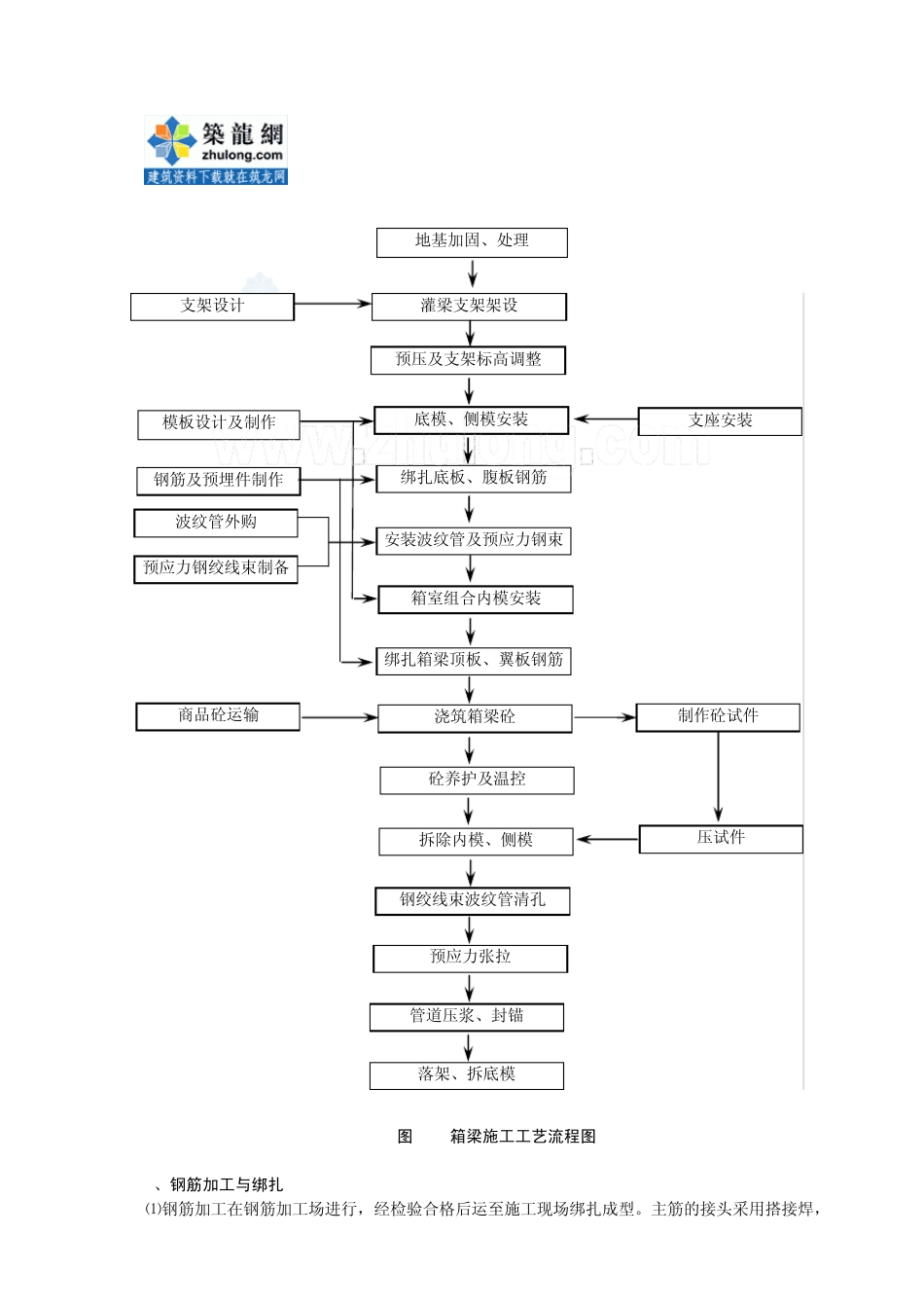
现浇预应力混凝土连续箱梁一次浇筑成型施工工法 一、前言 近年来箱形梁体构造逐渐普及,公路大跨度连续桥亦多采用箱形梁。传统的施工方法为二次浇筑成型工艺,施工周期较长。密顺立交 1号主桥为京承高速公路二期二十五合同段内的重点控制性工程,工期紧,以传统的方法施工将无法保证工期的要求。经过严密组织、精心设计,我单位制定了一次浇筑成型的施工工艺。该工艺施工周期短,梁体整体性好。 二、工法特点 1、消除了传统施工工艺的施工缝,提高了梁体的美观性。 2、增强了梁体的整体刚度,延长了梁体的耐久性和使用寿命。 3、施工周期短。 三、适用范围 本工法适用于梁体高度在 1.4m以上的箱梁现浇施工。 四、施工工艺 ㈠工艺流程 预应力混凝土现浇连续箱梁一次浇注施工工艺见图 1。 ㈡施工方法 1、临时支架搭设 现浇临时支架的结构型式多种多样,施工时要根据具体的桥下净空、地基承载力、通车条件及材料情况等进行技术经济比较,确定合理的支架型式。 支架施工前,要对支架进行计算、设计,编制支架方案。施工时要严格按方案执行。特别注意地基处理,预拱度设置等关键工序的施工,保证施工质量,为后续施工打下良好的基础。 2、模板加工与安装 ⑴模板材料 箱梁底、侧模板采用 5cm厚的木模板,内衬1.2cm厚的酚醛涂沫复合竹胶板;内模采用 3cm厚的木模,为防止浇筑时漏浆,内模外包彩条布。 ⑵支模方案 侧模一次支立成型,采用脚手架及梁底φ 16对拉螺栓联合加固法进行模板加固。对拉螺栓间距为70cm。 内模事先分节制作,待底、腹板钢筋绑扎实毕后,吊装就位。内模支撑于短钢筋托架上,托架支于底模并与底板钢筋焊牢,以保证其稳定。托架间距2m。另在每单元箱室靠近端头1/3处留60×60cm的人孔,用于拆除内模。在内模拆除后、张拉前浇筑人孔混凝土,混凝土标号要高于梁体混凝土一个等级,同时对人孔处的钢筋加以补强处理。 ⑶注意事项 ①模板板面之间应平整,接缝严密不漏浆,保证箱梁处露面美观,线条流畅。 ②对于小于 2mm的错台用玻璃胶涂成斜坡状,使其平缓过渡;对于大于 2mm的错台重新支模处理,直到满足要求。 ③模板安装完毕后,应对其平面位置、顶面高程、节点联系及纵横向稳定性进行检查,签认后方可进行下道工序施工。 图1 箱梁施工工艺流程图 3、钢筋加工与绑扎 ⑴钢筋加工在钢筋加工场进行,经检验合格后运至施工现场绑扎成型。主筋的接头采用搭接焊,预压及支架标高调整 底模、侧模安装 绑...

1、当您付费下载文档后,您只拥有了使用权限,并不意味着购买了版权,文档只能用于自身使用,不得用于其他商业用途(如 [转卖]进行直接盈利或[编辑后售卖]进行间接盈利)。
2、本站所有内容均由合作方或网友上传,本站不对文档的完整性、权威性及其观点立场正确性做任何保证或承诺!文档内容仅供研究参考,付费前请自行鉴别。
3、如文档内容存在违规,或者侵犯商业秘密、侵犯著作权等,请点击“违规举报”。

碎片内容

现浇预应力混凝土连续箱梁一次浇筑成型施工工法_secret

小辰+ 关注
实名认证
内容提供者

出售各种文档和资料

相关文档

确认删除?
VIP
微信客服
  • 扫码咨询
会员Q群
  • 会员专属群点击这里加入QQ群
客服邮箱
回到顶部