电脑桌面
添加小米粒文库到电脑桌面
安装后可以在桌面快捷访问

班主任绩效考核办法

班主任绩效考核办法_第1页
1/15
班主任绩效考核办法_第2页
2/15
班主任绩效考核办法_第3页
3/15
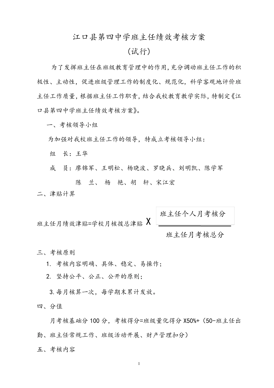
1 江口县第四中学班主任绩效考核方案 (试行) 为了发挥班主任在班级教育管理中的作用,充分调动班主任工作的积极性、主动性,促进班级管理工作的制度化、规范化,科学客观地评价班主任工作质量,根据班主任工作职责,结合我校教育教学实际,特制定《江口县第四中学班主任绩效考核方案》。 一、考核领导小组 为加强对我校班主任工作的领导,特成立考核领导小组: 组 长:王华 成 员:廖锦军、王明松、杨晓波、罗晓兵、刘明凯、陈学军 陈 兰、 杨 艳、胡 轩、宋江宏 二、津贴计算 班主任月绩效津贴=学校月核拨总津贴 三、考核原则 1. 考核内容明确、具体、稳定、易操作; 2. 坚持公平、公正、公开的原则; 3.每月核算一次,每学期末累计发放。 四、分值 月考核基础分100 分,考核得分=班级量化得分X50%+(50-班主任出勤、班主任常规工作、班级活动开展、财产管理扣分) 五、考核内容 班主任月考核总分 班主任个人月考核分 X 2 1.班级量化; 2.班主任出勤; 3.班主任常规工作; 4.班级活动开展; 5.财产管理; 五、班主任工作绩效考核细则 1、班级量化(主要由值周班、宿管人员、政教安办负责考核) (1)根据《江口思源实验学校班级量化管理细则》和《江口思源实验学校文明寝室评比细则》进行量化考核,细则附后; (2)每周基础分 100 分,采取扣分制。每周周量化分=100 分-本周扣分+本周好人好事和义务劳动奖励分,班级量化得分=每周周量化的均分+当月大型活动奖励分。 2、出勤(主要由值周教师、政教处负责考核) (1)班主任会议无故迟到 10 分钟以上每次扣 1 分,不到者扣 3 分,事假扣 0.5 分; (2)升旗仪式未到每次扣 1 分。 (3)大课间未到每次扣 1 分,事假扣 0.5 分(临时紧急事务处理要及时报值周教师)。 (4)大型集会无故迟到 10 分钟以上每次扣 1 分,不到扣 3 分。 (5)班主任每天早读课迟到 5 分钟以上每次扣 1 分,未到一次扣 2 分。 (6)按学校要求每轮深入寝室不得少于 5 次,每缺一次扣 1 分。 3、班主任常规工作(主要由各处室负责考核) 3 (1)及时上交各类表册、资料,未按时上交每次扣 1 分,未完成每次扣 3分。 (2)按时完成各部门布置的任务,未按时完成,每次扣 1 分,未完成每次扣 3 分。 (3)学生流失:因学生自身或家庭原因造成正常流失,经安办办理退学手续的不作考核。因为教育方法不当,与学生或家长沟通不力...

1、当您付费下载文档后,您只拥有了使用权限,并不意味着购买了版权,文档只能用于自身使用,不得用于其他商业用途(如 [转卖]进行直接盈利或[编辑后售卖]进行间接盈利)。
2、本站所有内容均由合作方或网友上传,本站不对文档的完整性、权威性及其观点立场正确性做任何保证或承诺!文档内容仅供研究参考,付费前请自行鉴别。
3、如文档内容存在违规,或者侵犯商业秘密、侵犯著作权等,请点击“违规举报”。

碎片内容

班主任绩效考核办法

确认删除?
VIP
微信客服
  • 扫码咨询
会员Q群
  • 会员专属群点击这里加入QQ群
客服邮箱
回到顶部