电脑桌面
添加小米粒文库到电脑桌面
安装后可以在桌面快捷访问

发电机组操作规程和保养细则VIP免费

发电机组操作规程和保养细则_第1页
1/8
发电机组操作规程和保养细则_第2页
2/8
发电机组操作规程和保养细则_第3页
3/8
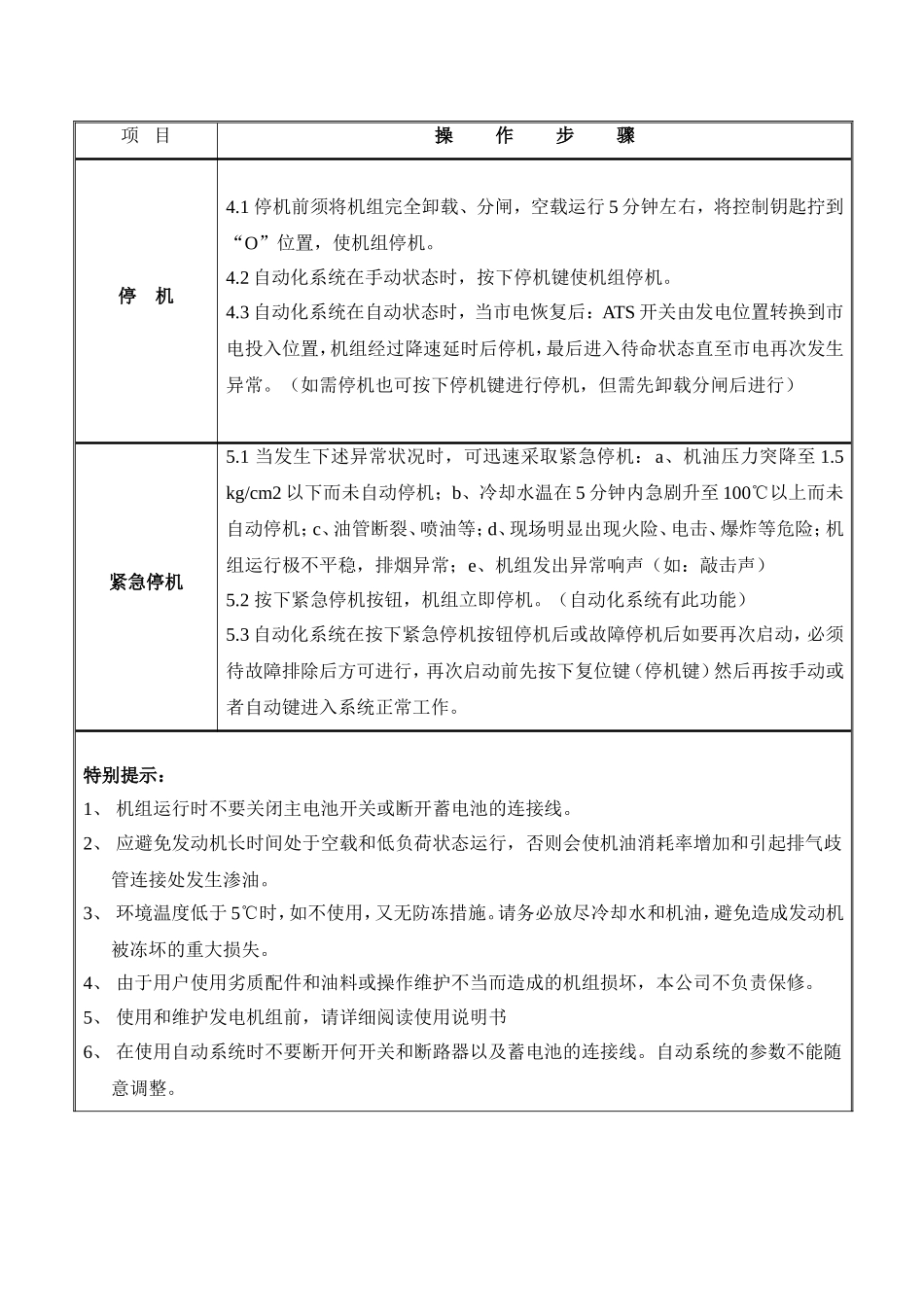
柴油发电机组操作规程项目操作步骤启动前1.1检查机油油位、冷却液液位、燃油油量。检查并排除发动机的“三漏”现象。1.2检查电气线路连接是否可靠,是否存在破皮、短接等漏电、短路隐患;1.3断路器合分闸手柄是否处于分闸状态。蓄电池电缆连接是否正确、可靠。1.4检查清洁机组,冷却风扇周围不能有任何易动物品,排气系统周围不能有易燃物。1.5如果机组第一次启动或较长时间停用后再次启动,应先排尽燃油系统中的空气。启动2.1将钥匙打开,旋转至启动位置,待柴油机起动后松开钥匙。(启动时间不超过5秒,如第一次不能启动,第二次启动应间隔15秒以上。)2.2自动化系统仅需按下手动启动按键。2.3自动启动:打开电源开关,按下自动键,当市电失压时,机组自动启动经升速后进入正常状态,ATS开关自动投入至发电位置。运行中3.1机组启动后检查机油压力、冷却水温、频率、电压等机组运行参数是否正常,并再次检查机油液位是否在规定刻度范围内。若不足,则须及时添加。3.2检查机组燃油、机油、冷却液、进排气系统是否存在泄漏,发电机是否有发热冒烟和焦味的现象以及不正常的声音,并及时处理。3.3机组在额定转速下,空载运行5分钟左右,检查无异常状况,即可合闸向负载供电。环境温度较低时,需要空载暖机,水温升至50~60℃后再合闸带载。严禁超载。3.4检查机组各连接处有无松动和异常震动现象,并及时处理。3.5机组运行时须有专人值守,每15~30分钟记录一次运行参数及环境温度。3.6连续运行时,每8小时检查一次机油液位。项目操作步骤停机4.1停机前须将机组完全卸载、分闸,空载运行5分钟左右,将控制钥匙拧到“O”位置,使机组停机。4.2自动化系统在手动状态时,按下停机键使机组停机。4.3自动化系统在自动状态时,当市电恢复后:ATS开关由发电位置转换到市电投入位置,机组经过降速延时后停机,最后进入待命状态直至市电再次发生异常。(如需停机也可按下停机键进行停机,但需先卸载分闸后进行)紧急停机5.1当发生下述异常状况时,可迅速采取紧急停机:a、机油压力突降至1.5kg/cm2以下而未自动停机;b、冷却水温在5分钟内急剧升至100℃以上而未自动停机;c、油管断裂、喷油等;d、现场明显出现火险、电击、爆炸等危险;机组运行极不平稳,排烟异常;e、机组发出异常响声(如:敲击声)5.2按下紧急停机按钮,机组立即停机。(自动化系统有此功能)5.3自动化系统在按下紧急停机按钮停机后或故障停机后如要再次启动,必须待故障排除后方可进行,再次启动前先按下复位键(停机键)然后再按手动或者自动键进入系统正常工作。特别提示:1、机组运行时不要关闭主电池开关或断开蓄电池的连接线。2、应避免发动机长时间处于空载和低负荷状态运行,否则会使机油消耗率增加和引起排气歧管连接处发生渗油。3、环境温度低于5℃时,如不使用,又无防冻措施。请务必放尽冷却水和机油,避免造成发动机被冻坏的重大损失。4、由于用户使用劣质配件和油料或操作维护不当而造成的机组损坏,本公司不负责保修。5、使用和维护发电机组前,请详细阅读使用说明书6、在使用自动系统时不要断开何开关和断路器以及蓄电池的连接线。自动系统的参数不能随意调整。柴油发电机组日常管理细则一、开机前的检查①检查机油标尺的油位是否在“L”和“H”之间,机油品质有无异常迹象。②检查水箱冷却水是否足够,水阀开关有无打开,冷却水有无异常迹象。③检查水泵皮带,风扇皮带及充电机皮带的张紧程度。④检查风扇,水箱冷却片之间有无杂物,若有则予以清除。⑤检查发电机组上面有无杂物堆放,并予以清除。⑥检查发电机组有无漏油、漏水现象。⑦检查电池接头有无松动锈蚀现象。⑧阅读机组运行参数记录卡,各种滤清器及机油有无超期使用。二、开机后的检查①倾听柴油发电机组有无异响声音,若有则立即予以停机。②检查机油压力表,正常情况下,冷机状况机油压力应不低于35psi。③检查发电机组的频率,电压值是否稳定及充电机工作状况。④以上三种情况均正常,空载热机10分钟后,带负载运行。⑤避免长时间在80%额定负载以上的工况下运行。⑥带负载的工况下倾听柴油机有无异响声,检查机油压力,水温(92摄氏底以下),...

1、当您付费下载文档后,您只拥有了使用权限,并不意味着购买了版权,文档只能用于自身使用,不得用于其他商业用途(如 [转卖]进行直接盈利或[编辑后售卖]进行间接盈利)。
2、本站所有内容均由合作方或网友上传,本站不对文档的完整性、权威性及其观点立场正确性做任何保证或承诺!文档内容仅供研究参考,付费前请自行鉴别。
3、如文档内容存在违规,或者侵犯商业秘密、侵犯著作权等,请点击“违规举报”。

碎片内容

发电机组操作规程和保养细则

您可能关注的文档

确认删除?
VIP
微信客服
  • 扫码咨询
会员Q群
  • 会员专属群点击这里加入QQ群
客服邮箱
回到顶部