电脑桌面
添加小米粒文库到电脑桌面
安装后可以在桌面快捷访问

变压器的接线组别VIP免费

变压器的接线组别_第1页
1/5
变压器的接线组别_第2页
2/5
变压器的接线组别_第3页
3/5
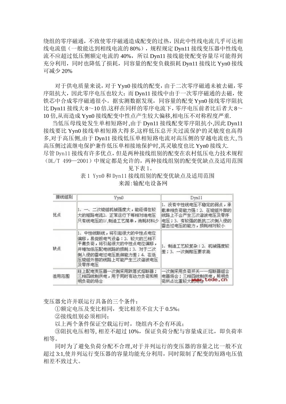
变压器的接线组别就是变压器一次绕组和二次绕组组合接线形式的一种表示方法;常见的变压器绕组有二种接法,即“三角形接线”和“星形接线”;在变压器的联接组别中“D表示为三角形接线,“Yn”表示为星形带中性线的接线,Y表示星形,n表示带中性线;“11”表示变压器二次侧的线电压Uab滞后一次侧线电压UAB330度(或超前30度)。变压器的联接组别的表示方法是:大写字母表示一次侧(或原边)的接线方式,小写字母表示二次侧(或副边)的接线方式。Y(或y)为星形接线,D(或d)为三角形接线。数字采用时钟表示法,用来表示一、二次侧线电压的相位关系,一次侧线电压相量作为分针,固定指在时钟12点的位置,二次侧的线电压相量作为时针。“Yn,d11”,其中11就是表示:当一次侧线电压相量作为分针指在时钟12点的位置时,二次侧的线电压相量在时钟的11点位置。也就是,二次侧的线电压Uab滞后一次侧线电压UAB330度(或超前30度)。变压器二个绕组组合起来就形成了4种接线组别:“Y,y”、“D,y”、“Y,d”和“D,d”。我国只采用“Y,y”和“Y,d”。由于Y连接时还有带中性线和不带中性线两种,不带中性线则不增加任何符号表示,带中性线则在字母Y后面加字母n表示。n表示中性点有引出线。Yn0接线组别,UAB与uab相重合,时、分针都指在12上。“12”在新的接线组别中,就以“0”表示。(一)变压器接线组别变压器的极性标注采用减极性标注。减极性标注是将同一铁心柱上的两个绕组在某个瞬间相对高电位点或相对低电位点称为同极性,标以同名端“A”、“a”或“·”.采用减极性标注后,当电流从原绕组“A”流入,副绕组电流则由“a”流出。变压器的接线组别是三相权绕组变压器原,副边对应的线电压之间的相位关系,采用时钟表示法。分针代表原边线电压相量,并且将分外固定指向12上,时针代表对应的副边线电压相量,指向几点即为几点钟接线。变压器空载运行中,Yyn0接线组别高压侧为“Y”接线,激磁电流为正弦波。由于变压器磁化曲线的非线性,铁芯磁通为平顶波,含有三次谐波成分较大,对于三芯柱铁芯配变,奇次磁通无通路,只有通过空气隙、箱壁、夹紧螺栓形成通路,这样就增加了磁滞及涡流损耗;Dyn11接线中,奇次谐波电流可在高压绕组内环流,这样铁芯中的磁通为正弦波,不会产生前者的损耗。同容量的配变空载损耗Dyn11接线比Yyn0接线可减少10%。负载运行中,若二次侧负载不对称,各项均有零序电流,其值为中线电流的1/3,零序电流在配变铁芯中产生零序磁通,Yyn0接线的配变高压侧没有零序电流与之去磁,零序磁通在变压器铁芯柱中无通路,只能通过空气隙、箱壁、夹紧螺栓形成回路,产生附加损耗,鉴于此,大容量变压器不宜采用Yyn0接线,最大容量1800kVA,并规定Yyn0接线变压器中性线电流不应超过低压侧额定电流的25%;Dyn11接线中,一次绕组的零序电流可以在绕组内环流,反过来可削弱二次绕组的零序磁通,不致使零序磁通造成配变的过热,因此中性线电流几乎可达相线电流值(一般能达到相线电流的80%),规程规定Dyn11接线变压器中性线电流不应超过低压侧额定电流的40%,所以Dyn11接线能使配变容量尽可能得到充分利用,同时也降低了损耗,同容量的配变负载损耗Dyn11接线比Yyn0接线可减少20%对于供电质量来说,对于Yyn0接线的配变,由于二次零序磁通未被去磁,零序阻抗大,因此零序电压也较大;而Dyn11接线中由于一次零序磁通的去磁,使铁芯中合成零序磁通很小。据实测数据发现,同容量的配变Yyn0接线零序阻抗比Dyn11接线大8~10倍.这样在同样的零序电流下,零序电压前者比后者大8~10倍,从而造成Yyn0接线配变中性点产生较大偏移,相电压不对称程度严重.当低压母线处发生单相短路时,由于Dyn11接线配变零序阻抗小,因此Dyn11接线要比Yyn0接线单相短路大得多,这样低压总开关过流保护的灵敏度也高得多,对于高压侧,由于Dyn11接线低压单相短路电流对高压侧的穿越电流也大,当高压侧过流继电保护兼作低压单相接地保护时,其灵敏度也比Yyn0接线大.尽管Dyn11接线有许多优点,但是两种接线组别的配变在农村低压电力技术规程(DL/T499—2001)中规定都是允许的,两种接线组别的配变优缺点及适用范围...

1、当您付费下载文档后,您只拥有了使用权限,并不意味着购买了版权,文档只能用于自身使用,不得用于其他商业用途(如 [转卖]进行直接盈利或[编辑后售卖]进行间接盈利)。
2、本站所有内容均由合作方或网友上传,本站不对文档的完整性、权威性及其观点立场正确性做任何保证或承诺!文档内容仅供研究参考,付费前请自行鉴别。
3、如文档内容存在违规,或者侵犯商业秘密、侵犯著作权等,请点击“违规举报”。

碎片内容

变压器的接线组别

您可能关注的文档

确认删除?
VIP
微信客服
  • 扫码咨询
会员Q群
  • 会员专属群点击这里加入QQ群
客服邮箱
回到顶部