电脑桌面
添加小米粒文库到电脑桌面
安装后可以在桌面快捷访问

AT89S51单片机

AT89S51单片机_第1页
1/19
AT89S51单片机_第2页
2/19
AT89S51单片机_第3页
3/19
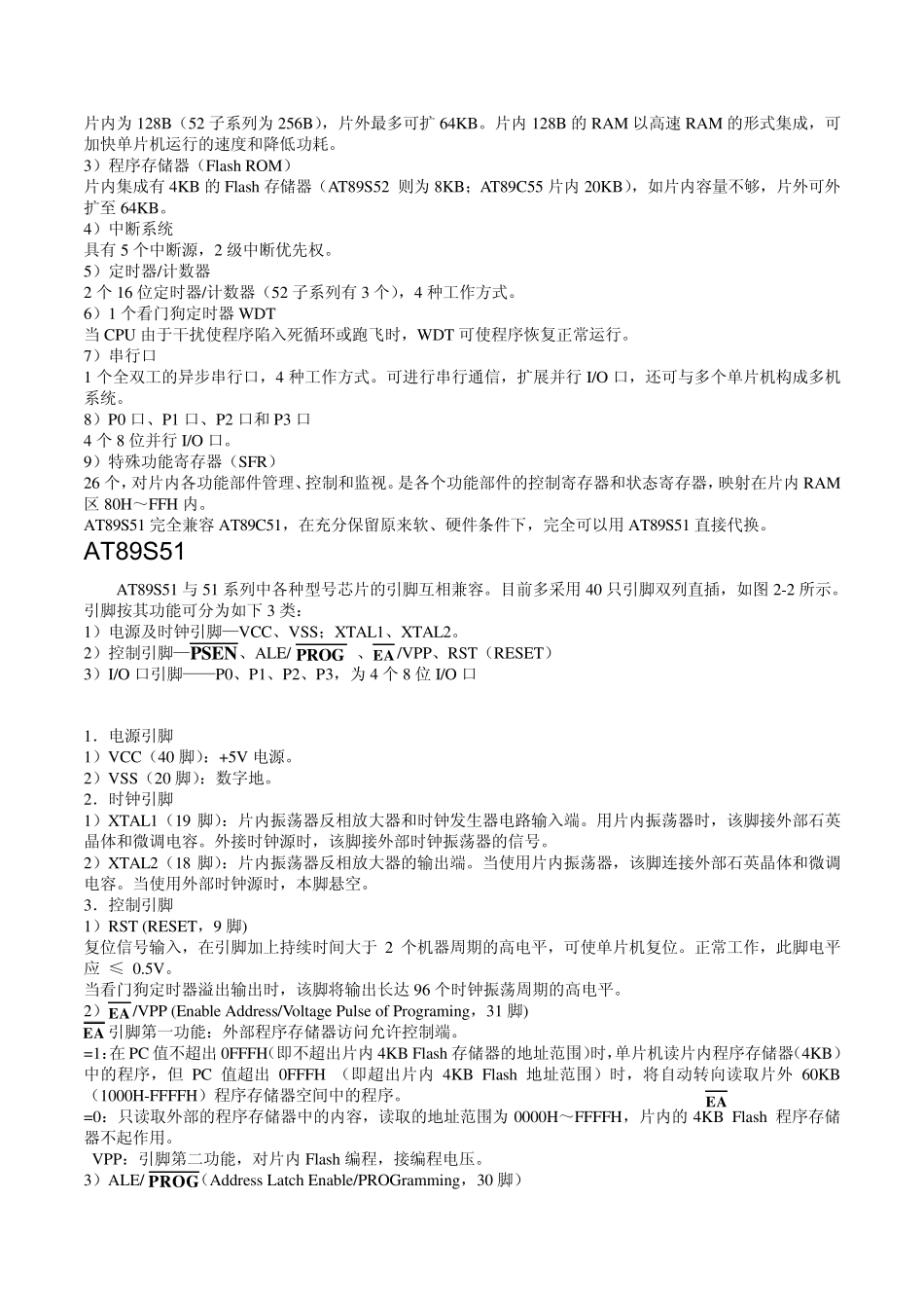
AT89S51 AT89S51 单片机的硬件组成 单片机内硬件组成结构如图2-1 所示。 有如下功能部件和特性: (1)8 位微处理器(CPU); (2)数据存储器(128B RAM); (3)程序存储器(4KB Flash ROM); (4)4 个8 位可编程并行I/O 口(P0 口、P1 口、P2 口和P3 口); (5)1 个全双工的异步串行口; (6)2 个可编程的 16 位定时器/计数器; (7)1 个看门狗定时器; (8)中断系统具有5 个中断源、5 个中断向量; (9)特殊功能寄存器(SFR)26 个; (10)低功耗模式有空闲模式和掉电模式,且具有掉电模式下的中断恢复模式; (11)3 个程序加密锁定位。 与 AT89C51 相比,AT89S51 有更突出的优点: (1)增加在线可编程功能ISP(In Sy stem Program),字节和页编程,现场程序调试和修改更加方便灵活; (2)数据指针增加到两个,方便了对片外 RAM 的访问过程; (3)增加了看门狗定时器,提高了系统的抗干扰能力; (4)增加断电标志; (5)增加掉电状态下的中断恢复模式。 单片机内各功能部件通过片内单一总线连接而成(见图2-1),基本结构依旧是 CPU 加上外围芯片的传统微机结构。 CPU 对各种功能部件的控制是采用特殊功能寄存器(SFR,Special Fu nction Register)的集中控制方式。 单片机内部件功能 1)CPU(微处理器) 8 位的 CPU,与通用 CPU 基本相同,同样包括了运算器和控制器两大部分,还有面向控制的位处理功能。 2)数据存储器(RAM) 图2-1 AT89S51单片机片内结构 片内为 128B(52 子系列为 256B),片外最多可扩 64KB。片内 128B 的 RAM 以高速 RAM 的形式集成,可加快单片机运行的速度和降低功耗。 3)程序存储器(Flash ROM) 片内集成有 4KB 的 Flash 存储器(AT89S52 则为 8KB;AT89C55 片内 20KB),如片内容量不够,片外可外扩至 64KB。 4)中断系统 具有 5 个中断源,2 级中断优先权。 5)定时器/计数器 2 个 16 位定时器/计数器(52 子系列有 3 个),4 种工作方式。 6)1 个看门狗定时器 WDT 当 CPU 由于干扰使程序陷入死循环或跑飞时,WDT 可使程序恢复正常运行。 7)串行口 1 个全双工的异步串行口,4 种工作方式。可进行串行通信,扩展并行 I/O 口,还可与多个单片机构成多机系统。 8)P0 口、P1 口、P2 口和 P3 口 4 个 8 位并行 I/O 口。 9)特殊功能寄存器(SFR) 26 个...

1、当您付费下载文档后,您只拥有了使用权限,并不意味着购买了版权,文档只能用于自身使用,不得用于其他商业用途(如 [转卖]进行直接盈利或[编辑后售卖]进行间接盈利)。
2、本站所有内容均由合作方或网友上传,本站不对文档的完整性、权威性及其观点立场正确性做任何保证或承诺!文档内容仅供研究参考,付费前请自行鉴别。
3、如文档内容存在违规,或者侵犯商业秘密、侵犯著作权等,请点击“违规举报”。

碎片内容

AT89S51单片机

您可能关注的文档

小辰6+ 关注
实名认证
内容提供者

出售各种资料和文档

确认删除?
VIP
微信客服
  • 扫码咨询
会员Q群
  • 会员专属群点击这里加入QQ群
客服邮箱
回到顶部