电脑桌面
添加小米粒文库到电脑桌面
安装后可以在桌面快捷访问

Creo_3.0_配置文件使用说明

Creo_3.0_配置文件使用说明_第1页
1/26
Creo_3.0_配置文件使用说明_第2页
2/26
Creo_3.0_配置文件使用说明_第3页
3/26
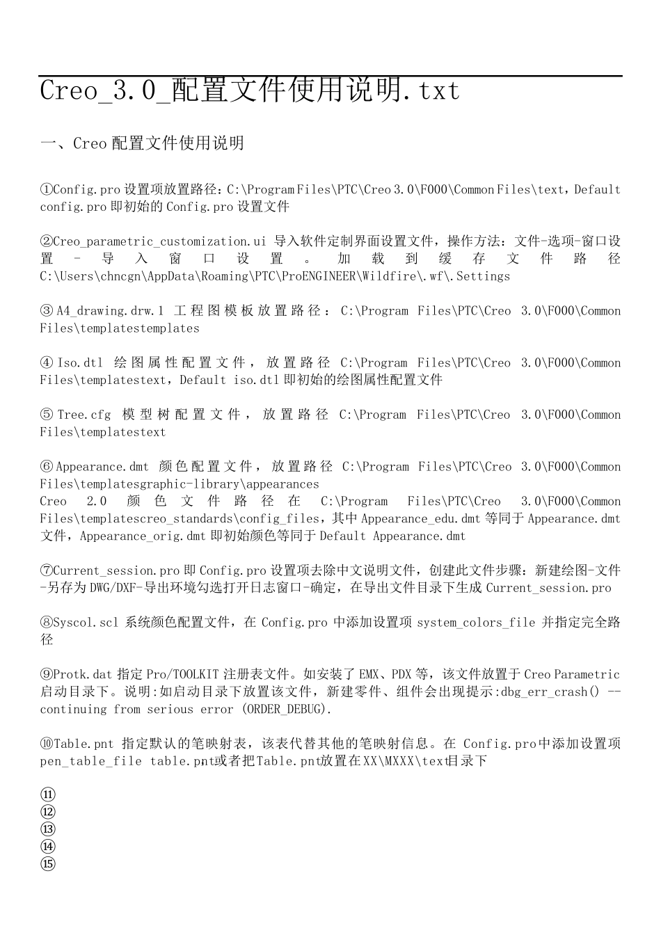
Creo_3.0_配置文件使用说明.txt 一、Creo 配置文件使用说明 ①Config.pro 设置项放置路径:C:\Program Files\PTC\Creo 3.0\F000\Common Files\text,Default config.pro 即初始的 Config.pro 设置文件 ②Creo_parametric_customization.ui 导入软件定制界面设置文件,操作方法:文件-选项-窗口设置-导入窗口设置。加载到缓存文件路径C:\Users\chncgn\AppData\Roaming\PTC\ProENGINEER\Wildfire\.wf\.Settings ③ A4_drawing.drw.1 工 程 图 模 板 放 置路 径 : C:\Program Files\PTC\Creo 3.0\F000\Common Files\templatestemplates ④ Iso.dtl 绘 图 属 性 配置文件, 放 置路 径 C:\Program Files\PTC\Creo 3.0\F000\Common Files\templatestext,Default iso.dtl 即初始的绘图属性配置文件 ⑤ Tree.cfg模 型 树 配置文件, 放 置路 径C:\Program Files\PTC\Creo 3.0\F000\Common Files\templatestext ⑥ Appearance.dmt 颜 色 配置文件, 放 置路 径 C:\Program Files\PTC\Creo 3.0\F000\Common Files\templatesgraphic-library\appearances Creo 2.0颜色文件路径在C:\Program Files\PTC\Creo 3.0\F000\Common Files\templatescreo_standards\config_files,其中 Appearance_edu.dmt 等同于 Appearance.dmt文件,Appearance_orig.dmt 即初始颜色等同于 Default Appearance.dmt ⑦Current_session.pro 即 Config.pro 设置项去除中文说明文件,创建此文件步骤:新建绘图-文件-另存为 DWG/DXF-导出环境勾选打开日志窗口-确定,在导出文件目录下生成 Current_session.pro ⑧Syscol.scl 系统颜色配置文件,在 Config.pro 中添加设置项 system_colors_file 并指定完全路径 ⑨Protk.dat 指定 Pro/TOOLKIT 注册表文件。如安装了 EMX、PDX 等,该文件放置于 Creo Parametric启动目录下。说明:如启动目录下放置该文件,新建零件、组件会出现提示:dbg_err_crash() -- continuing from serious error (ORDER_DEBUG). ⑩Table.pnt 指定默认的笔映射表,该表代替其他的笔映射信息。在 Config.pro中添加设置项pen_table_file table.pnt,或者把Table.pnt放置在 XX\MXXX\text目录下 ⑪ ⑫ ⑬ ⑭ ⑮ 二、Creo Parametric 2.0 字体设置 ①添加系统字体: 打开Windows 系统字体目录C:\Windows\Fonts,找到仿宋字库文件(Simfang.ttf)并...

1、当您付费下载文档后,您只拥有了使用权限,并不意味着购买了版权,文档只能用于自身使用,不得用于其他商业用途(如 [转卖]进行直接盈利或[编辑后售卖]进行间接盈利)。
2、本站所有内容均由合作方或网友上传,本站不对文档的完整性、权威性及其观点立场正确性做任何保证或承诺!文档内容仅供研究参考,付费前请自行鉴别。
3、如文档内容存在违规,或者侵犯商业秘密、侵犯著作权等,请点击“违规举报”。

碎片内容

Creo_3.0_配置文件使用说明

确认删除?
VIP
微信客服
  • 扫码咨询
会员Q群
  • 会员专属群点击这里加入QQ群
客服邮箱
回到顶部