电脑桌面
添加小米粒文库到电脑桌面
安装后可以在桌面快捷访问

GB395697电缆的导体VIP专享

GB395697电缆的导体_第1页
1/8
GB395697电缆的导体_第2页
2/8
GB395697电缆的导体_第3页
3/8
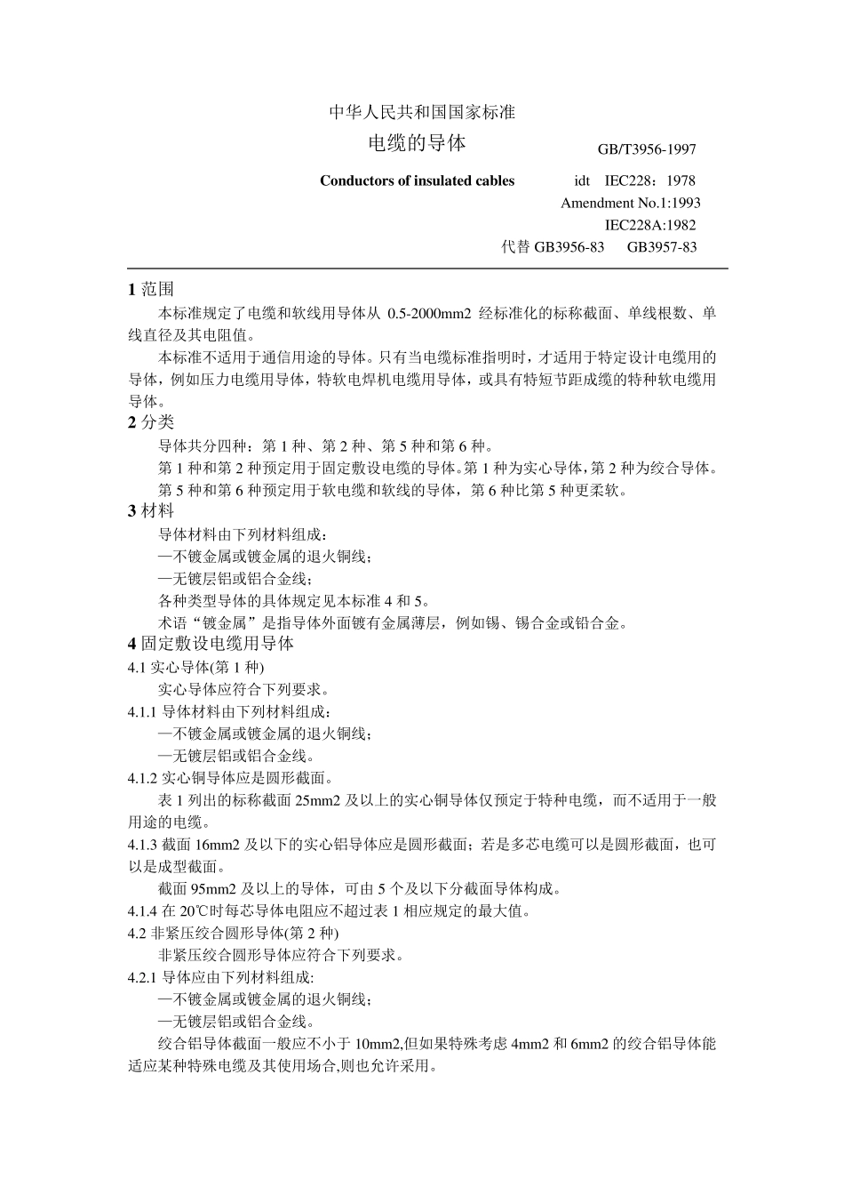
中华人民共和国国家标准 电缆的导体 GB/T3956-1997 Condu ctors of insu lated cables idt IEC228:1978 Amendment No.1:1993 IEC228A:1982 代替GB3956-83 GB3957-83 1 范围 本标准规定了电缆和软线用导体从0.5-2000mm2 经标准化的标称截面、单线根数、单线直径及其电阻值。 本标准不适用于通信用途的导体。只有当电缆标准指明时,才适用于特定设计电缆用的导体,例如压力电缆用导体,特软电焊机电缆用导体,或具有特短节距成缆的特种软电缆用导体。 2 分类 导体共分四种:第1 种、第2 种、第5 种和第6 种。 第1 种和第2 种预定用于固定敷设电缆的导体。第1 种为实心导体,第2 种为绞合导体。 第5 种和第6 种预定用于软电缆和软线的导体,第6 种比第5 种更柔软。 3 材料 导体材料由下列材料组成: —不镀金属或镀金属的退火铜线; —无镀层铝或铝合金线; 各种类型导体的具体规定见本标准4 和5。 术语“镀金属”是指导体外面镀有金属薄层,例如锡、锡合金或铅合金。 4 固定敷设电缆用导体 4.1 实心导体(第1 种) 实心导体应符合下列要求。 4.1.1 导体材料由下列材料组成: —不镀金属或镀金属的退火铜线; —无镀层铝或铝合金线。 4.1.2 实心铜导体应是圆形截面。 表 1 列出的标称截面25mm2 及以上的实心铜导体仅预定于特种电缆,而不适用于一般用途的电缆。 4.1.3 截面16mm2 及以下的实心铝导体应是圆形截面;若是多芯电缆可以是圆形截面,也可以是成型截面。 截面95mm2 及以上的导体,可由5 个及以下分截面导体构成。 4.1.4 在 20℃时每芯导体电阻应不超过表 1 相应规定的最大值。 4.2 非紧压绞合圆形导体(第2 种) 非紧压绞合圆形导体应符合下列要求。 4.2.1 导体应由下列材料组成: —不镀金属或镀金属的退火铜线; —无镀层铝或铝合金线。 绞合铝导体截面一般应不小于10mm2,但如果特殊考虑 4mm2 和6mm2 的绞合铝导体能适应某种特殊电缆及其使用场合,则也允许采用。 表1 单芯和多芯电缆用第1 种实心导体 标称截面 m m 2 20℃时导体最大电阻 Ω/km 圆铜导体 圆或成型铝导体 不镀金属 镀金属 0.5 36.0 36.7 - 0.75 24.5 24.8 - 1 18.1 18.2 - 1.5 12.1 12.2 18.12) 2.5 7.41 7.56 12.12) 4 4.61 4.70 7.412) 6 3.08 3.11 4.612) 10 1.83 1.84 3.082) 16 1.15 1.16 1.912) 25 0.7271) - 1.20 35 0.524...

1、当您付费下载文档后,您只拥有了使用权限,并不意味着购买了版权,文档只能用于自身使用,不得用于其他商业用途(如 [转卖]进行直接盈利或[编辑后售卖]进行间接盈利)。
2、本站所有内容均由合作方或网友上传,本站不对文档的完整性、权威性及其观点立场正确性做任何保证或承诺!文档内容仅供研究参考,付费前请自行鉴别。
3、如文档内容存在违规,或者侵犯商业秘密、侵犯著作权等,请点击“违规举报”。

碎片内容

GB395697电缆的导体

小辰8+ 关注
实名认证
内容提供者

出售各种资料和文档

确认删除?
VIP
微信客服
  • 扫码咨询
会员Q群
  • 会员专属群点击这里加入QQ群
客服邮箱
回到顶部