电脑桌面
添加小米粒文库到电脑桌面
安装后可以在桌面快捷访问

GBT503532013建筑面积计算规则(kan)

GBT503532013建筑面积计算规则(kan)_第1页
1/6
GBT503532013建筑面积计算规则(kan)_第2页
2/6
GBT503532013建筑面积计算规则(kan)_第3页
3/6
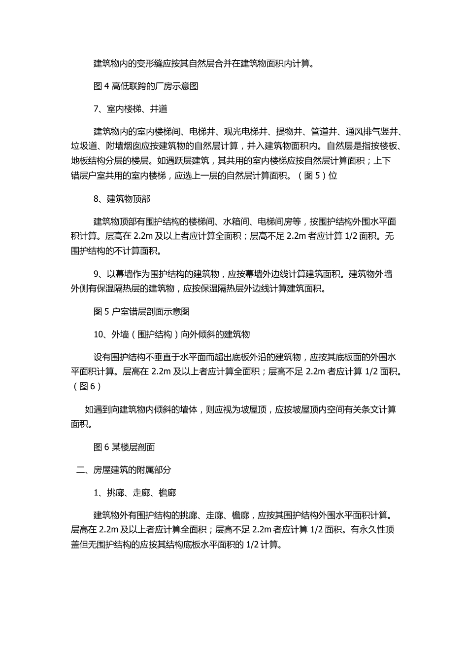
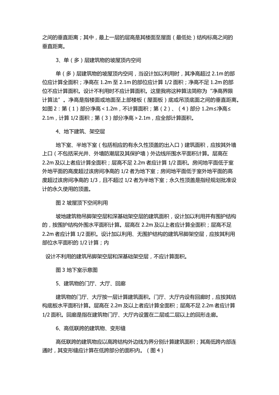
2013 最 新 房 屋 建 筑 面 积 计 算 规 则 建 筑 面 积 是 以 平 方 米 为 计 量 单 位 反 映 房 屋 建 筑 规 模 的 实 物 量 指 标 , 它 广 泛 应 用 于 基 本建 设 计 划 、 统 计 、 设 计 、 施 工 和 工 程 概 预 算 等 各 个 方 面 , 在 建 筑 工 程 造 价 管 理 方 面 起着 非 常 重 要 的 作 用 , 是 房 屋 建 筑 计 价 的 主 要 指 标 之 一 。 为 帮 助 大 家 学 习 和 使 用 规 范 ,我 在 这 里 以 自 己 的 理 解 来 解 读 一 下 规 范 的 内 容 , 有 不 妥 之 处 , 敬 请 批 评 指 正 。 规 范 内 容 包 括 总 则 、 术 语 、 计 算 建 筑 面 积 的 规 定 三 个 部 分 以 及 规 范 条 文 说 明 。 现综 合 起 来 讲 解 。 第 一 部 分 总 则 阐 述 了 规 范 制 定 目 的 、 适 用 范 围 、 建 筑 面 积 计 算 应 遵 循 的 原 则 等 。第 二 部 分 例 举 了 25 条 术 语 , 对 建 筑 面 积 计 算 规 定 中 涉 及 的 建 筑 物 有 关 部 位 的 名 词 作 了解 释 或 定 义 。 第 三 部 分 计 算 建 筑 面 积 的 规 定 共 有 25 条 , 包 括 建 筑 面 积 计 算 范 围 、 计 算方 法 和 不 计 算 建 筑 面 积 的 范 围 。 规 范 条 文 说 明 对 建 筑 面 积 计 算 规 定 中 的 具 体 内 容 、 方法 做 了 细 部 界 定 和 说 明 , 以 便 能 准 确 地 使 用 规 定 和 方 法 。 下 面 着 重 讲 一 下 规 范 中 的 计算 建 筑 面 积 的 规 定 。 一 、 房 屋 建 筑 的 主 体 部 分 1、 单 层 建 筑 物 单 层 建 筑 物 的 建 筑 面 积 , 应 按 其 外 墙 勒 脚 以 上 结 构 外 围 水 平 面 积 计 算 。 单 层 建 筑物 高 度 在 2.2m 及 以 上 者 应 计 算 全 面 积 ; 层 高 不 足 2.2m 者 应 计 算 1/2 面 积 。 勒 脚 是 指建 筑 物 外 墙 与 室 外 地 面 或 散 水 接 触 部 位 墙 体 的 加 厚 部 分 ( 图...

1、当您付费下载文档后,您只拥有了使用权限,并不意味着购买了版权,文档只能用于自身使用,不得用于其他商业用途(如 [转卖]进行直接盈利或[编辑后售卖]进行间接盈利)。
2、本站所有内容均由合作方或网友上传,本站不对文档的完整性、权威性及其观点立场正确性做任何保证或承诺!文档内容仅供研究参考,付费前请自行鉴别。
3、如文档内容存在违规,或者侵犯商业秘密、侵犯著作权等,请点击“违规举报”。

碎片内容

GBT503532013建筑面积计算规则(kan)

小辰9+ 关注
实名认证
内容提供者

出售各种资料和文档

相关文档

确认删除?
VIP
微信客服
  • 扫码咨询
会员Q群
  • 会员专属群点击这里加入QQ群
客服邮箱
回到顶部