电脑桌面
添加小米粒文库到电脑桌面
安装后可以在桌面快捷访问

GSDES系统VIP专享

GSDES系统_第1页
1/12
GSDES系统_第2页
2/12
GSDES系统_第3页
3/12
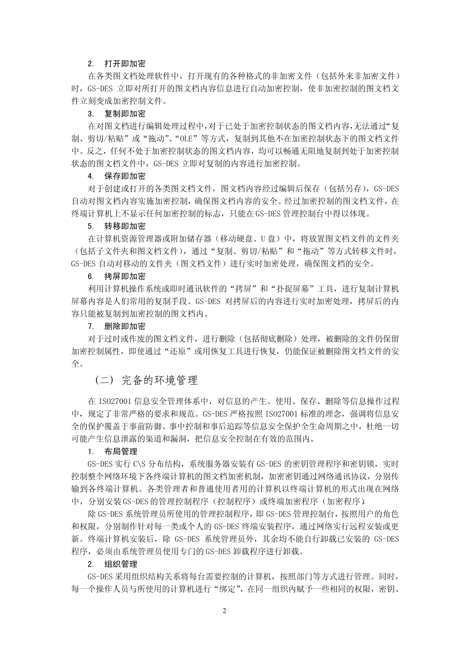
1 GS-DES 大天图文档安全管理系统 GS-DES 是大天公司GS 系列软件的精品之一,是公安部指定的计算机信息系统专用安全产品。GS-DES 汲取了ISO27001(GB/T22080 信息安全管理体系要求)的信息安全管理理念,运用加密技术和访问控制技术的原理,遵循计算机信息安全保护等级标准,全面实施计算机图文档安全保护。GS-DES 加密手段强,控制力度高,是保护用户知识产权和商业机密的有力“武器”和便捷工具。 GS-DES 不影响用户现有的管理模式和计算机网络环境,不影响或改变工作人员原有的操作习惯,对计算机产生的各类图文档进行“后台”强制性加密和控制,使经过加密和控制的图文档始终处于保密状态,杜绝图文档被盗后的泄密。GE-DES 简洁易学,无需培训,装机即用,完全符合国家相关标准和要求。 GS-DES 自2006 年推向市场以来,广泛应用于各类企事业和政府 机关,是中 央 国家机关采 购 中 心 供 货 商品,受 到 广大用户和行业专家的青 睐 和好 评 。GS-DES 作为 中 国最 早 的图文档加密与 控制软件,开 创 了国产电 子 文件加密的先 河 ,起 到 信息安全,特 别 是电 子 文件的安全保护的示 范 作用,推动 国产加密技术的运用和产业化 发 展 的要求。 一、 GS-DES 的技术特色 (一) 无痕的加密机制 GS-DES 在 不改变计算机操作者 原有工作习惯,采 用隐 蔽 的方 式对计算机产生的图文档进行自动 和强制加密处理,经过加密的图文档在 计算机操作系统中 ,不显 示 任 何 加密痕 迹 ,仍 保留 文件的原有属 性和文件格 式,见 图1 所 示 。 图1 电 子 文档加密前 后的比 较 1. 创建即加密 在 各类图文档处理软件(如 Office、 AutoCAD、 Photoshop、 Pro\E 等)中 ,新 创 建 各种格 式的文件(包 括 文件的副 本 )时 ,GS-DES 立 即对新 创 建 的图文档文件进行加密控制,使新 创 建 的图文档在 编 辑 过程 中 ,始终处于加密控制状态,确 保图文档文件内 容 信息的安全。 2 2. 打开即加密 在各类图文档处理软件中,打开现有的各种格式的非加密文件(包括外来非加密文件)时,GS-DES 立即对所打开的图文档内容信息进行自动加密控制,使非加密控制的图文档文件立刻变成加密控制文件。 3. 复制即加密 在对图文档进行编辑处理过程中,对于已处于加密控制状态的图文档内容,无法通过“复制、剪切/粘贴”或“拖动”...

1、当您付费下载文档后,您只拥有了使用权限,并不意味着购买了版权,文档只能用于自身使用,不得用于其他商业用途(如 [转卖]进行直接盈利或[编辑后售卖]进行间接盈利)。
2、本站所有内容均由合作方或网友上传,本站不对文档的完整性、权威性及其观点立场正确性做任何保证或承诺!文档内容仅供研究参考,付费前请自行鉴别。
3、如文档内容存在违规,或者侵犯商业秘密、侵犯著作权等,请点击“违规举报”。

碎片内容

确认删除?
VIP
微信客服
  • 扫码咨询
会员Q群
  • 会员专属群点击这里加入QQ群
客服邮箱
回到顶部