电脑桌面
添加小米粒文库到电脑桌面
安装后可以在桌面快捷访问

2024年新版南宁市初中毕业升学考试体育科目考试VIP免费

2024年新版南宁市初中毕业升学考试体育科目考试_第1页
1/12
2024年新版南宁市初中毕业升学考试体育科目考试_第2页
2/12
2024年新版南宁市初中毕业升学考试体育科目考试_第3页
3/12
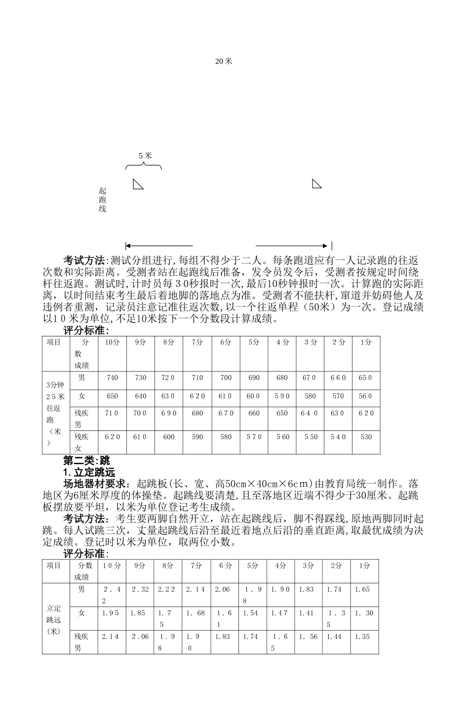
南宁市2008年初中毕业升学考试体育科目考试评分办法第一章总则第一条为促进中学全面贯彻落实中共中央国务院《关于加强青少年体育增强青少年体质的意见》和《学校体育工作条例》精神,更好地实现学校体育课程目标,促进学生积极参加平时体育锻炼和上好体育课,提高学生的体质和健康水平,特制定本办法。第二条本办法适用于参加初中毕业升学考试的考生。第二章考试的内容及标准第三条凡身体健全的学生,必须进行体育相对集中考试,满分为30分,参加考试的考生将分数计入初中毕业升学考试总成绩后,一并划定总成绩等级,作为高中阶段录取依据。1.体育集中考试占30分,考生可以根据自己的实际情况,在以下五类中,任选其中三类进行考试,每类限选一项,每项满分为10分。第一类:跑---------50米跑,100米跑,3分钟25米往返跑;第二类:跳---------立定跳远,急行跳远,跳高;第三类:力量------原地掷实心球(2kg),1分钟仰卧起坐(女),引体向上(男);第四类:民族体育------抛绣球,踢毽子,武术(刀、枪、剑、棍、长拳、南拳、太极拳其中之一);第五类:兴趣特长------篮球(往返运球投篮),软式排球(扣球),足球(绕杆射门),乒乓球(一推一攻),羽毛球(扣杀球),健身操(3分钟规定曲目和动作),游泳(50米不限姿势游)2.学生体质健康标准单项测评(作为参考,不列入总分,不作为评分依据)。由学校按国家颁布的《国家学生体质健康标准》测评学生的身高标准体重和肺活量体重指数。第四条1.凡临时伤、病的考生经本人申请,填写《南宁市2008年初中毕业升学伤、病考生体育免试申请表》(附表二),具有县级以上医院证明,经学校同意,报市(县)招生考试办公室批准,可免予参加集中考试,但分数只能记0分;也可另写申请参加一次补考,补考原则上安排在文化考试前一周左右进行,按实际得分记入考生初中升学考试总成绩。2.身体残疾的考生平时正常上体育课,且积极参加课外体育锻炼,经本人申请,填写《南宁市2008年初中升学残疾考生体育免试登记表》(附表三),又具有经市残联审批办理的残疾证,经学校同意,报市(县)招生考试办公室批准,可免予集中考试,按15分计入初中毕业升学考试总成绩。3.残疾考生也可根据自己的实际情况,在以上五类考试项目中,任选其中三类,每类限选一项参加考试,每项满分为10分,凡参加集中考试的残疾考生,最低分不少于15分计入初中升学考试总成绩。4.患有慢性疾病、心脏病等(如肺结核、先天性心脏病、肾炎、红斑狼疮、猩红热、哮喘病等),经本人申请,并出具县级以上医院证明及1年以上病历的考生,经市(县)招生考试办公室批准可以免考,按15分计入初中毕业升学考试总成绩;也可申请(有家长签字)在以上五类考试项目中任选其中三个项目参加考试,评分标准按健全考生评分标准进行,每项满分10分,按实际得分计入初中升学考试总分。5.不参加集中考试的伤、病、残考生,有关证明材料须存入档案,供录取学校参阅。第五条集中考试的各项目要求、方法及评分标准:第一类:跑1.50米跑场地器材要求:50米直线跑道若干条。地面要平坦,地质不限,跑道线清楚。发令旗一面、口哨一个、秒表若干块(每道3块表),使用前应先校正秒表。考试方法:考生至少两人一组,起跑姿势不限,每人只跑一次。当听到起跑信号后开始起跑,如有抢跑者该组重跑,第3次犯规及该组往后的每次犯规,谁犯规即取消谁该项目的考试资格。对每位考生应有3块秒表计时。计时员看发令旗发令后开表,当考生躯干到达终点时停表。登记成绩以秒为单位,取一位小数,第二位小数非“0”时则进1。三块秒表的时间都记录在考生成绩登记表内,去掉一个最高成绩和一个最低成绩后,为考生的考试成绩。评分标准:项目分数成绩10分9分8分7分6分5分4分3分2分1分50米跑(秒)男7.0.7.37.57.77.98.38.79.19.510.0女8.28.68.89.09.29.59.910.310.711.1残疾男7.77.98.38.79.19.510.010.410.811.2残疾女8.89.19.59.910.310.711.111.411.912.32.100米跑场地器材:100米跑道若干条,地面要平坦,跑道线要清楚,发令旗1—2面,主副发令员各一个口哨,秒表按每道三块配备。考试方法:考生至少两人一组...

1、当您付费下载文档后,您只拥有了使用权限,并不意味着购买了版权,文档只能用于自身使用,不得用于其他商业用途(如 [转卖]进行直接盈利或[编辑后售卖]进行间接盈利)。
2、本站所有内容均由合作方或网友上传,本站不对文档的完整性、权威性及其观点立场正确性做任何保证或承诺!文档内容仅供研究参考,付费前请自行鉴别。
3、如文档内容存在违规,或者侵犯商业秘密、侵犯著作权等,请点击“违规举报”。

碎片内容

2024年新版南宁市初中毕业升学考试体育科目考试

您可能关注的文档

确认删除?
VIP
微信客服
  • 扫码咨询
会员Q群
  • 会员专属群点击这里加入QQ群
客服邮箱
回到顶部