电脑桌面
添加小米粒文库到电脑桌面
安装后可以在桌面快捷访问

《电子商务》教案VIP专享

《电子商务》教案_第1页
1/61
《电子商务》教案_第2页
2/61
《电子商务》教案_第3页
3/61
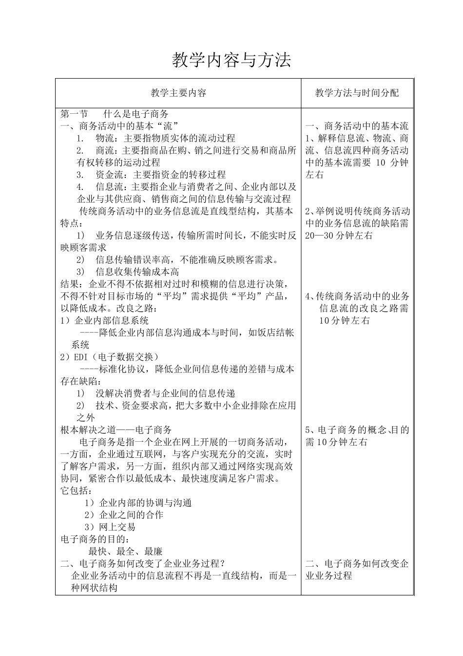
《电子商务概论》教案 第一章 电子商务基础 第一节 什么是电子商务 章节 第一节 什么是电子商务 教学目的与要求: 通过本节学习,让学生了解有关电子商务方面的基本概念、电子商务的分类,掌握电子商务的功能与结构,重点掌握电子商务是如何改变企业业务过程的、关于电子商务应注意的几个问题。 教学重点与教学难点: 重点是电子商务的概念、电子商务是如何改变企业业务过程的、关于电子商务应注意的几个问题。难点是真正理解电子商务是如何改变企业业务过程的、关于电子商务应注意的几个问题。 教学方法: 理论讲授、案例教学法。 作业与复习思考题 1、什么是电子商务? 2、关于电子商务应注意的几个问题? 3、商务活动中的基本流有哪些? 4、电子商务是如何改变企业业务过程的? 5、传统商务活动中的业务信息流的缺陷有哪些? 6、试访问“海尔”公司的网站,看一看海尔的网站设立了多少个功能区,每个功能区又有什么具体功能?在用户设计建议中,提出自己的建议。 下一单元的预习内容及要求 1、企业开展电子商务的利益 2、开展电子商务的利润来源 3、如何看待开展电子商务的风险 教 学 内 容 与 方 法 教 学 主 要 内 容 教 学 方 法 与 时 间 分 配 第 一 节 什 么 是 电 子 商 务 一 、 商 务 活 动 中 的 基 本 “ 流 ” 1. 物 流 : 主 要 指 物 质 实 体 的 流 动 过 程 2. 商 流 : 主 要 指 商 品 在 购 、 销 之 间 进 行 交 易 和 商 品 所有 权 转 移 的 运 动 过 程 3. 资 金 流 : 主 要 指 资 金 的 转 移 过 程 4. 信 息 流 : 主 要 指 企 业 与 消 费 者 之 间 、 企 业 内 部 以 及企 业 与 其 供 应 商 、 销 售 商 之 间 的 信 息 传 输 与 交 流 过 程 传 统 商 务 活 动 中 的 业 务 信 息 流 是 直 线 型 结 构 , 其 基 本特 点 : 1) 业 务 信 息 逐 级 传 送 , 传 输 所 需 时 间 长 , 不 能 实 时 反映 顾 客 需 求 2) 信 息 传 输 错 误 率 高 , 不 能 准 确 反 映 顾 客 需 求 。 3) 信 息 收 集 传 输 成 本 高 结 果 : 企 业 不 得 不 依 据 相 对 过 时 和 模 糊 的 信 息 进 行 决 策 ,不 得 不 针...

1、当您付费下载文档后,您只拥有了使用权限,并不意味着购买了版权,文档只能用于自身使用,不得用于其他商业用途(如 [转卖]进行直接盈利或[编辑后售卖]进行间接盈利)。
2、本站所有内容均由合作方或网友上传,本站不对文档的完整性、权威性及其观点立场正确性做任何保证或承诺!文档内容仅供研究参考,付费前请自行鉴别。
3、如文档内容存在违规,或者侵犯商业秘密、侵犯著作权等,请点击“违规举报”。

碎片内容

《电子商务》教案

确认删除?
VIP
微信客服
  • 扫码咨询
会员Q群
  • 会员专属群点击这里加入QQ群
客服邮箱
回到顶部