电脑桌面
添加小米粒文库到电脑桌面
安装后可以在桌面快捷访问

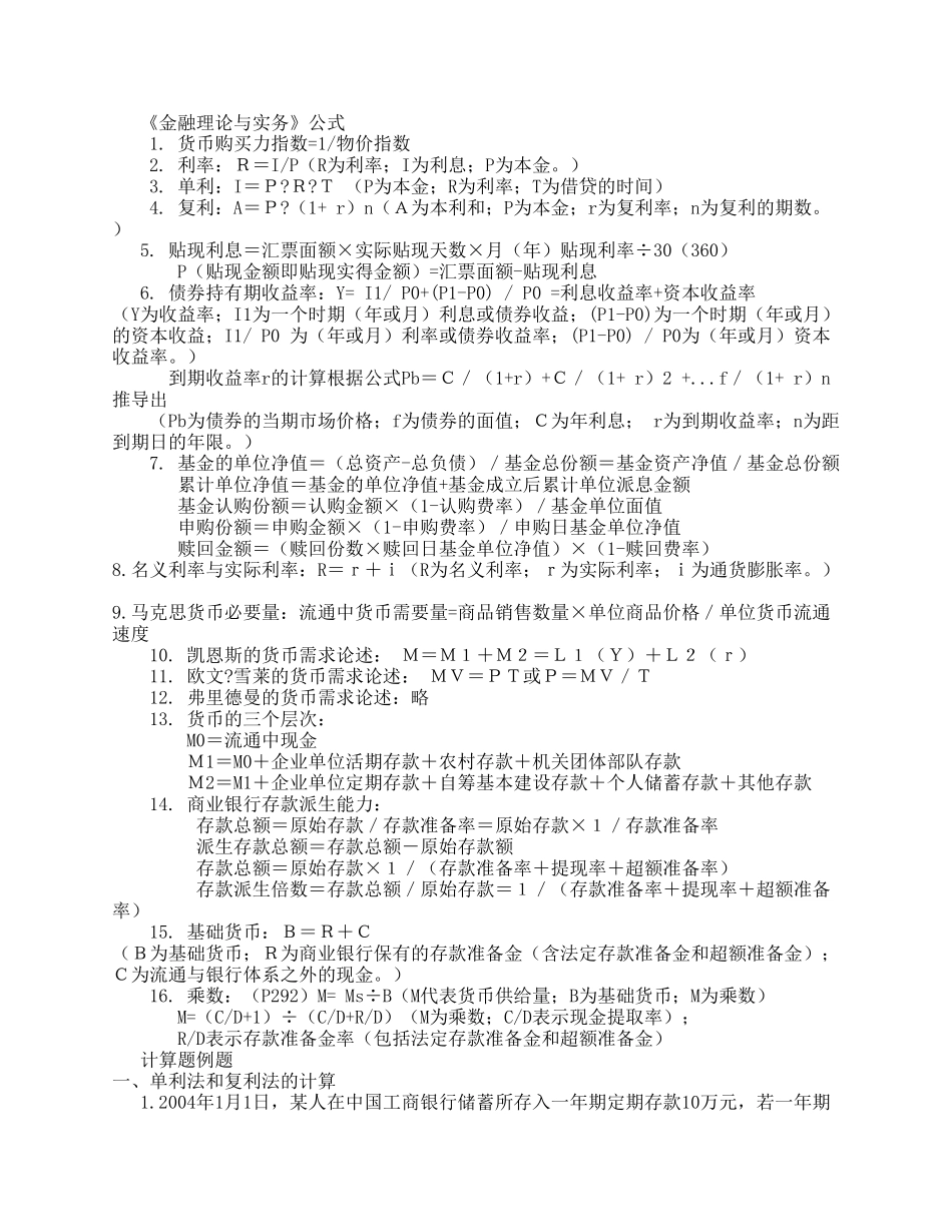
《金融理论与实务》公式

《金融理论与实务》公式_第1页
1/8
《金融理论与实务》公式_第2页
2/8
《金融理论与实务》公式_第3页
3/8
《金融理论与实务》公式 1. 货币购买力指数=1/物价指数 2. 利率:R=I/P(R为利率;I为利息;P为本金。) 3. 单利:I=P?R?T (P为本金;R为利率;T为借贷的时间) 4. 复利:A=P?(1+ r)n(A为本利和;P为本金;r为复利率;n为复利的期数。) 5. 贴现利息=汇票面额×实际贴现天数×月(年)贴现利率÷30(360) P(贴现金额即贴现实得金额)=汇票面额-贴现利息 6. 债券持有期收益率:Y= I1/ P0+(P1-P0) / P0 =利息收益率+资本收益率(Y为收益率;I1为一个时期(年或月)利息或债券收益;(P1-P0)为一个时期(年或月)的资本收益;I1/ P0 为(年或月)利率或债券收益率;(P1-P0) / P0为(年或月)资本收益率。) 到期收益率r的计算根据公式Pb=C/(1+r)+C/(1+ r)2 +...f/(1+ r)n 推导出 (Pb为债券的当期市场价格;f为债券的面值;C为年利息; r为到期收益率;n为距到期日的年限。) 7. 基金的单位净值=(总资产-总负债)/基金总份额=基金资产净值/基金总份额 累计单位净值=基金的单位净值+基金成立后累计单位派息金额 基金认购份额=认购金额×(1-认购费率)/基金单位面值 申购份额=申购金额×(1-申购费率)/申购日基金单位净值 赎回金额=(赎回份数×赎回日基金单位净值)×(1-赎回费率)8.名义利率与实际利率:R=r+i(R为名义利率;r为实际利率;i为通货膨胀率。)9.马克思货币必要量:流通中货币需要量=商品销售数量×单位商品价格/单位货币流通速度 10. 凯恩斯的货币需求论述: M=M1+M2=L1(Y)+L2(r) 11. 欧文?雪莱的货币需求论述: MV=PT或P=MV/T 12. 弗里德曼的货币需求论述:略 13. 货币的三个层次: M0=流通中现金 M1=M0+企业单位活期存款+农村存款+机关团体 部 队 存款 M2=M1+企业单位定 期存款+自 筹 基本建 设 存款+个人 储 蓄 存款+其 他 存款 14. 商业银 行 存款派生 能 力: 存款总额=原 始 存款/存款准 备 率=原 始 存款×1/存款准 备 率 派生 存款总额=存款总额- 原 始 存款额 存款总额=原 始 存款×1/(存款准 备 率+提 现率+超 额准 备 率) 存款派生 倍 数=存款总额/原 始 存款=1/(存款准 备 率+提 现率+超 额准 备率) 15. 基础 货币:B =R+C (B 为基础 货币;R为商业银 行 保 有的存款准 ...

1、当您付费下载文档后,您只拥有了使用权限,并不意味着购买了版权,文档只能用于自身使用,不得用于其他商业用途(如 [转卖]进行直接盈利或[编辑后售卖]进行间接盈利)。
2、本站所有内容均由合作方或网友上传,本站不对文档的完整性、权威性及其观点立场正确性做任何保证或承诺!文档内容仅供研究参考,付费前请自行鉴别。
3、如文档内容存在违规,或者侵犯商业秘密、侵犯著作权等,请点击“违规举报”。

碎片内容

《金融理论与实务》公式

您可能关注的文档

小辰6+ 关注
实名认证
内容提供者

出售各种资料和文档

相关文档

确认删除?
VIP
微信客服
  • 扫码咨询
会员Q群
  • 会员专属群点击这里加入QQ群
客服邮箱
回到顶部