电脑桌面
添加小米粒文库到电脑桌面
安装后可以在桌面快捷访问

南理工材料成形技术基础

南理工材料成形技术基础_第1页
1/21
南理工材料成形技术基础_第2页
2/21
南理工材料成形技术基础_第3页
3/21
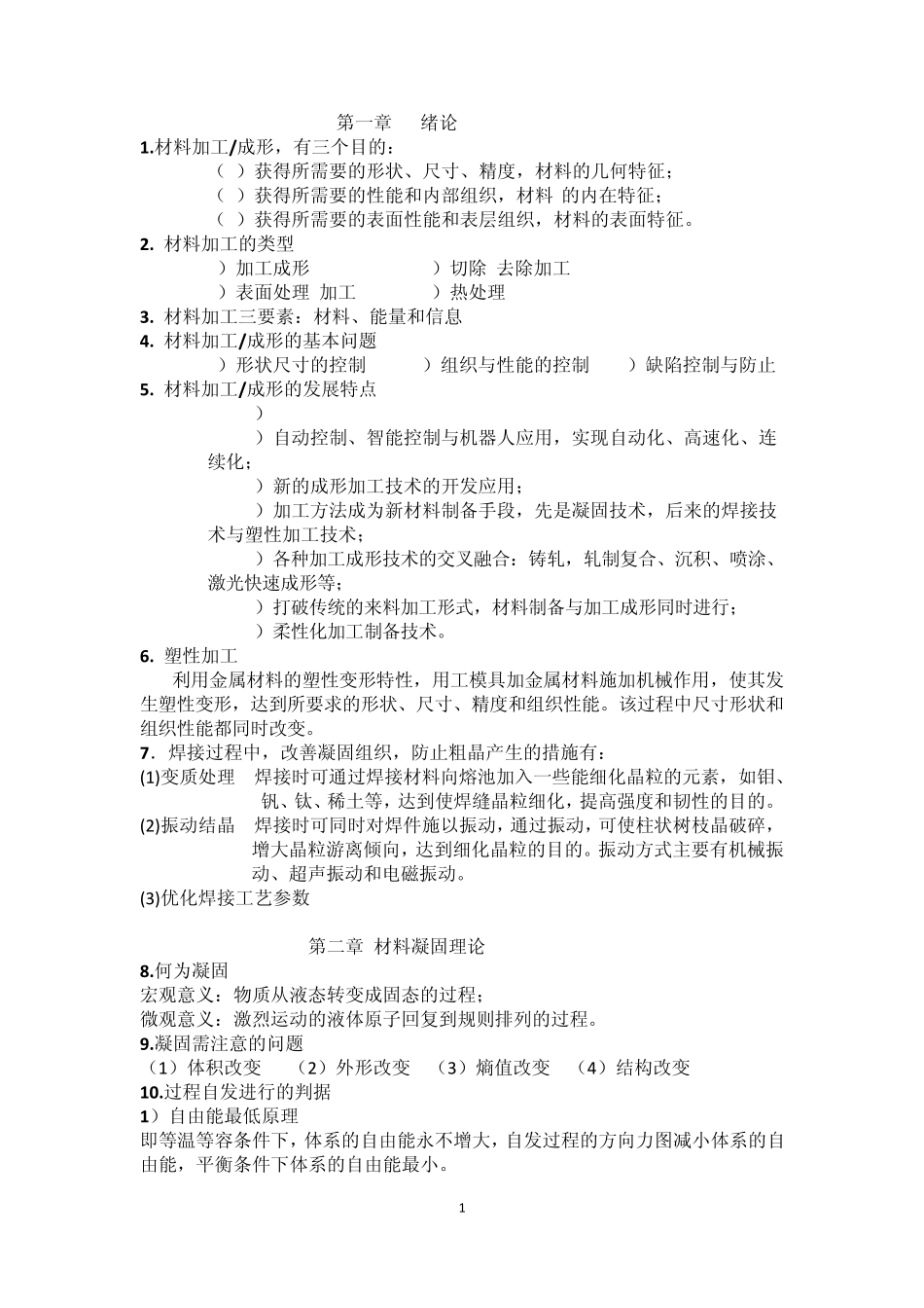
南理工材料成形技术基础 要点整理 1 第一章 绪论 1.材料加工/成形,有三个目的: (1)获得所需要的形状、尺寸、精度,材料的几何特征; (2)获得所需要的性能和内部组织,材料 的内在特征; (3)获得所需要的表面性能和表层组织,材料的表面特征。 2. 材料加工的类型 1)加工成形 2)切除/去除加工 3)表面处理/加工 4)热处理 3. 材料加工三要素:材料、能量和信息 4. 材料加工/成形的基本问题 1)形状尺寸的控制 2)组织与性能的控制 3)缺陷控制与防止 5. 材料加工/成形的发展特点 1)CAD/CAM 2)自动控制、智能控制与机器人应用,实现自动化、高速化、连续化; 3)新的成形加工技术的开发应用; 4)加工方法成为新材料制备手段,先是凝固技术,后来的焊接技术与塑性加工技术; 5)各种加工成形技术的交叉融合:铸轧,轧制复合、沉积、喷涂、激光快速成形等; 6)打破传统的来料加工形式,材料制备与加工成形同时进行; 7)柔性化加工制备技术。 6. 塑性加工 利用金属材料的塑性变形特性,用工模具加金属材料施加机械作用,使其发生塑性变形,达到所要求的形状、尺寸、精度和组织性能。该过程中尺寸形状和组织性能都同时改变。 7.焊接过程中,改善凝固组织,防止粗晶产生的措施有: (1 )变质处理 焊接时可通过焊接材料向熔池加入一些能细化晶粒的元素,如钼、钒、钛、稀土等,达到使焊缝晶粒细化,提高强度和韧性的目的。 (2 )振动结晶 焊接时可同时对焊件施以振动,通过振动,可使柱状树枝晶破碎,增大晶粒游离倾向,达到细化晶粒的目的。振动方式主要有机械振动、超声振动和电磁振动。 (3 )优化焊接工艺参数 第二章 材料凝固理论 8.何为凝固 宏观意义:物质从液态转变成固态的过程; 微观意义:激烈运动的液体原子回复到规则排列的过程。 9.凝固需注意的问题 (1 )体积改变 (2 )外形改变 (3 )熵值改变 (4 )结构改变 10.过程自发进行的判据 1)自由能最低原理 即等温等容条件下,体系的自由能永不增大,自发过程的方向力图减小体系的自由能,平衡条件下体系的自由能最小。 2 (2)自由焓判据(吉布斯自由能判据) 即等温等压条件下,只做体积功的体系自由焓永不增大,自发过程的方向使体系自由焓降低,平衡条件下体系的自由焓最小。 11.界面张力 因为气相中原子的作用力远小于液相,使界面原子受的合力指向液相内部,从而使接触面有自动缩小的趋势,这个使界面...

1、当您付费下载文档后,您只拥有了使用权限,并不意味着购买了版权,文档只能用于自身使用,不得用于其他商业用途(如 [转卖]进行直接盈利或[编辑后售卖]进行间接盈利)。
2、本站所有内容均由合作方或网友上传,本站不对文档的完整性、权威性及其观点立场正确性做任何保证或承诺!文档内容仅供研究参考,付费前请自行鉴别。
3、如文档内容存在违规,或者侵犯商业秘密、侵犯著作权等,请点击“违规举报”。

碎片内容

南理工材料成形技术基础

您可能关注的文档

确认删除?
VIP
微信客服
  • 扫码咨询
会员Q群
  • 会员专属群点击这里加入QQ群
客服邮箱
回到顶部