电脑桌面
添加小米粒文库到电脑桌面
安装后可以在桌面快捷访问

活动板房搭设、拆除专项安全技术交底书VIP免费

活动板房搭设、拆除专项安全技术交底书_第1页
1/4
活动板房搭设、拆除专项安全技术交底书_第2页
2/4
活动板房搭设、拆除专项安全技术交底书_第3页
3/4
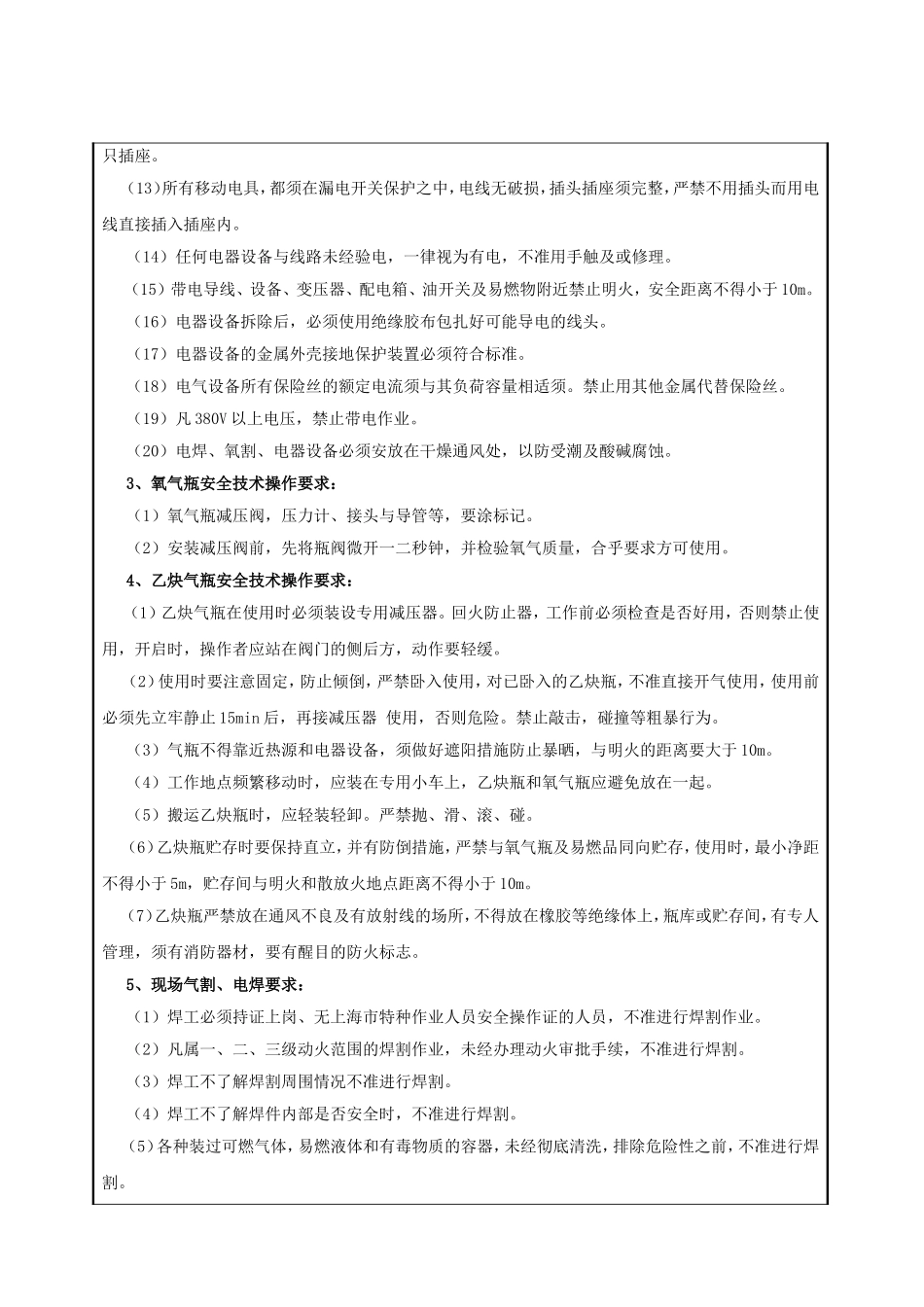
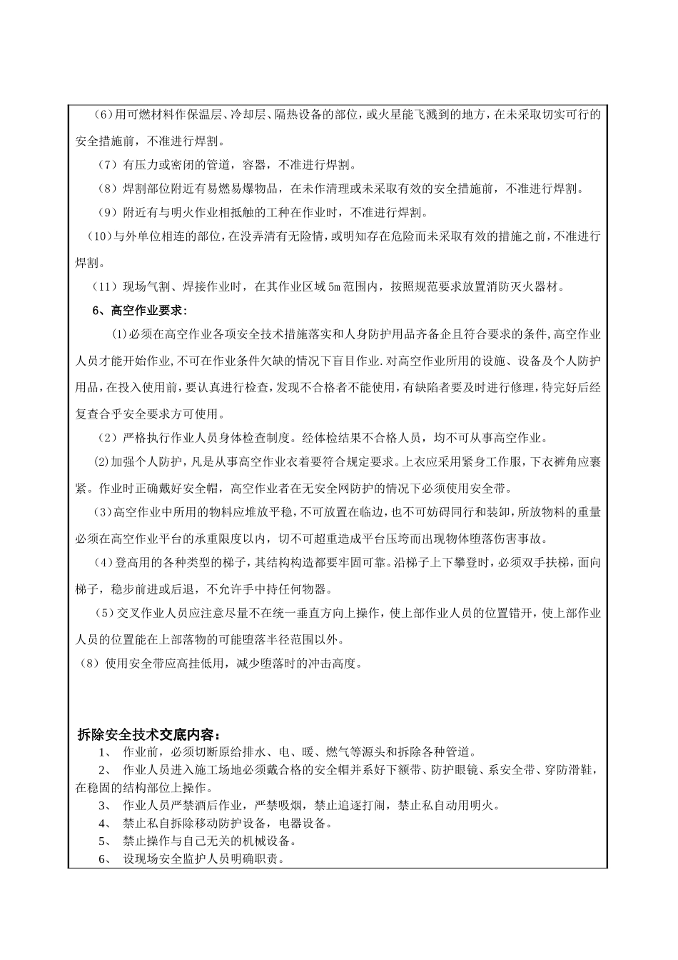
活动板房搭设、拆除专项安全技术交底书单位名称:重庆对外建设(集团)有限公司工程名称江南水岸公租房七组团交底日期施工单位重庆对外建设(集团)有限公司分项名称临时活动板房1、进场要求:(1)人员必须穿戴好劳动防护用品、正确佩戴安全帽、安全带等。(2)所有施工作业人员必须持证上岗。(3)严格遵守施工现场“六大纪律”。(4)严格遵守各类安全技术规程,严格遵守“十不吊”、“十不烧”。2、现场用电要求:(1)进入施工现场的电箱必须符合规范,并配备专职电工,现场用电必须严格执行《施工现场临时用电安全技术规范》JGJ46-2005标准,电焊,气割,严格遵守“十不烧”规程操作。(2)凡属一、二、三级动火范围内的焊、割作业,必须办理动火审批手续,未经办理动火审批手续,不得进行焊、气割作业。(3)操作前应检查所有工具、电焊机、电源开关及线路是否良好,金属外壳应有安全可靠接地,进出线应有完整的防护罩,进出线端应用铜接头焊牢。(4)每台电焊机应有专用电源控制开关。开关的保险丝容量,应为该机的1.5倍,严禁用其他金属丝代替保险丝,完工后,切断电源。(5)氧气瓶与乙炔瓶在焊、割作业时,其使用距离应大于5m,作业范围内有无易燃、易爆物,如果有应做好安全隔离措施,电气焊的弧火花点必须与氧气瓶、电石桶、乙炔瓶、木料、油类等危险物品的距离不少于10m。与易爆物品的距离不少于20m。(6)乙炔瓶、氧气瓶均应设有安全回火防止器,气管与橡皮管连接处须用扎头固定。(7)氧气瓶、严防沾染油脂、有油脂衣服、手套等,禁止与氧气瓶、减压阀、氧气软管接触。(8)经常检查氧气瓶与磅表头处的螺纹是否滑牙,橡皮管是否漏气,焊枪嘴和枪身有无阻塞现象。(9)焊割点周围和下方应采取防火措施,并应指定专人防火监护。(10)电工、焊工必须持证上岗,无上海市特种作业人员操作证的人员,不准进行焊、割作业。(11)明火作业时必须清查观察周围是否有易燃物品,并指定专人进行监护,按要求开具动火证,明火作业附近必须配备必要的消防器材,发生隐患应及时处理。(12)电箱内电气设备须完整无缺,设有专用漏电保护开关,必须按建设部标准一只漏电开关控制一只插座。(13)所有移动电具,都须在漏电开关保护之中,电线无破损,插头插座须完整,严禁不用插头而用电线直接插入插座内。(14)任何电器设备与线路未经验电,一律视为有电,不准用手触及或修理。(15)带电导线、设备、变压器、配电箱、油开关及易燃物附近禁止明火,安全距离不得小于10m。(16)电器设备拆除后,必须使用绝缘胶布包扎好可能导电的线头。(17)电器设备的金属外壳接地保护装置必须符合标准。(18)电气设备所有保险丝的额定电流须与其负荷容量相适须。禁止用其他金属代替保险丝。(19)凡380V以上电压,禁止带电作业。(20)电焊、氧割、电器设备必须安放在干燥通风处,以防受潮及酸碱腐蚀。3、氧气瓶安全技术操作要求:(1)氧气瓶减压阀,压力计、接头与导管等,要涂标记。(2)安装减压阀前,先将瓶阀微开一二秒钟,并检验氧气质量,合乎要求方可使用。4、乙炔气瓶安全技术操作要求:(1)乙炔气瓶在使用时必须装设专用减压器。回火防止器,工作前必须检查是否好用,否则禁止使用,开启时,操作者应站在阀门的侧后方,动作要轻缓。(2)使用时要注意固定,防止倾倒,严禁卧入使用,对已卧入的乙炔瓶,不准直接开气使用,使用前必须先立牢静止15min后,再接减压器使用,否则危险。禁止敲击,碰撞等粗暴行为。(3)气瓶不得靠近热源和电器设备,须做好遮阳措施防止暴晒,与明火的距离要大于10m。(4)工作地点频繁移动时,应装在专用小车上,乙炔瓶和氧气瓶应避免放在一起。(5)搬运乙炔瓶时,应轻装轻卸。严禁抛、滑、滚、碰。(6)乙炔瓶贮存时要保持直立,并有防倒措施,严禁与氧气瓶及易燃品同向贮存,使用时,最小净距不得小于5m,贮存间与明火和散放火地点距离不得小于10m。(7)乙炔瓶严禁放在通风不良及有放射线的场所,不得放在橡胶等绝缘体上,瓶库或贮存间,有专人管理,须有消防器材,要有醒目的防火标志。5、现场气割、电焊要求:(1)焊工必须持证上岗、无上海市特...

1、当您付费下载文档后,您只拥有了使用权限,并不意味着购买了版权,文档只能用于自身使用,不得用于其他商业用途(如 [转卖]进行直接盈利或[编辑后售卖]进行间接盈利)。
2、本站所有内容均由合作方或网友上传,本站不对文档的完整性、权威性及其观点立场正确性做任何保证或承诺!文档内容仅供研究参考,付费前请自行鉴别。
3、如文档内容存在违规,或者侵犯商业秘密、侵犯著作权等,请点击“违规举报”。

碎片内容

活动板房搭设、拆除专项安全技术交底书

您可能关注的文档

确认删除?
VIP
微信客服
  • 扫码咨询
会员Q群
  • 会员专属群点击这里加入QQ群
客服邮箱
回到顶部