电脑桌面
添加小米粒文库到电脑桌面
安装后可以在桌面快捷访问

项目厂区道排工程(第一阶段)工程投标资料VIP免费

项目厂区道排工程(第一阶段)工程投标资料_第1页
1/72
项目厂区道排工程(第一阶段)工程投标资料_第2页
2/72
项目厂区道排工程(第一阶段)工程投标资料_第3页
3/72
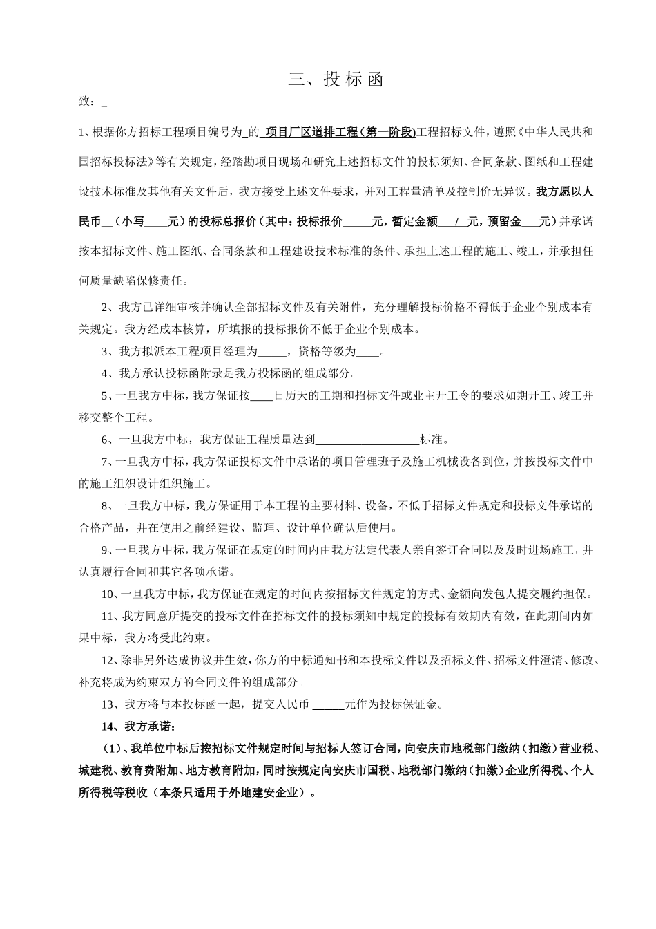
目录一.法定代表人身份证明---------------------------------------------------------------------1二.法人授权委托书-----------------------------------------------------------------------------2三.投标函及投标函附录---------------------------------------------------------------------3四.投标保证金缴纳证明---------------------------------------------------------------------6五.工程量清单报价书-------------------------------------------------------------------------7一、法定代表人身份证明书单位名称:单位性质:地址:成立时间:经营期限:姓名:性别:年龄:职务:系的法定代表人。特此证明。投标人:日期:三、投标函致:1、根据你方招标工程项目编号为的项目厂区道排工程(第一阶段)工程招标文件,遵照《中华人民共和国招标投标法》等有关规定,经踏勘项目现场和研究上述招标文件的投标须知、合同条款、图纸和工程建设技术标准及其他有关文件后,我方接受上述文件要求,并对工程量清单及控制价无异议。我方愿以人民币(小写元)的投标总报价(其中:投标报价元,暂定金额/元,预留金元)并承诺按本招标文件、施工图纸、合同条款和工程建设技术标准的条件、承担上述工程的施工、竣工,并承担任何质量缺陷保修责任。2、我方已详细审核并确认全部招标文件及有关附件,充分理解投标价格不得低于企业个别成本有关规定。我方经成本核算,所填报的投标报价不低于企业个别成本。3、我方拟派本工程项目经理为,资格等级为。4、我方承认投标函附录是我方投标函的组成部分。5、一旦我方中标,我方保证按日历天的工期和招标文件或业主开工令的要求如期开工、竣工并移交整个工程。6、一旦我方中标,我方保证工程质量达到标准。7、一旦我方中标,我方保证投标文件中承诺的项目管理班子及施工机械设备到位,并按投标文件中的施工组织设计组织施工。8、一旦我方中标,我方保证用于本工程的主要材料、设备,不低于招标文件规定和投标文件承诺的合格产品,并在使用之前经建设、监理、设计单位确认后使用。9、一旦我方中标,我方保证在规定的时间内由我方法定代表人亲自签订合同以及及时进场施工,并认真履行合同和其它各项承诺。10、一旦我方中标,我方保证在规定的时间内按招标文件规定的方式、金额向发包人提交履约担保。11、我方同意所提交的投标文件在招标文件的投标须知中规定的投标有效期内有效,在此期间内如果中标,我方将受此约束。12、除非另外达成协议并生效,你方的中标通知书和本投标文件以及招标文件、招标文件澄清、修改、补充将成为约束双方的合同文件的组成部分。13、我方将与本投标函一起,提交人民币元作为投标保证金。14、我方承诺:(1)、我单位中标后按招标文件规定时间与招标人签订合同,向安庆市地税部门缴纳(扣缴)营业税、城建税、教育费附加、地方教育附加,同时按规定向安庆市国税、地税部门缴纳(扣缴)企业所得税、个人所得税等税收(本条只适用于外地建安企业)。投标函附录序号项目内容合同条款号约定内容1履约保证金合同中约定2施工准备时间合同中约定3施工总工期按招标文件要求4提前工期奖合同中约定5误期违约金额合同中约定6误期赔偿费限额合同中约定7质量标准按招标文件要求8工程质量违约金最高限额合同中约定9.进度款付款时间合同中约定10竣工结算款付款时间合同中约定11保修期合同中约定四、投标保证金缴纳证明(附投标保证金银行汇款凭证复印件)(一)投标报价说明1.本报价依据本工程投标须知和合文件的有关条款进行编制。2.工程量清单报价表中所填入的综合单价和合价,其组成包括人工费、材料费、机械费、管理费、措施费、规费、税金、利润及相应的风险费用等为完成本工程项目所需发生的一切费用。3.措施项目报价表中所填入的措施项目报价,包括采用的各种措施的费用。4.其他项目报价表中所填入的其他项目报价,包括工程量清单报价表和措施项目报价表以外的,为完成本工程项目的施工所必须发生的其他费用。5.本工程量清单报价表中的每一单项均应填写单价和合价,对没有填写单价和合价的项目费用,视为已包括在工...

1、当您付费下载文档后,您只拥有了使用权限,并不意味着购买了版权,文档只能用于自身使用,不得用于其他商业用途(如 [转卖]进行直接盈利或[编辑后售卖]进行间接盈利)。
2、本站所有内容均由合作方或网友上传,本站不对文档的完整性、权威性及其观点立场正确性做任何保证或承诺!文档内容仅供研究参考,付费前请自行鉴别。
3、如文档内容存在违规,或者侵犯商业秘密、侵犯著作权等,请点击“违规举报”。

碎片内容

项目厂区道排工程(第一阶段)工程投标资料

您可能关注的文档

确认删除?
VIP
微信客服
  • 扫码咨询
会员Q群
  • 会员专属群点击这里加入QQ群
客服邮箱
回到顶部