电脑桌面
添加小米粒文库到电脑桌面
安装后可以在桌面快捷访问

MavicPro配备28mm(35mm格式等效)低畸变广角相机和高精度防抖云台VIP免费

MavicPro配备28mm(35mm格式等效)低畸变广角相机和高精度防抖云台_第1页
1/5
MavicPro配备28mm(35mm格式等效)低畸变广角相机和高精度防抖云台_第2页
2/5
MavicPro配备28mm(35mm格式等效)低畸变广角相机和高精度防抖云台_第3页
3/5
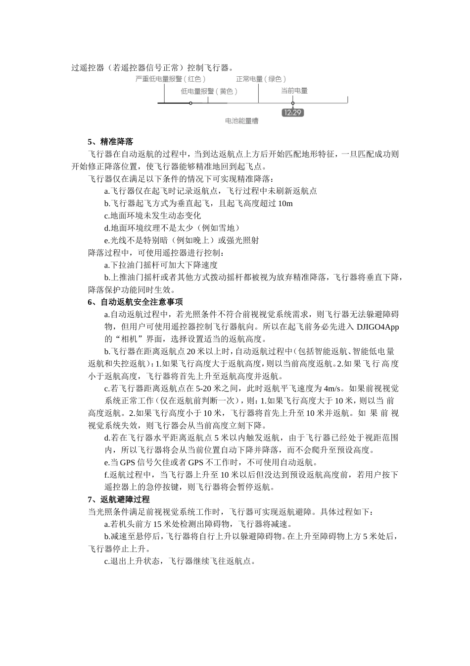
一、功能亮点MavicPro配备28mm(35mm格式等效)低畸变广角相机和高精度防抖云台,可拍摄1200万像素JPEG以及无损RAW格式的照片及4K超高清视频。信号传输距离最远可达7km。二、飞行模式1、P模式(定位):使用GPS模块和前视视觉系统和下视视觉系统以实现飞行器精确悬停、指点飞行以及高级模式等功能。P模式下,GPS信号良好时,利用GPS可精准定位;GPS信号欠佳,光照条件满足视觉系统需求时利用视觉系统定位。开启前视避障功能且光照条件满足视觉系统需求时,最大飞行姿态角为16°,最大飞行速度10m/s。未开启前视避障功能时最大飞行姿态角为25°,最大飞行速度16m/s。在GPS卫星信号差或者指南针受干扰、并且不满足视觉定位工作条件时,飞行器将进入姿态(ATTI)模式。姿态模式下,飞行器容易受外界干扰,从而在水平方向将会产生飘移;并且视觉系统以及部分智能飞行模式将无法使用。因此,该模式下飞行器自身无法实现定点悬停以及自主刹车,请尽快降落到安全位置以避免发生事故。同时应当尽量避免在GPS卫星信号差以及狭窄空间飞行,以免进入姿态模式,导致飞行事故。2、S模式(运动):使用GPS模块以实现精确悬停。飞行器操控感度经过调整,最大飞行速度将会提升。当选择使用S模式时,前视视觉系统将自动关闭,飞行器无法自行避障。S模式下不支持地面站及高级模式功能。3、注意:在使用S模式(运动)飞行时,前视视觉系统不会生效,飞行器无法主动刹车和躲避障碍物,用户务必留意周围环境,操控飞行器躲避飞行路线上的障碍物。三、飞行器状态指示灯说明四、自动返航(智能返航,智能低电量返航以及失控返航。)1、记录返航点起飞时或飞行过程中,GPS信号首次达到(四格及以上)时,将记录飞行器当前位置为返航点,记录成功后,飞行器状态指示灯将快速闪烁若干次。2、失控返航当GPS信号良好,指南针工作正常,且飞行器成功记录返航点后,当无线信号在RC控制模式下中断3秒或以上,或在Wi-Fi控制模式下中断20秒或以上,飞控系统将接管飞行器控制权,控制飞行器飞回最近记录的返航点。如果在返航过程中,无线信号恢复正常,返航过程仍将继续,用户可短按遥控器智能返航按键以取消返航。注意:a.当GPS信号欠佳或者GPS不工作时,无法实现返航。b.返航过程中,当飞行器上升至20米以后但没达到预设返航高度前,若用户推动油门杆,飞行器将会停止上升并从当前高度返航。c.自动返航过程中,若光照条件不符合前视视觉系统的需求,则飞行器无法躲避障碍物,但用户可使用遥控器控制飞行器航向。所以在起飞前务必先进入DJIGO4App的“相机”界面,选择设置适当的返航高度。d.失控返航过程中,在飞行器上升至预设返航高度前,飞行器不可控,但用户可以通过取消返航重新获取控制权。3、智能返航智能返航模式可通过遥控器智能返航按键或DJIGO4App中的相机界面启动。智能返航过程中,飞行器根据前视视觉系统提供的数据判断前方是否有障碍物,智能地选择悬停或绕过障碍物。如果前视视觉系统失效,用户仍能控制飞行器航向,通过遥控器上的智能返航按键或DJIGO4App退出智能返航后,用户可重新获得控制权。飞行器到达返航点上方时,降落保护功能生效,飞行器具体表现为:a.若飞行器降落保护功能正常且检测到地面可降落时,飞行器将直接降落;b.若飞行器降落保护功能正常,但检测结果为不适合降落时(例如下方为不平整地面或水面),则飞行器悬停,等待用户操作;c.若飞行器降落保护功能不正常,则下降到离地面0.5米时,DJIGO4App将提示用户是否需要继续降落。点击确认后,飞行器降落。4、智能低电量返航智能飞行电池电量过低时,没有足够的电量返航,此时用户应尽快降落飞行器,否则飞行器将会直接坠落,导致飞行器损坏或者引发其它危险。为防止因电池电量不足而出现不必要的危险,MavicPro主控将会根据飞行的位置信息,智能地判断当前电量是否充足。若当前电量仅足够完成返航过程,DJIGO4App将提示用户是否需要执行返航。若用户在10秒内不作选择,则10秒后飞行器将自动进入返航。返航过程中可短按遥控器智能返航按键取消返航过程。智能低电量返航在同一次飞行过程中仅出现一次。若当前电量仅足够实现降落,飞...

1、当您付费下载文档后,您只拥有了使用权限,并不意味着购买了版权,文档只能用于自身使用,不得用于其他商业用途(如 [转卖]进行直接盈利或[编辑后售卖]进行间接盈利)。
2、本站所有内容均由合作方或网友上传,本站不对文档的完整性、权威性及其观点立场正确性做任何保证或承诺!文档内容仅供研究参考,付费前请自行鉴别。
3、如文档内容存在违规,或者侵犯商业秘密、侵犯著作权等,请点击“违规举报”。

碎片内容

MavicPro配备28mm(35mm格式等效)低畸变广角相机和高精度防抖云台

确认删除?
VIP
微信客服
  • 扫码咨询
会员Q群
  • 会员专属群点击这里加入QQ群
客服邮箱
回到顶部