电脑桌面
添加小米粒文库到电脑桌面
安装后可以在桌面快捷访问

民用建筑电气设计中电线电缆的选型及敷设要求VIP免费

民用建筑电气设计中电线电缆的选型及敷设要求_第1页
1/5
民用建筑电气设计中电线电缆的选型及敷设要求_第2页
2/5
民用建筑电气设计中电线电缆的选型及敷设要求_第3页
3/5
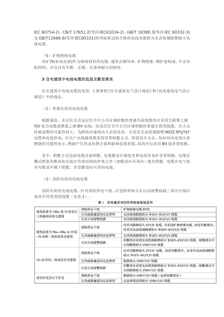
民用建筑电气设计中电线电缆的选型及敷设要求核心提示:文章梳理了住宅建筑电气设计中电线电缆的选型,简述除住宅外其它民用建筑电气设计中电线电缆的选型;并探讨配电线路的敷设要求。1前言电线电缆作为建筑电气不可或缺的组成部分,它的运用范围极其广泛。随着建筑物内电气负荷的日益增长,线缆燃烧造成的电气火灾也频繁发生。同时,一旦火灾发生,消防设备的安全可靠运行,也需要电线电缆的保障。因此,建筑电气中电线电缆的选用,不仅关系到用电设备的正常使用,关系到建筑电气的工程造价,更重要的是关系到电气使用的安全性,甚至建筑内人员的人身安全。本文更多的从消防的角度结合工程经验,根据《电力工程电缆设计规范》、《住宅建筑电气设计规范》、《民用建筑电气设计规范》、《建筑设计防火规范》等国家规范和上海市工程建设规范《民用建筑电线电缆防火设计规程》的规定,按普通、消防负荷两部分,从消防供电干线、应急照明和火灾自动报警等三方面,梳理了各级别民用建筑应选用的电线电缆型式及其敷设方式。2常用电力电缆类型在目前的建筑电气设计中,常用的线缆可分为以下几类:普通线缆、阻燃线缆、耐火线缆、无卤低烟线缆和矿物绝缘电缆。对应上述的各类线缆,不同的厂家有不同的产品,但基本的要求和定义是一致的。本文仅列举笔者设计中常用的线缆类型。(1)普通线缆主要指聚氯乙烯绝缘电线BV线和交联聚乙烯绝缘聚氯乙烯护套绝缘电力电缆YJV.(2)阻燃线缆难以着火并具有阻止或延缓火焰蔓延能力的电线电缆。该线缆通常指能通过GB/T18380.3(等同IEC60332-3)试验合格的电线电缆。包括具有阻燃性的聚氯乙烯绝缘电线ZRBV线和具有阻燃性的交联聚乙烯绝缘聚氯乙烯护套绝缘电力电缆ZRYJV.(3)耐火线缆在规定温度和时间的火焰燃烧下,仍能保持线路完整性的电线电缆。通常指通过GB/T12666.6(等效IEC60331)试验合格的电线电缆。包括具有耐火性的聚氯乙烯绝缘电线NHBV线和具有耐火性的交联聚乙烯绝缘聚氯乙烯护套绝缘电力电缆NHYJV.(4)无卤低烟线缆无卤低烟阻燃线缆WDZ-BYJ/YJY:材料不含卤素,燃烧时产生的烟尘较少并且具有阻止或延缓火焰蔓延的电线电缆。通常把能通过GB/T17650.2(等同IEC60754-2)、GB/T17651.2(等同IEC61034-2)和GB/T18380.3(等同IEC60332-3)三项标准试验合格的电线电缆称为无卤低烟阻燃电线电缆。无卤低烟阻燃耐火线缆WDZN-BYJ/YJY:材料不含卤素,燃烧时产生的烟尘较少并且具有阻止或延缓火焰蔓延、可保持线路完整性的电线电缆。通常把能通过GB/T17650.2(等同IEC60754-2)、CB/T17651.2(等同IEC61034-2)、GB/T18380.3(等同IEC60332-3)及GB/T12666.6(等效IEC60331)四项标准试验合格的电线电缆称为无卤低烟阻燃耐火电线电缆。(5)矿物绝缘电缆用矿物(如氧化镁)作为绝缘材料的电缆。通常由铜导体、矿物绝缘、铜护套构成,不含有机材料;并且具有不燃、无烟、无毒和耐火的特性。3住宅建筑中电线电缆的选型及敷设要求住宅建筑中电线电缆的选型,主要参照《住宅建筑电气设计规范》和《民用建筑电气设计规范》中的规定。(1)普通负荷用电线电缆根据规范,多层住宅及高层住宅中公共区域暗敷的普通负荷线缆均可采用交联聚乙烯YJV电力电缆或聚氯乙烯BV电线;而高层住宅中公共区域明敷的普通负荷用线缆,在火灾时被延燃的可能性较大,为降低对建筑内人员的危害,应采用无卤低烟阻燃WDZ-BYJ/YJY电缆和电线供电;住宅户内线路现都采用穿管暗敷方式,即使发生火灾,短时间内电线全部燃烧的可能性较小,燃烧产生的卤化物含量和影响范围有限,故均可以采用BV线穿管暗敷。其中,眀敷方式包括电缆直接眀敷、电缆敷设在梯架里和电线穿保护导管眀敷,电缆在槽式桥架内敷设如安装在有效结构防护体之外(如敷设在吊顶内)视为明敷,电缆在电气竖井内敷设不属于眀敷。穿管敷设时可采用电线。(2)消防负荷用电线电缆消防负荷用电线电缆,针对消防供电干线、应急照明和火灾自动报警线路三部分分别应选用不同类型的线缆(见表1)。4其它民用建筑中电线电缆的选型及敷设要求4.1普通负荷用电线电缆在一般工程中,选用交联聚乙烯绝缘YJV电缆和聚氯乙烯BV电线。对一类高层建筑以及...

1、当您付费下载文档后,您只拥有了使用权限,并不意味着购买了版权,文档只能用于自身使用,不得用于其他商业用途(如 [转卖]进行直接盈利或[编辑后售卖]进行间接盈利)。
2、本站所有内容均由合作方或网友上传,本站不对文档的完整性、权威性及其观点立场正确性做任何保证或承诺!文档内容仅供研究参考,付费前请自行鉴别。
3、如文档内容存在违规,或者侵犯商业秘密、侵犯著作权等,请点击“违规举报”。

碎片内容

民用建筑电气设计中电线电缆的选型及敷设要求

确认删除?
VIP
微信客服
  • 扫码咨询
会员Q群
  • 会员专属群点击这里加入QQ群
客服邮箱
回到顶部