电脑桌面
添加小米粒文库到电脑桌面
安装后可以在桌面快捷访问

2024年执法资格考试真题VIP免费

2024年执法资格考试真题_第1页
1/10
2024年执法资格考试真题_第2页
2/10
2024年执法资格考试真题_第3页
3/10
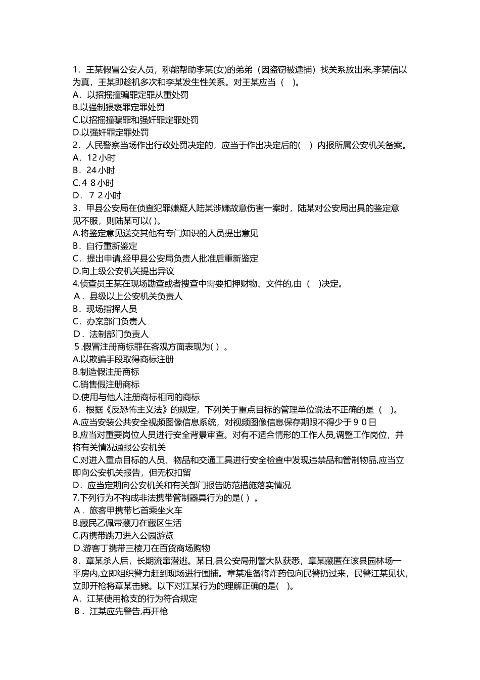
2016年执法资格考试模拟试卷二(基本级)一、判断题(每题1分,共20分)1.被害人在追诉期限内提出控告,人民法院、人民检察院、公安机关应当立案而不予立案的,不受追诉期限的限制。()2.某公安局办案民警小施向被处罚人送达法律文书,因送达期间的最后一日为节假日,送达期满日期应该是节假日后的第一日。()3.被认定的恐怖活动组织和人员对认定不服的,可以通过国家反恐怖主义工作领导机构的办事机构申请复核,对复核决定不服的,再向人民法院提起行政诉讼;也可以直接向人民法院提起行政诉讼。()4.选举权和被选举权是公民的政治权利之一。()5.对破坏居(村)民委员会选举秩序的行为,应当按破坏选举秩序的有关规定给予治安管理处罚。()6.某生姜种植大户在种植生姜过程中,违反食品安全标准,严重超限量滥用农药,足以造成严重食源性疾病,应以生产、销售有毒、有害食品罪定罪处罚。()7.张某与王某互殴,在打架过程中,张某拾起路旁小摊上贩卖的图书向王某头部扔去,致王某轻微伤。对该图书不能收缴。()8.在办理刑事案件时,对痕迹鉴定的期间不计入办案期限。()9.县级以上地方人民政府公安机关和公安分局内设机构分为后勤保障机构和对外执法机构。()10.虽然刘某没有身份证件,由于其租金较高,王某将房屋出租给刘某居住。王某构成将房屋出租给无身份证件人居住的违反治安管理行为。()11.赵某在某省M市甲区盗窃作案后到该省N市乙区销赃,甲、乙两区公安机关因该案的管辖权发生争议,应当由M市公安局指定管辖。()12.甲在暂缓执行行政拘留期间给证人乙2000元钱,让乙向复议机关提供假证词,逃避行政拘留处罚执行,后被发现。对此种情况,公安机关决定没收甲的保证金,并恢复执行行政拘留。该公安机关的做法是正确的。()13.在执法活动中应当强调法律效果优于社会效果。()14.人民警察依照规定使用驱逐性、制服性警械,应当以不致违法犯罪行为人伤害为限度。()15.赵某(15周岁)抢夺他人人民币30万元,应当追究其刑事责任。()16.甲欲杀害乙,在持刀猛砍乙头部数刀后,感到后悔,立即又将乙送到医院抢救,但乙因失血过多死亡,甲属于犯罪中止。()17.A县的甲在B县将乙打致轻微伤后立即坐车离开,B县公安局受理案件后,在A县甲家中将甲找到,并将其传唤到B县公安局进行询问。该派出所的做法是正确的。()18.人民警察个人或者集体在工作中表现突出,有显著成绩和特殊贡献的,给予奖励。奖励分为:嘉奖、三等功、二等功、一等功、授予光荣称号。()19.根据《立法法》的规定,涉及对公民政治权利的剥夺、限制人身自由的强制措施和处罚的事项只能制定法律。()20.某日,多人聚集在F市中心广场非法集会,现场执勤民警命令集会人员解散,集会人员拒不执行且起哄,现场秩序十分棍乱,经警告无效且命令在场无关人员躲避后,民警遂使用高压水枪强行驱散集会人员,控制了事态的发展,但是造成无辜群众王某受伤住院。王某受到民警执行职务行为的伤害,应得到公安机关的补偿。()二、单项选择题(每题1分,共30分)1.王某假冒公安人员,称能帮助李某(女)的弟弟(因盗窃被逮捕)找关系放出来,李某信以为真,王某即趁机多次和李某发生性关系。对王某应当()。A.以招摇撞骗罪定罪从重处罚B.以强制猥亵罪定罪处罚C.以招摇撞骗罪和强奸罪定罪处罚D.以强奸罪定罪处罚2.人民警察当场作出行政处罚决定的,应当于作出决定后的()内报所属公安机关备案。A.12小时B.24小时C.48小时D.72小时3.甲县公安局在侦查犯罪嫌疑人陆某涉嫌故意伤害一案时,陆某对公安局出具的鉴定意见不服,则陆某可以()。A.将鉴定意见送交其他有专门知识的人员提出意见B.自行重新鉴定C.提出申请,经甲县公安局负责人批准后重新鉴定D.向上级公安机关提出异议4.侦查员王某在现场勘查或者搜查中需要扣押财物、文件的,由()决定。A.县级以上公安机关负责人B.现场指挥人员C.办案部门负责人D.法制部门负责人5.假冒注册商标罪在客观方面表现为()。A.以欺骗手段取得商标注册B.制造假注册商标C.销售假注册商标D.使用与他人注册商标相同的商标6.根据《反恐怖主义法》的规定,下列关于重点目标的管理单位说法不正确的是()...

1、当您付费下载文档后,您只拥有了使用权限,并不意味着购买了版权,文档只能用于自身使用,不得用于其他商业用途(如 [转卖]进行直接盈利或[编辑后售卖]进行间接盈利)。
2、本站所有内容均由合作方或网友上传,本站不对文档的完整性、权威性及其观点立场正确性做任何保证或承诺!文档内容仅供研究参考,付费前请自行鉴别。
3、如文档内容存在违规,或者侵犯商业秘密、侵犯著作权等,请点击“违规举报”。

碎片内容

2024年执法资格考试真题

山水人家+ 关注
实名认证
内容提供者

读万卷书,行万里路。

确认删除?
VIP
微信客服
  • 扫码咨询
会员Q群
  • 会员专属群点击这里加入QQ群
客服邮箱
回到顶部