电脑桌面
添加小米粒文库到电脑桌面
安装后可以在桌面快捷访问

长方体和正方体易错题整理VIP免费

长方体和正方体易错题整理_第1页
1/3
长方体和正方体易错题整理_第2页
2/3
长方体和正方体易错题整理_第3页
3/3
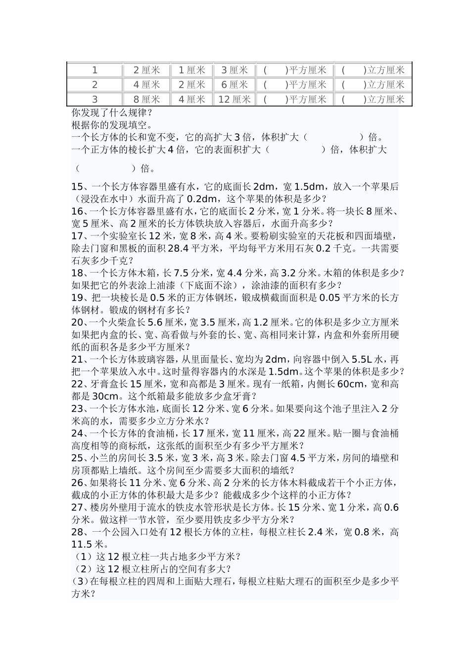
长方体和正方体易错题整理1、一个木制抽屉,长5分米,高1.5分米,宽4分米。做这样的一个抽屉至少需用多少平方分米?2、一个正方体油箱的地面周长是12分米,这个油箱底面积是多少平方分米?制作这个油箱至少要用铁皮多少平方分米?3、一块长12分米、宽10分米的长方形铁皮,在它的4个角落剪去一个边长2分米的小正方形,焊接成一个无盖的铁皮水箱。这个水箱的容积大约是多少升?4、小华家要砌一面长20米、厚0.2米、高3米的砖墙。如果每立方米用砖520块,一共需要用多少块砖?5、在一个长25厘米、宽12厘米、高20厘米的长方体玻璃缸中放入一个棱长9厘米的正方体铁块,然后在玻璃缸中加入一些水,使铁块完全浸没在水中。当铁块从水中取出时,玻璃缸中的水会下降多少厘米?6、学校练功房的地面是一个长方形,在练功房的地面铺设了1600块长5分米、宽1分米、厚0.3分米的木质地板。练功房地面面积多大?加工这些木质地板至少需要木材多少立方分米?合多少立方米?7、用60厘米长的铁丝焊接成一个正方体框架。这个正方体框架的棱长是();如果用白纸盖满正方体的各个面,至少要用白纸()平方厘米合()平方分米;这个正方体的体积是()立方厘米,合()立方分米。8、大厅里有一根长方体柱子,高6米,底面是边长0.5米的正方形。(1)这根柱子的体积是多少立方米?(2)如果给这根柱子的四周涂油漆,按每千克油漆涂5平方米计算,需用油漆多少千克?9、制作一个无盖的长方体形塑料盒,塑料盒长0.6米,宽0.4米,高0.5米,预计在制作过程中要损耗0.4平方厘米的塑料板。制作这个塑料盒一共要准备多少平方米的塑料板?这个塑料盒的容积是多少立方米?10、给一个新修的长50米、宽30米的长方体形游泳池注水,注水的速度是每小时200立方米。要使水深达到1.8米,大约需要注水多长时间?11、某型号电视机的形状是长方体,底面长40厘米,宽35厘米,高30厘米。要给电视机做一个布罩,至少需要多大面积的布?12、一个长方体水箱的容积是200升,这个水箱的底面是一个边长为50厘米的正方形,水箱的高是多少厘米?13、在一块长45米、宽28米的长方形地上铺一层厚4厘米的沙土。(1)需要多少沙土?(2)一辆车每次运送1.5立方米的沙土,至少要运多少次?14、长方体的长、宽、高都变为原来的2倍,它的表面积和体积发生了什么变化?长宽高表面积体积12厘米1厘米3厘米()平方厘米()立方厘米24厘米2厘米6厘米()平方厘米()立方厘米38厘米4厘米12厘米()平方厘米()立方厘米你发现了什么规律?根据你的发现填空。一个长方体的长和宽不变,它的高扩大3倍,体积扩大()倍。一个正方体的棱长扩大4倍,它的表面积扩大()倍,体积扩大()倍。15、一个长方体容器里盛有水,它的底面长2dm,宽1.5dm,放入一个苹果后(浸没在水中)水面升高了0.2dm,这个苹果的体积是多少?16、一个长方体容器里盛有水,它的底面长2分米,宽1分米。将一块长8厘米、宽5厘米、高2厘米的长方体铁块放入容器后,水面升高多少?17、一个实验室长12米,宽8米,高4米。要粉刷实验室的天花板和四面墙壁,除去门窗和黑板的面积28.4平方米,平均每平方米用石灰0.2千克。一共需要石灰多少千克?18、一个长方体木箱,长7.5分米,宽4.4分米,高3.2分米。木箱的体积是多少?如果把它的外表涂上油漆(下底面不涂),涂油漆的面积有多少?19、把一块棱长是0.5米的正方体钢坯,锻成横截面面积是0.05平方米的长方体钢材。锻成的钢材有多长?20、一个火柴盒长5.6厘米,宽3.5厘米,高1.2厘米。它的体积是多少立方厘米如果把内盒的长、宽、高看做与外套的长、宽、高相同来计算,内盒和外套所用硬纸的面积各是多少平方厘米?21、一个长方体玻璃容器,从里面量长、宽均为2dm,向容器中倒入5.5L水,再把一个苹果放入水中。这时量得容器内的水深是1.5dm。这个苹果的体积是多少?22、牙膏盒长15厘米,宽和高都是3厘米。现有一纸箱,内侧长60cm,宽和高都是30cm。这个纸箱最多能放多少盒牙膏?23、一个长方体水池,底面长12分米、宽6分米。如果要向这个池子里注入2分米高的水,需要多少立方分米水?24、一个长方体的食油桶,长17厘米,宽11厘米,高22厘米。贴一圈与食油桶高度...

1、当您付费下载文档后,您只拥有了使用权限,并不意味着购买了版权,文档只能用于自身使用,不得用于其他商业用途(如 [转卖]进行直接盈利或[编辑后售卖]进行间接盈利)。
2、本站所有内容均由合作方或网友上传,本站不对文档的完整性、权威性及其观点立场正确性做任何保证或承诺!文档内容仅供研究参考,付费前请自行鉴别。
3、如文档内容存在违规,或者侵犯商业秘密、侵犯著作权等,请点击“违规举报”。

碎片内容

长方体和正方体易错题整理

确认删除?
VIP
微信客服
  • 扫码咨询
会员Q群
  • 会员专属群点击这里加入QQ群
客服邮箱
回到顶部