电脑桌面
添加小米粒文库到电脑桌面
安装后可以在桌面快捷访问

小型书店进销存管理系统VIP专享

小型书店进销存管理系统_第1页
1/20
小型书店进销存管理系统_第2页
2/20
小型书店进销存管理系统_第3页
3/20
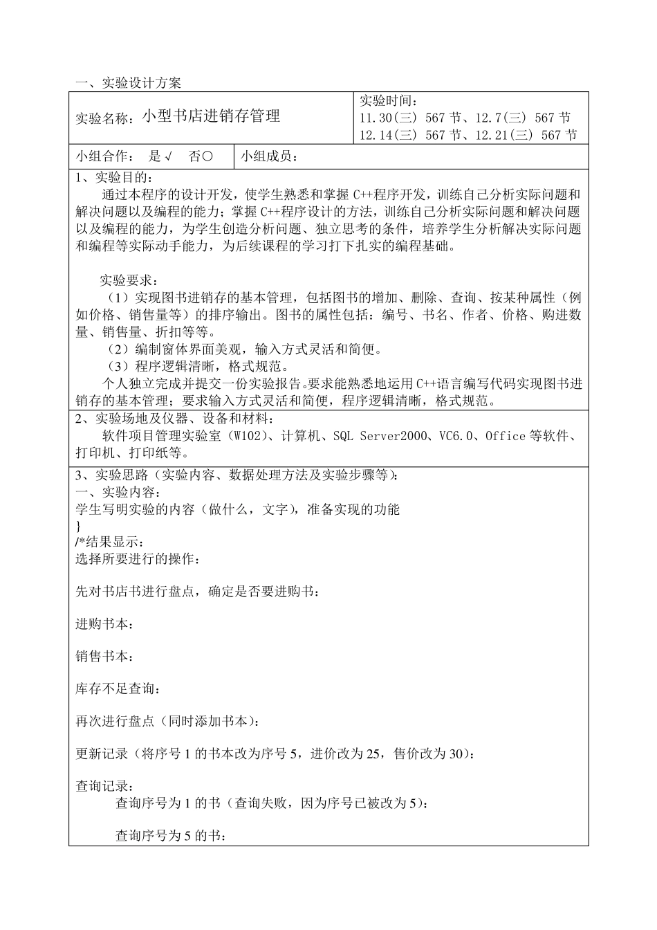
本科学生设计性实验报告 项目组长__ _ 学号_ *******_ 成 员 专 业_软件工程 班级 1 0 软件 1 班 实验项目名称_小型书店进销存管理系统 指导教师及职称__赵晓平 讲师 _ _ 开课学期 1 1 至_1 2 学年_一_学期 上课时间 2 0 1 1 年 8 月 2 9 日 一、实验设计方案 实验名称:小型书店进销存管理 实验时间: 11.30(三) 567 节、12.7(三) 567 节 12.14(三) 567 节、12.21(三) 567 节 小组合作: 是√ 否○ 小组成员: 1、实验目的: 通过本程序的设计开发,使学生熟悉和掌握 C++程序开发,训练自己分析实际问题和解决问题以及编程的能力;掌握 C++程序设计的方法,训练自己分析实际问题和解决问题以及编程的能力,为学生创造分析问题、独立思考的条件,培养学生分析解决实际问题和编程等实际动手能力,为后续课程的学习打下扎实的编程基础。 实验要求: (1)实现图书进销存的基本管理,包括图书的增加、删除、查询、按某种属性(例如价格、销售量等)的排序输出。图书的属性包括:编号、书名、作者、价格、购进数量、销售量、折扣等等。 (2)编制窗体界面美观,输入方式灵活和简便。 (3)程序逻辑清晰,格式规范。 个人独立完成并提交一份实验报告。要求能熟悉地运用C++语言编写 代 码 实现图书进销存的基本管理;要求输入方式灵活和简便,程序逻辑清晰,格式规范。 2、实验场 地及仪 器 、设备 和材 料 : 软 件项 目管理实验室 (W102)、计算 机 、SQL Server2000、VC6.0、Office 等软 件、打印 机 、打印 纸 等。 3、实验思路 (实验内 容 、数据 处 理方法及实验步 骤 等): 一、实验内 容 : 学生写 明 实验的内 容 (做 什 么 ,文 字 ),准 备 实现的功 能 } /*结 果 显 示 : 选 择 所 要进行 的操 作: 先 对 书店书进行 盘 点 ,确 定 是否要进购书: 进购书本: 销售书本: 库 存不 足 查询: 再 次 进行 盘 点 (同 时添 加书本): 更 新 记 录 (将 序号 1 的书本改 为序号 5,进价改 为 25,售价改 为 30): 查询记 录 : 查询序号为 1 的书(查询失 败 ,因 为序号已 被 改 为 5): 查询序号为 5 的书: 财务统计(所输入的书本序号应为5): 如果输入的序号为1: 输入的序号为5: 重组文件后退出。 */ 二、数据处理方法...

1、当您付费下载文档后,您只拥有了使用权限,并不意味着购买了版权,文档只能用于自身使用,不得用于其他商业用途(如 [转卖]进行直接盈利或[编辑后售卖]进行间接盈利)。
2、本站所有内容均由合作方或网友上传,本站不对文档的完整性、权威性及其观点立场正确性做任何保证或承诺!文档内容仅供研究参考,付费前请自行鉴别。
3、如文档内容存在违规,或者侵犯商业秘密、侵犯著作权等,请点击“违规举报”。

碎片内容

小型书店进销存管理系统

确认删除?
VIP
微信客服
  • 扫码咨询
会员Q群
  • 会员专属群点击这里加入QQ群
客服邮箱
回到顶部