电脑桌面
添加小米粒文库到电脑桌面
安装后可以在桌面快捷访问

小学奥数知识总结手册VIP专享

小学奥数知识总结手册_第1页
1/16
小学奥数知识总结手册_第2页
2/16
小学奥数知识总结手册_第3页
3/16
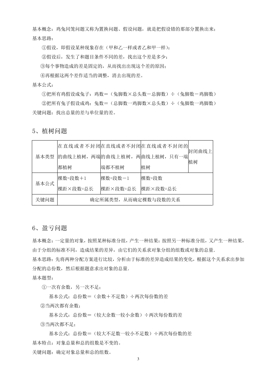
1 小 学 ( 数 学 ) 奥 数 知 识 总 结 手 册 目 录 1、和差倍问题 2、年龄问题的三个基本特征: 3、归一问题的基本特点: 4、鸡兔同笼问题 5、植树问题 6、盈亏问题 7、牛吃草问题 8、周期循环与数表规律 9、平均数 9、抽屉原理 10、定义新运算 11、加法乘法原理和几何计数 12、数列求和 13、二进制及其应用 14、质数与合数 15、约数与倍数 16、余数及其应用 17、余数、同余与周期 18、数的整除 19、分数与百分数的应用 20、分数拆分 21、分数大小的比较 22、完全平方数 23、比和比例 24、综合行程 25、工程问题 26、逻辑推理 27、立体图形 28、几何面积 2 29、时钟问题—快慢表问题 30、时钟问题—钟面追及 31、浓度与配比 32、经济问题 33、简单方程 34、不定方程 35、循环小数 1、和差倍问题 和差问题 和倍问题 差倍问题 已知条件 几个数的和与差 几个数的和与倍数 几个数的差与倍数 公式适用范围 已知两个数的和,差,倍数关系 公式 ①(和-差)÷2=较小数 较小数+差=较大数 和-较小数=较大数 ②(和+差)÷2=较大数 较大数-差=较小数 和-较大数=较小数 和÷(倍数+1)=小数 小数×倍数=大数 和-小数=大数 差÷(倍数-1)=小数 小数×倍数=大数 小数+差=大数 关键问题 求出同一条件下的 和与差 和与倍数 差与倍数 2、年龄问题的三个基本特征: ①两个人的年龄差是不变的; ②两个人的年龄是同时增加或者同时减少的; ③两个人的年龄的倍数是发生变化的; 3、归一问题的基本特点: 问题中有一个不变的量,一般是那个“单一量”,题目一般用“照这样的速度”……等词语来表示。 关键问题:根据题目中的条件确定并求出单一量; 4、鸡兔同笼问题 3 基本概念:鸡兔同笼问题又称为置换问题、假设问题,就是把假设错的那部分置换出来; 基本思路: ①假设,即假设某种现象存在(甲和乙一样或者乙和甲一样): ②假设后,发生了和题目条件不同的差,找出这个差是多少; ③每个事物造成的差是固定的,从而找出出现这个差的原因; ④再根据这两个差作适当的调整,消去出现的差。 基本公式: ①把所有鸡假设成兔子:鸡数=(兔脚数×总头数-总脚数)÷(兔脚数-鸡脚数) ②把所有兔子假设成鸡:兔数=(总脚数一鸡脚数×总头数)÷(兔脚数一鸡脚数) 关键问题:找出总量的差与单位量的差。 5、植树问题 基本类型 在直线或者不封闭的曲线上...

1、当您付费下载文档后,您只拥有了使用权限,并不意味着购买了版权,文档只能用于自身使用,不得用于其他商业用途(如 [转卖]进行直接盈利或[编辑后售卖]进行间接盈利)。
2、本站所有内容均由合作方或网友上传,本站不对文档的完整性、权威性及其观点立场正确性做任何保证或承诺!文档内容仅供研究参考,付费前请自行鉴别。
3、如文档内容存在违规,或者侵犯商业秘密、侵犯著作权等,请点击“违规举报”。

碎片内容

小学奥数知识总结手册

确认删除?
VIP
微信客服
  • 扫码咨询
会员Q群
  • 会员专属群点击这里加入QQ群
客服邮箱
回到顶部