电脑桌面
添加小米粒文库到电脑桌面
安装后可以在桌面快捷访问

公共场所集中空调通风系统卫生规范WS_3942012

公共场所集中空调通风系统卫生规范WS_3942012_第1页
1/17
公共场所集中空调通风系统卫生规范WS_3942012_第2页
2/17
公共场所集中空调通风系统卫生规范WS_3942012_第3页
3/17
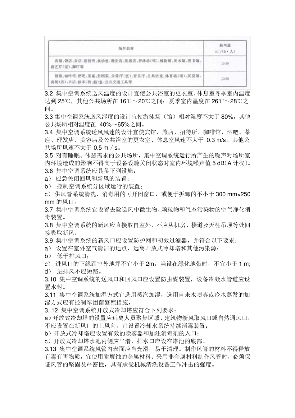
WS 394-2012 公共场所集中空调通风系统卫生规范 《公共场所集中空调通风系统卫生规范》由卫生部于2012 年9 月19 日卫通〔2012〕16 号发布,自2013 年4 月1 日起实施。卫生部于2006 年发布的《公共场所集中空调通风系统卫生规范》自2013 年4 月1 日起废止。 前言 本标准按照GB/T 1.1-2009 给出的规则起草。 本标准由卫生部环境卫生标准专业委员会提出。 本标准由中华人民共和国卫生部批准。 本标准负责起草单位:中国疾病预防控制中心环境与健康相关产品安全所、江苏省疾病预防控制中心、深圳市疾病预防控制中心。 本标准主要起草人:姚孝元、金银龙、刘凡、王俊起、戴自祝、张秀珍、于淑苑、孙波、金鑫、王艳、朱文玲、韩旭。 公共场所集中空调通风系统卫生规范 1 范围 本标准规定了公共场所集中空调通风系统(以下简称集中空调系统)的设计、质量、检验和管理等卫生要求。 本标准适用于公共场所使用的集中空调系统,其他场所集中空调系统可参照执行。 2 术语和定义 下列术语和定义适用于本文件。 2.1 新风量 air change flow 单位时间内由集中空调系统进入室内的室外空气的量,单位为 m3/(h·人)。 2.2 可吸入颗粒物 inhalable particle matter 悬浮在空气中,空气动力学当量直径小于等于10 μm,能够进入人体喉部以下呼吸道的颗粒状物质,简称 PM10。 2.3 风管表面积尘量 duct surface dust 集中空调风管内表面单位面积灰尘的量,单位为 g/m2。 3 设计卫生要求 3.1 集中空调系统新风量的设计应符合表 1 的要求。 表 1 新风量要求 3.2 集中空调系统送风温度的设计宜使公共浴室的更衣室、休息室冬季室内温度达到25℃,其他公共场所在 16℃~20℃之间;夏季室内温度在 26℃~28℃之间。 3.3 集中空调系统送风湿度的设计宜使游泳场(馆)相对湿度不大于 80%,其他公共场所相对温度在 40%~65%之间。 3.4 集中空调系统送风风速的设计宜使宾馆、旅店、招待所、咖啡馆、酒吧、茶座、理发店、美容店及公共浴室的更衣室、休息室风速不大于 0.3 m/s。其他公共场所风速不大于 0.5 m/s。 3.5 对有睡眠、休憩需求的公共场所,集中空调系统运行所产生的噪声对场所室内环境造成的影响不得高于设备设施关闭状态时室内环境噪声值 5 dB(A 计权)。 3.6 集中空调系统应具备下列设施: a) 应急关闭回风和新风的装置; b) 控制空调系统分区域运行的装置; c) 供风管...

1、当您付费下载文档后,您只拥有了使用权限,并不意味着购买了版权,文档只能用于自身使用,不得用于其他商业用途(如 [转卖]进行直接盈利或[编辑后售卖]进行间接盈利)。
2、本站所有内容均由合作方或网友上传,本站不对文档的完整性、权威性及其观点立场正确性做任何保证或承诺!文档内容仅供研究参考,付费前请自行鉴别。
3、如文档内容存在违规,或者侵犯商业秘密、侵犯著作权等,请点击“违规举报”。

碎片内容

公共场所集中空调通风系统卫生规范WS_3942012

您可能关注的文档

确认删除?
VIP
微信客服
  • 扫码咨询
会员Q群
  • 会员专属群点击这里加入QQ群
客服邮箱
回到顶部