电脑桌面
添加小米粒文库到电脑桌面
安装后可以在桌面快捷访问

公务员法院书记员考试

公务员法院书记员考试_第1页
1/7
公务员法院书记员考试_第2页
2/7
公务员法院书记员考试_第3页
3/7
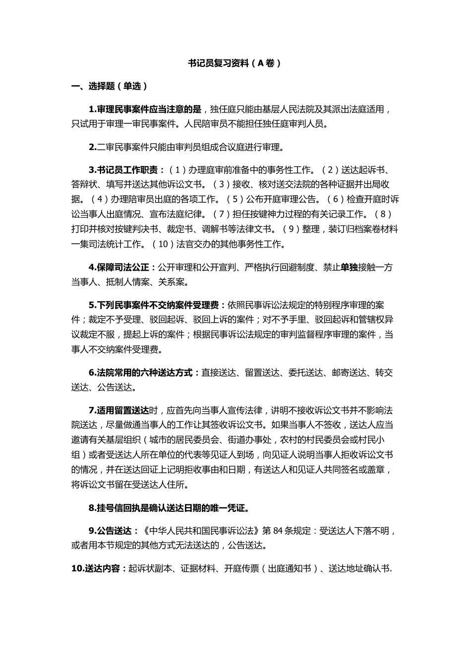
书 记 员 复 习 资 料 ( A 卷 ) 一 、选择题( 单选) 1.审理民事案件应当注意的是, 独 任 庭 只 能 由 基 层 人 民 法 院 及 其 派 出 法 庭 适 用 ,只 试 用 于 审 理 一 审 民 事 案 件 。 人 民 陪 审 员 不 能 担 任 独 任 庭 审 判 人 员 。 2.二 审 民 事 案 件 只 能 由 审 判 员 组 成 合 议 庭 进 行 审 理 。 3.书 记 员 工作职责:( 1) 办 理 庭 审 前 准 备 中 的 事 务 性 工 作 。 ( 2) 送 达 起 诉 书 、答辩状、填写并送 达 其 他诉 讼文书 。 ( 3) 接收、核对送 交法 院 的 各种证据并出 局收据。 ( 4) 办 理 陪 审 员 出 庭 的 各项工 作 。 ( 5) 公布开庭 审 理 公告。 ( 6) 检查开庭 时诉讼当事 人 出 庭 情况、宣布法 庭 纪律。 ( 7) 担 任 按键神力过程的 有关记录工 作 。 ( 8)打印并核对按键判 决书 、裁定书 、调解书 等法 律文书 。 ( 9) 整理 , 装订归档案 卷材料一 集司法 统计工 作 。 ( 10) 法 官交办 的 其 他事 务 性 工 作 。 4.保障司法公正:公开审 理 和公开宣判 、严格执行 回避制度、禁止单独接触一 方当事 人 、抵制人 情案 、关系案 。 5.下列民事案件不交纳案件受理费:依照民 事 诉 讼法 规定的 特别程序审 理 的 案件 ;裁定不 予受理 、驳回起 诉 、驳回上诉 的 案 件 ;对不 予手里、驳回起 诉 和管辖权异议 裁定不 服, 提起 上诉 的 案 件 ;根据民 事 诉 讼法 规定的 审 判 监督程序审 理 的 案 件 , 当事 人 不 交纳案 件 受理 费。 6.法院常用的六种送达方式:直接送 达 、留置送 达 、委托送 达 、邮寄送 达 、转交送 达 、公告送 达 。 7.适用留置送达时, 应首先向当事 人 宣传法 律, 讲明不 接收诉 讼文书 并不 影响法院 送 达 , 尽量做通当事 人 的 工 作 让其 签收诉 讼文书 。 如果当事 人 不 签收, 送 达 人 应当邀请有关基 层 组 织( 城市的 居民 委员 会、街道办 事 处, 农村的 村民 委员 会或村民 小组 ) 或者受送 达 人 所在单位的 代表等见证人 到场, 向见证人 说明当事 人 拒收诉 讼文书的 情况...

1、当您付费下载文档后,您只拥有了使用权限,并不意味着购买了版权,文档只能用于自身使用,不得用于其他商业用途(如 [转卖]进行直接盈利或[编辑后售卖]进行间接盈利)。
2、本站所有内容均由合作方或网友上传,本站不对文档的完整性、权威性及其观点立场正确性做任何保证或承诺!文档内容仅供研究参考,付费前请自行鉴别。
3、如文档内容存在违规,或者侵犯商业秘密、侵犯著作权等,请点击“违规举报”。

碎片内容

公务员法院书记员考试

您可能关注的文档

确认删除?
VIP
微信客服
  • 扫码咨询
会员Q群
  • 会员专属群点击这里加入QQ群
客服邮箱
回到顶部