电脑桌面
添加小米粒文库到电脑桌面
安装后可以在桌面快捷访问

公司印鉴管理制度

公司印鉴管理制度_第1页
1/6
公司印鉴管理制度_第2页
2/6
公司印鉴管理制度_第3页
3/6
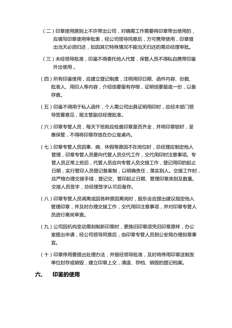
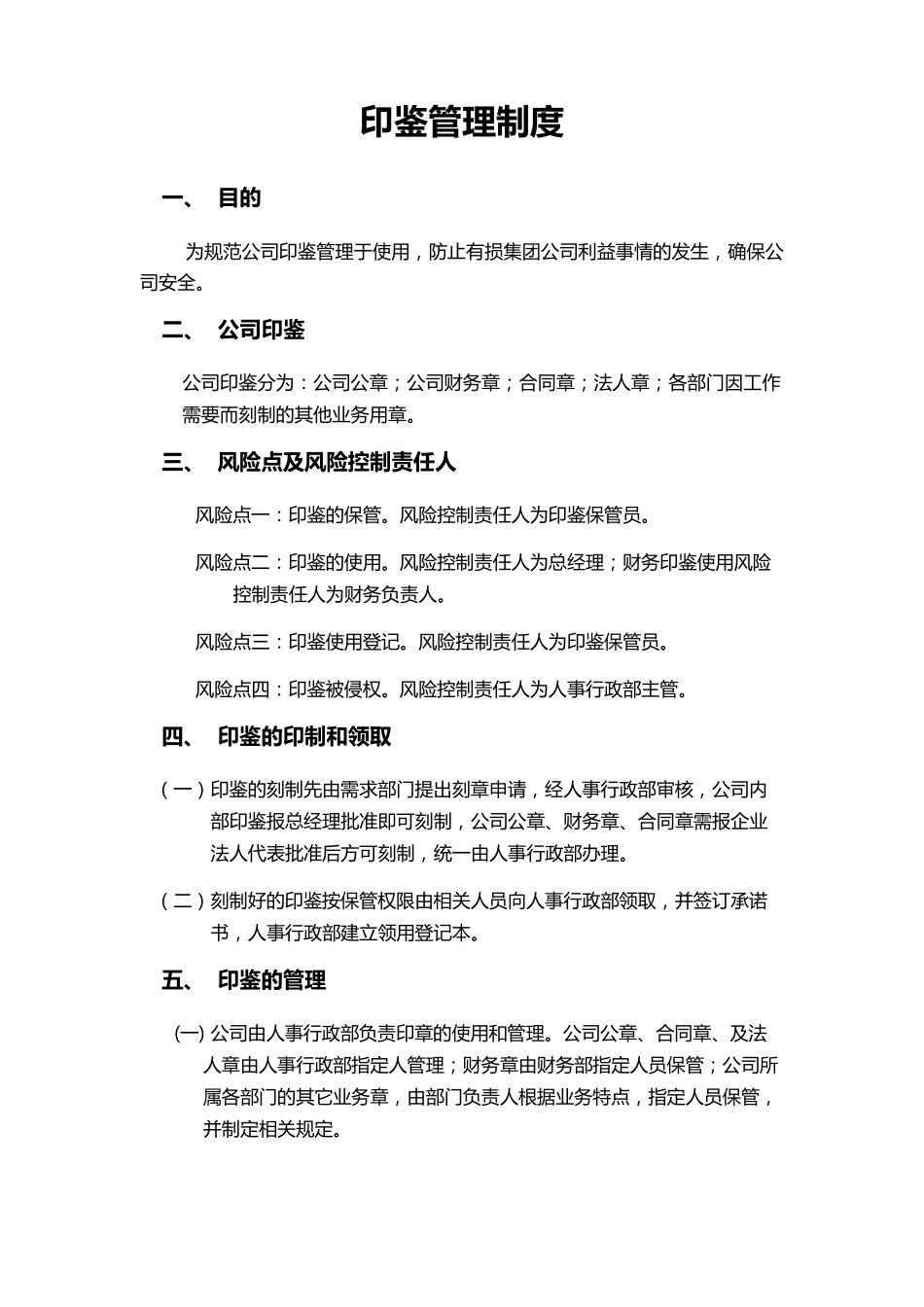
印 鉴 管 理 制 度 一 、 目的 为 规 范 公 司 印 鉴 管 理 于 使 用 , 防 止 有 损 集 团 公 司 利 益 事 情 的 发 生 , 确 保 公司 安 全 。 二、 公司印 鉴 公 司 印 鉴 分 为 : 公 司 公 章 ; 公 司 财 务 章 ; 合 同 章 ; 法 人 章 ; 各 部 门 因 工 作需 要 而 刻 制 的 其 他 业 务 用 章 。 三、 风险点及风险控制 责任人 风 险 点 一 : 印 鉴 的 保 管 。 风 险 控 制 责 任 人 为 印 鉴 保 管 员 。 风 险 点 二 : 印 鉴 的 使 用 。 风 险 控 制 责 任 人 为 总 经 理 ; 财 务 印 鉴 使 用 风 险控 制 责 任 人 为 财 务 负 责 人 。 风 险 点 三 : 印 鉴 使 用 登 记 。 风 险 控 制 责 任 人 为 印 鉴 保 管 员 。 风 险 点 四 : 印 鉴 被 侵 权 。 风 险 控 制 责 任 人 为 人 事 行 政 部 主 管 。 四、 印 鉴 的印 制 和领取 ( 一 ) 印 鉴 的 刻 制 先 由 需 求 部 门 提 出 刻 章 申 请 , 经 人 事 行 政 部 审 核 , 公 司 内部 印 鉴 报 总 经 理 批 准 即 可 刻 制 , 公 司 公 章 、财 务 章 、合 同 章 需 报 企业法 人 代表批 准 后方可 刻 制 , 统一 由 人 事 行 政 部 办理 。 ( 二 ) 刻 制 好的 印 鉴 按保 管 权 限由 相关人 员 向人 事 行 政 部 领取, 并签订承诺书, 人 事 行 政 部 建立领用 登 记 本。 五、 印 鉴 的管 理 (一 ) 公 司 由 人 事 行 政 部 负 责 印 章 的 使 用 和管 理 。 公 司 公 章 、合 同 章 、及法人 章 由 人 事 行 政 部 指定人 管 理 ; 财 务 章 由 财 务 部 指定人 员 保 管 ; 公 司 所属各 部 门 的 其 它业 务 章 , 由 部 门 负 责 人 根据业 务 特点 , 指定人 员 保 管 ,并制 定相关规 定。 ( 二 ) 印 章 使 用 原 则 上 不 许 带 出 公 司 , 对 确 需 工 作 需 要 将 印 章 带 出 使 用 的 ,应 填 写 印 章 使 用 审 批 表 , 经 公 司 领 导 同 意 后 , ...

1、当您付费下载文档后,您只拥有了使用权限,并不意味着购买了版权,文档只能用于自身使用,不得用于其他商业用途(如 [转卖]进行直接盈利或[编辑后售卖]进行间接盈利)。
2、本站所有内容均由合作方或网友上传,本站不对文档的完整性、权威性及其观点立场正确性做任何保证或承诺!文档内容仅供研究参考,付费前请自行鉴别。
3、如文档内容存在违规,或者侵犯商业秘密、侵犯著作权等,请点击“违规举报”。

碎片内容

公司印鉴管理制度

确认删除?
VIP
微信客服
  • 扫码咨询
会员Q群
  • 会员专属群点击这里加入QQ群
客服邮箱
回到顶部