电脑桌面
添加小米粒文库到电脑桌面
安装后可以在桌面快捷访问

2024年中级经济师房地产模拟真题及答案VIP免费

2024年中级经济师房地产模拟真题及答案_第1页
1/27
2024年中级经济师房地产模拟真题及答案_第2页
2/27
2024年中级经济师房地产模拟真题及答案_第3页
3/27
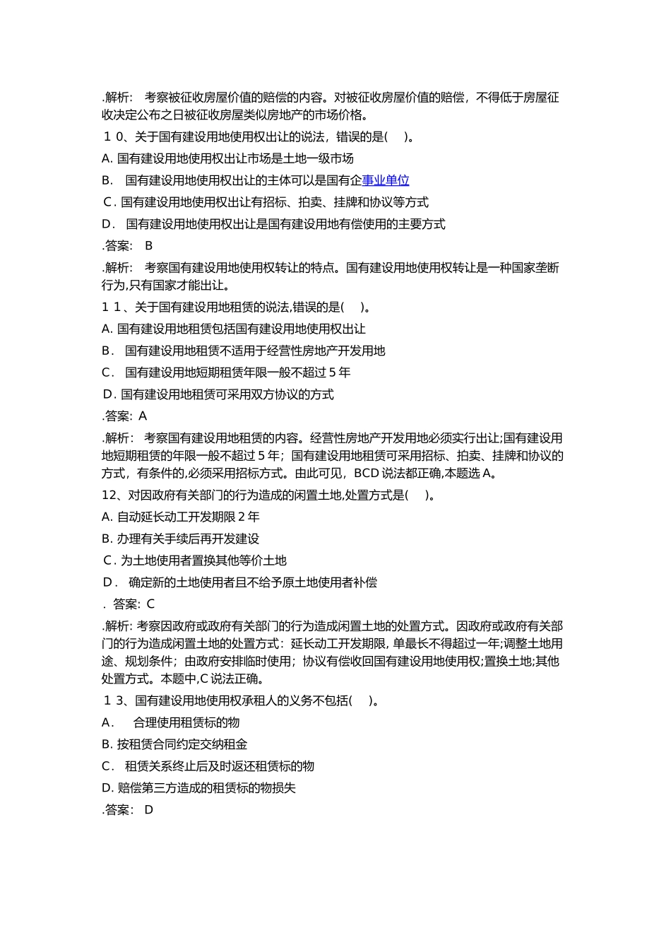
2014年《中级房地产》真题及答案一、单项选择题1、工业区位理论的奠基人韦伯认为,工业产品的()最低点是工业企业选址的理想区位。A.原料成本B.生产成本C.运输成本D.销售成本.答案:B.解析:工业区位理论的奠基人韦伯认为,工业产品的生产成本最低点是工业企业选址的理想区位。2、需求门槛是指中心地能维持供应某种商品和服务所需要的()购买力和服务水平。A.最低B.一般C.平均D.最高.答案:A.解析:考察需求门槛的概念。需求门槛是指中心地能维持供应某种商品和服务所需要的最低购买力和服务水平。3、按照城市的()划分,可将城市划分为块状城市、带状城市、星状城市等类型。A.地理位置B.地形地貌C.内部结构D.平面几何形状.答案:D.解析:考察城市的分类。按城市平面几何形状,可以将城市划分为块状城市、带状城市、形状城市等。4、“甲写字楼位于火车站的北侧”表示的是甲写字楼的()。A.环境B.方位C.距离D.朝向.答案:B.解析:考察方位的概念。方位是指方向和位置,例如,某写字楼位于火车站东南侧。5、城市郊区的乡村地域向城镇地域转化的过程,称为()。A.郊区城镇化B.逆城镇化C.过度城镇化D.再城镇化.答案:A.解析:考察郊区城镇化的概念。郊区城镇化是指城市郊区的乡村地域向城镇地域转化的过程。6、下列集体土地的征收中,须经国务院批准的是()。A.基本农田10公顷B.林业用地20公顷C.山地30公顷D.荒地50公顷.答案:A.解析:考察必须经过国务院批准方可征收的土地范围。必须经过国务院批准方可征收的土地:所有的基本农田;基本农田以外的耕地超过35公顷的;其他土地超过70公顷的。7、国有土地上房屋征收的主体是()。A.国务院B.省级人民政府C.市、县级人民政府D.县级人民政府土地主管部门.答案:C.解析:考察房屋征收的主体。房屋征收的主体是市、县级人民政府。8、国有土地上房屋征收补偿的内容不包括因征收房屋造成的()。A.搬迁费B.临时安置费C.停产停业损失D.上下班交通费.答案:D.解析:考察房屋征收补偿的内容。对被征收人给予的补偿内容包括:被征收房屋价值的赔偿;因征收房屋造成的搬迁、临时安置的补偿;因征收房屋造成的停产停业损失的补偿。9、对国有土地上被征收房屋价值的补偿,不得低于房屋征收决定公告之日被征收房屋的()。A.评估价格B.类似房地产的市场价格C.账面价值D.类似房地产的成交价格房.答案:B.解析:考察被征收房屋价值的赔偿的内容。对被征收房屋价值的赔偿,不得低于房屋征收决定公布之日被征收房屋类似房地产的市场价格。10、关于国有建设用地使用权出让的说法,错误的是()。A.国有建设用地使用权出让市场是土地一级市场B.国有建设用地使用权出让的主体可以是国有企事业单位C.国有建设用地使用权出让有招标、拍卖、挂牌和协议等方式D.国有建设用地使用权出让是国有建设用地有偿使用的主要方式.答案:B.解析:考察国有建设用地使用权转让的特点。国有建设用地使用权转让是一种国家垄断行为,只有国家才能出让。11、关于国有建设用地租赁的说法,错误的是()。A.国有建设用地租赁包括国有建设用地使用权出让B.国有建设用地租赁不适用于经营性房地产开发用地C.国有建设用地短期租赁年限一般不超过5年D.国有建设用地租赁可采用双方协议的方式.答案:A.解析:考察国有建设用地租赁的内容。经营性房地产开发用地必须实行出让;国有建设用地短期租赁的年限一般不超过5年;国有建设用地租赁可采用招标、拍卖、挂牌和协议的方式,有条件的,必须采用招标方式。由此可见,BCD说法都正确,本题选A。12、对因政府有关部门的行为造成的闲置土地,处置方式是()。A.自动延长动工开发期限2年B.办理有关手续后再开发建设C.为土地使用者置换其他等价土地D.确定新的土地使用者且不给予原土地使用者补偿.答案:C.解析:考察因政府或政府有关部门的行为造成闲置土地的处置方式。因政府或政府有关部门的行为造成闲置土地的处置方式:延长动工开发期限,单最长不得超过一年;调整土地用途、规划条件;由政府安排临时使用;协议有偿收回国有建设用地使用权;置换土地;其他处置方式。本题中,C说法正确。13、国有建设用地使用权承租人的义务不包括()。A.合理使...

1、当您付费下载文档后,您只拥有了使用权限,并不意味着购买了版权,文档只能用于自身使用,不得用于其他商业用途(如 [转卖]进行直接盈利或[编辑后售卖]进行间接盈利)。
2、本站所有内容均由合作方或网友上传,本站不对文档的完整性、权威性及其观点立场正确性做任何保证或承诺!文档内容仅供研究参考,付费前请自行鉴别。
3、如文档内容存在违规,或者侵犯商业秘密、侵犯著作权等,请点击“违规举报”。

碎片内容

2024年中级经济师房地产模拟真题及答案

确认删除?
VIP
微信客服
  • 扫码咨询
会员Q群
  • 会员专属群点击这里加入QQ群
客服邮箱
回到顶部