电脑桌面
添加小米粒文库到电脑桌面
安装后可以在桌面快捷访问

2024年中级经济师金融知识讲义VIP免费

2024年中级经济师金融知识讲义_第1页
1/22
2024年中级经济师金融知识讲义_第2页
2/22
2024年中级经济师金融知识讲义_第3页
3/22
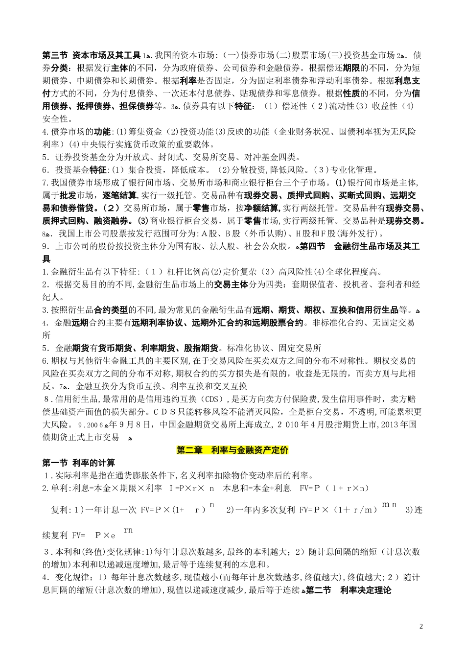
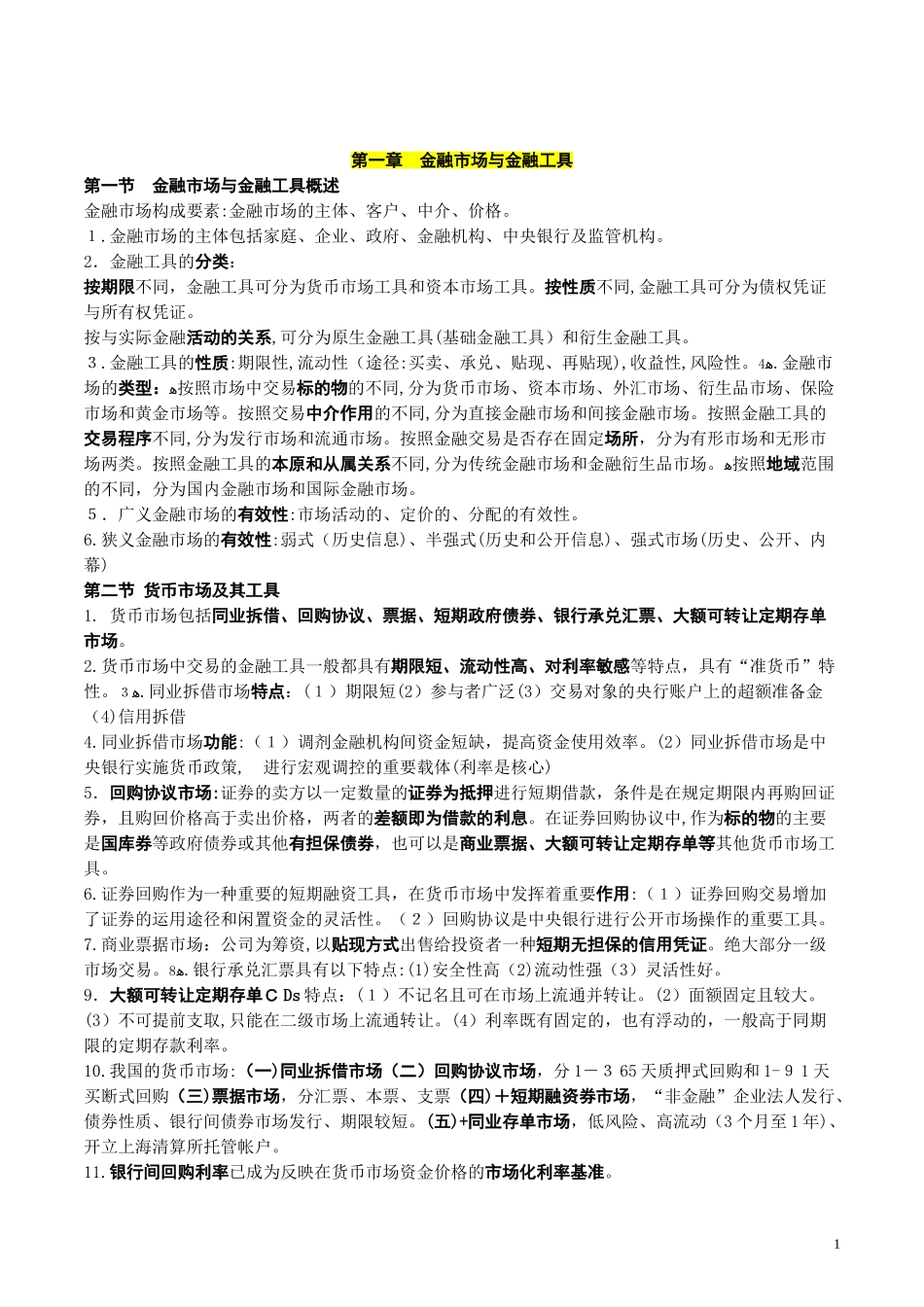
第一章金融市场与金融工具第一节金融市场与金融工具概述金融市场构成要素:金融市场的主体、客户、中介、价格。1.金融市场的主体包括家庭、企业、政府、金融机构、中央银行及监管机构。2.金融工具的分类:按期限不同,金融工具可分为货币市场工具和资本市场工具。按性质不同,金融工具可分为债权凭证与所有权凭证。按与实际金融活动的关系,可分为原生金融工具(基础金融工具)和衍生金融工具。3.金融工具的性质:期限性,流动性(途径:买卖、承兑、贴现、再贴现),收益性,风险性。ﻫ4.金融市场的类型:ﻫ按照市场中交易标的物的不同,分为货币市场、资本市场、外汇市场、衍生品市场、保险市场和黄金市场等。按照交易中介作用的不同,分为直接金融市场和间接金融市场。按照金融工具的交易程序不同,分为发行市场和流通市场。按照金融交易是否存在固定场所,分为有形市场和无形市场两类。按照金融工具的本原和从属关系不同,分为传统金融市场和金融衍生品市场。ﻫ按照地域范围的不同,分为国内金融市场和国际金融市场。5.广义金融市场的有效性:市场活动的、定价的、分配的有效性。6.狭义金融市场的有效性:弱式(历史信息)、半强式(历史和公开信息)、强式市场(历史、公开、内幕)第二节货币市场及其工具1.货币市场包括同业拆借、回购协议、票据、短期政府债券、银行承兑汇票、大额可转让定期存单市场。2.货币市场中交易的金融工具一般都具有期限短、流动性高、对利率敏感等特点,具有“准货币”特性。ﻫ3.同业拆借市场特点:(1)期限短(2)参与者广泛(3)交易对象的央行账户上的超额准备金(4)信用拆借4.同业拆借市场功能:(1)调剂金融机构间资金短缺,提高资金使用效率。(2)同业拆借市场是中央银行实施货币政策,进行宏观调控的重要载体(利率是核心)5.回购协议市场:证券的卖方以一定数量的证券为抵押进行短期借款,条件是在规定期限内再购回证券,且购回价格高于卖出价格,两者的差额即为借款的利息。在证券回购协议中,作为标的物的主要是国库券等政府债券或其他有担保债券,也可以是商业票据、大额可转让定期存单等其他货币市场工具。6.证券回购作为一种重要的短期融资工具,在货币市场中发挥着重要作用:(1)证券回购交易增加了证券的运用途径和闲置资金的灵活性。(2)回购协议是中央银行进行公开市场操作的重要工具。7.商业票据市场:公司为筹资,以贴现方式出售给投资者一种短期无担保的信用凭证。绝大部分一级市场交易。ﻫ8.银行承兑汇票具有以下特点:(1)安全性高(2)流动性强(3)灵活性好。9.大额可转让定期存单CDs特点:(1)不记名且可在市场上流通并转让。(2)面额固定且较大。(3)不可提前支取,只能在二级市场上流通转让。(4)利率既有固定的,也有浮动的,一般高于同期限的定期存款利率。10.我国的货币市场:(一)同业拆借市场(二)回购协议市场,分1-365天质押式回购和1-91天买断式回购(三)票据市场,分汇票、本票、支票(四)+短期融资券市场,“非金融”企业法人发行、债券性质、银行间债券市场发行、期限较短。(五)+同业存单市场,低风险、高流动(3个月至1年)、开立上海清算所托管帐户。11.银行间回购利率已成为反映在货币市场资金价格的市场化利率基准。1第三节资本市场及其工具ﻫ1.我国的资本市场:(一)债券市场(二)股票市场(三)投资基金市场ﻫ2.债券分类:根据发行主体的不同,分为政府债券、公司债券和金融债券。根据偿还期限的不同,分为短期债券、中期债券和长期债券。根据利率是否固定,分为固定利率债券和浮动利率债券。根据利息支付方式的不同,分为付息债券、一次还本付息债券、贴现债券和零息债券。根据性质的不同,分为信用债券、抵押债券、担保债券等。ﻫ3.债券具有以下特征:(1)偿还性(2)流动性(3)收益性(4)安全性。4.债券市场的功能:(1)筹集资金(2)投资功能(3)反映的功能(企业财务状况、国债利率视为无风险利率)(4)中央银行实施货币政策的重要载体。5.证券投资基金分为开放式、封闭式、交易所交易、对冲基金四类。6.投资基金特征:(1)集合投资,降低成本。(2)分散投资,降低风险。(3)专业化管理。7.我国债券市场形成了银行间市...

1、当您付费下载文档后,您只拥有了使用权限,并不意味着购买了版权,文档只能用于自身使用,不得用于其他商业用途(如 [转卖]进行直接盈利或[编辑后售卖]进行间接盈利)。
2、本站所有内容均由合作方或网友上传,本站不对文档的完整性、权威性及其观点立场正确性做任何保证或承诺!文档内容仅供研究参考,付费前请自行鉴别。
3、如文档内容存在违规,或者侵犯商业秘密、侵犯著作权等,请点击“违规举报”。

碎片内容

2024年中级经济师金融知识讲义

确认删除?
VIP
微信客服
  • 扫码咨询
会员Q群
  • 会员专属群点击这里加入QQ群
客服邮箱
回到顶部