电脑桌面
添加小米粒文库到电脑桌面
安装后可以在桌面快捷访问

小学语文改变句式复习题之陈述句变双重否定句专项练习

小学语文改变句式复习题之陈述句变双重否定句专项练习_第1页
1/25
小学语文改变句式复习题之陈述句变双重否定句专项练习_第2页
2/25
小学语文改变句式复习题之陈述句变双重否定句专项练习_第3页
3/25
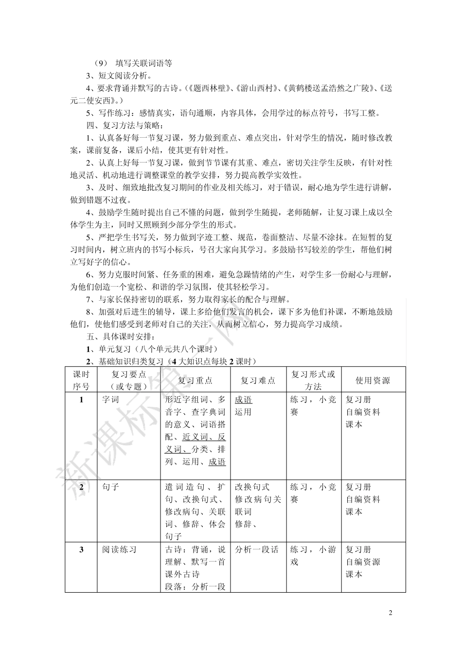
1 小学语文改变句式复习题之陈述句变双重否定句专项练习 一、复习目标: 以《课程标准》、教材为依据,立足于顺应课改要求、促进全体学生的发展,为他们今后的学习奠定基础。引导学生开发潜能,学会学习,掌握复习方法,养成良好的语文学习习惯。 1 、通过复习,查缺补漏,帮助学生梳理本册书的知识,给他们一个横向及纵向的知识网络,让他们在头脑中能清晰的闪现本册书所涵盖的知识内容。 2 、通过复习,把好基础知识关、短文分析阅读关及写作关,努力做到在短期内砸牢语基、提高学生的阅读分析能力及写作能力。 3 、通过复习,进一步加强学生良好学习习惯的培养。 4 、在复习中注意帮助学生总结学习方法,“授人以鱼,不如授人以渔”。 具体如下: 1 .复习巩固汉语拼音,掌握本册中多音字的正确读法,能根据拼音写出已学的汉字。 2 .复习掌握所学的生字,能正确认读学过的多音字,能辨别常见的同音字和形近字。 3 .熟练掌握音序和部首两种查字典的方法,能在字典中选择恰当的意思。 4 .复习掌握本册所学的 4 0 0 个左右的词语,一部分能在口头或书面中运用。 5 .复习辨析近义词和词语的归类练习,掌握部分词语的反义词。 6 .进行缩句和按要求改写句子的复习,能将“把”字句改写为“被”字句。 7 .复习扩写和修改病句,进一步培养用词造句的能力。 8 .复习正确使用标点符号。 9 .熟练读课文,加深对课文内容的理解,能背诵指定的课文或片断。 1 0 .复习掌握分段的常见方法(自然段归并法、按事情发展顺序分段法)。 1 1 .进一步学会写留言条,学会给同辈写信,掌握一般信和信封的书写格式。 1 2 .复习有条理地记叙一件事,做到语句通顺连贯。 二、复习时间: 第 1 8 周到 2 0 周星期四 三、复习内容: 1 、本册 2 0 0 个生字,1 0 个多音字及词语盘点中读读写写的词语。 2 、课后有关词句练习方面的习题。 (1 ) 组词:形近字组词、多音字组词、同音字组词等 (2 ) 修改病句:用词重复、词语搭配不当、缺少成分、前后矛盾等 (3 ) 填上恰当词语:(形容词)的(名词)、(形容词)地(动词)、一(数量词)名词 (4 ) 排列句序 (5 ) 照样子改写句子:把句子写具体、缩句、扩句等 (6 ) 加标点(重点是冒号和引号、分号、顿号的用法) (7 ) 照样子写词语 (8 ) 古诗背诵及解释 2 (9 ) 填写关联词语等 3 、短文阅读分析。 ...

1、当您付费下载文档后,您只拥有了使用权限,并不意味着购买了版权,文档只能用于自身使用,不得用于其他商业用途(如 [转卖]进行直接盈利或[编辑后售卖]进行间接盈利)。
2、本站所有内容均由合作方或网友上传,本站不对文档的完整性、权威性及其观点立场正确性做任何保证或承诺!文档内容仅供研究参考,付费前请自行鉴别。
3、如文档内容存在违规,或者侵犯商业秘密、侵犯著作权等,请点击“违规举报”。

碎片内容

小学语文改变句式复习题之陈述句变双重否定句专项练习

小辰+ 关注
实名认证
内容提供者

出售各种文档和资料

确认删除?
VIP
微信客服
  • 扫码咨询
会员Q群
  • 会员专属群点击这里加入QQ群
客服邮箱
回到顶部