电脑桌面
添加小米粒文库到电脑桌面
安装后可以在桌面快捷访问

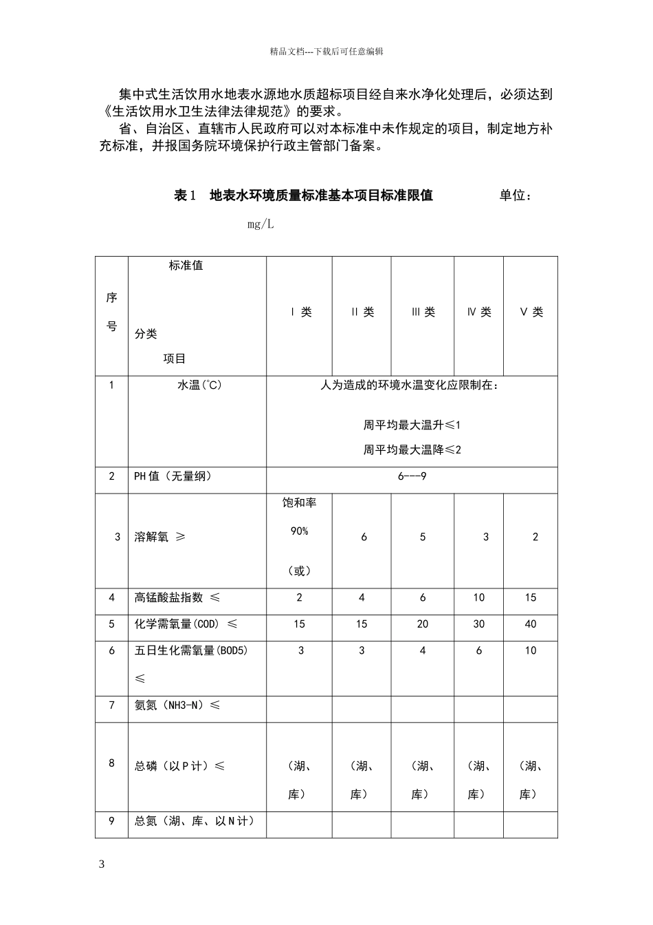
地表水环境质量标准

地表水环境质量标准_第1页
1/14
地表水环境质量标准_第2页
2/14
地表水环境质量标准_第3页
3/14
精品文档---下载后可任意编辑地表水环境质量标准Environmental quality standards for surface waterGB 3838—2024 2024-04-28 发布 2024-06-01 实施 前 言 为贯彻《中华人民共和国环境保护法》和《中华人民共和国水污染防治法》,防治水污染,保护地表水水质,保障良好的生态系统,制定本标准。 本标准将标准项目分为:地表水环境质量标准基本项目、集中式生活饮用水地表水源地补充项目和集中式生活饮用水地表水源地特定项目。地表水环境质量标准基本项目适用于全国江河、湖泊、运河、渠道、水库等具有使用功能的地表水水域;集中式生活引用水地表水源地补充项目和特定项目适用于集中式生活饮用水地表水源地一级保护区和二级保护区。集中式生活引用水地表水源地特定项目由县级以上人民政府环境保护行政主管部门根据本地区地表水水质特点和环境管理的需要进行选择,集中式生活引用水地表水源地补充项目和选择确定的特定项目作为基本项目的补充指标。 本标准项目共计 109 项,其中地表水环境质量标准基本项目 24 项,集中式生活饮用水地表水源地补充项目 5 项,集中式生活饮用水地表水源地特定项目 80 项。 与 GHZB 1—1999 相比,本标准在地表水环境质量标准基本项目中增加了总氮一项指标,删除了基本要求和亚硝酸盐、非离子氨及凯氏氮三项指标,将硫酸盐、氯化物、硝酸盐、铁、锰调整为集中式生活引用水地表水源地补充项目,修订了 pH、溶解氧、氨氮、总磷、高锰酸盐指数、铅、粪大肠菌群等七个项目的标准值,增加了集中式生活饮用水地表水源地特定项目 40 项。本标准删除了湖泊水库特定项目标准值。 县级以上人民政府环境保护行政主管部门及相关部门根据职责分工,按本标准对地表水各类水域进行监督管理。 于近海水域相连的地表水河口水域根据水环境功能按本标准相应类别标准值进行管理,近海水功能区水域根据使用功能按《海水水质标准》相应类别标准值进行管理。批准划定的单一渔业水域按《渔业水质标准》进行管理;处理后的城市污水及与城市污水水质相近的工业废水用于农田灌溉用水的水质按《农田灌溉水质标准》进行管理。 《地面水环境标准》(GB 3838—83)为首次发布,1988 年为第一次修订,1999 年为第二次修订,本次为第三次修订。本标准自 2024 年 6 月 1 日起实施,《地面水环境标准》(GB 3838—83)和《地表水环境标准》(GHZB—1999)同时废止。 本标准由国家环境保护总局科技标准司提...

1、当您付费下载文档后,您只拥有了使用权限,并不意味着购买了版权,文档只能用于自身使用,不得用于其他商业用途(如 [转卖]进行直接盈利或[编辑后售卖]进行间接盈利)。
2、本站所有内容均由合作方或网友上传,本站不对文档的完整性、权威性及其观点立场正确性做任何保证或承诺!文档内容仅供研究参考,付费前请自行鉴别。
3、如文档内容存在违规,或者侵犯商业秘密、侵犯著作权等,请点击“违规举报”。

碎片内容

地表水环境质量标准

您可能关注的文档

确认删除?
VIP
微信客服
  • 扫码咨询
会员Q群
  • 会员专属群点击这里加入QQ群
客服邮箱
回到顶部