电脑桌面
添加小米粒文库到电脑桌面
安装后可以在桌面快捷访问

2025年鹤煤公司安全培训考试题库一通三防班组长

2025年鹤煤公司安全培训考试题库一通三防班组长_第1页
1/3
2025年鹤煤公司安全培训考试题库一通三防班组长_第2页
2/3
2025年鹤煤公司安全培训考试题库一通三防班组长_第3页
3/3
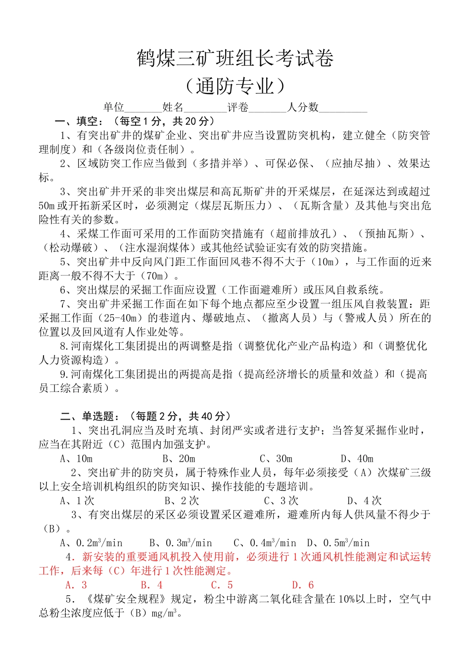
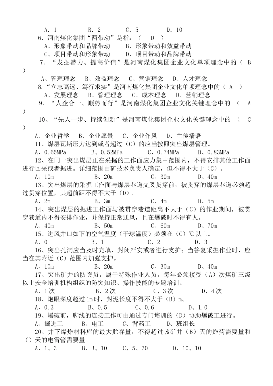
鹤煤三矿班组长考试卷(通防专业)单位_______姓名________评卷_______人分数_________ 一、填空:(每空 1 分,共 20 分)1、有突出矿井的煤矿企业、突出矿井应当设置防突机构,建立健全(防突管理制度)和(各级岗位责任制)。2、区域防突工作应当做到(多措并举)、可保必保、(应抽尽抽)、效果达标。3、突出矿井开采的非突出煤层和高瓦斯矿井的开采煤层,在延深达到或超过50m 或开拓新采区时,必须测定(煤层瓦斯压力)、(瓦斯含量)及其他与突出危险性有关的参数。4、采煤工作面可采用的工作面防突措施有(超前排放孔)、(预抽瓦斯)、(松动爆破)、(注水湿润煤体)或其他经试验证实有效的防突措施。5、突出矿井中反向风门距工作面回风巷不得不大于(10m),与工作面的近来距离一般不得不大于(70m)。6、突出煤层的采掘工作面应设置(工作面避难所)或压风自救系统。7、突出矿井采掘工作面在如下每个地点都应至少设置一组压风自救装置:距采掘工作面(25-40m)的巷道内、爆破地点、(撤离人员)与(警戒人员)所在的位置以及回风道有人作业处等。 8.河南煤化工集团提出的两调整是指(调整优化产业产品构造)和(调整优化人力资源构造)。 9.河南煤化工集团提出的两提高是指(提高经济增长的质量和效益)和(提高员工综合素质)。二、单选题:(每题 2 分,共 40 分) 1、突出孔洞应当及时充填、封闭严实或者进行支护;当答复采掘作业时,应当在其附近(C)范围内加强支护。A、10m B、20m C、30m D、40m 2、突出矿井的防突员,属于特殊作业人员,每年必须接受(A)次煤矿三级以上安全培训机构组织的防突知识、操作技能的专题培训。A、1 次 B、2 次 C、3 次 D、4 次 3、有突出煤层的采区必须设置采区避难所,避难所内每人供风量不得少于(B)。A、0.2m3/min B、0.3m3/min C、0.4m3/min D、0.5m3/min 4.新安装的重要通风机投入使用前,必须进行 1 次通风机性能测定和试运转工作,后来每(C)年进行 1 次性能测定。 A.3 B.4 C.5 D.6 5.《煤矿安全规程》规定,粉尘中游离二氧化硅含量在 10%以上时,空气中总粉尘浓度应低于(B)mg/m3。 A.1 B.2 C.5 D.10 6.河南煤化集团“两带动”是指:( D ) A、形象带动和品牌带动 B、形象带动和效益带动 C、项目带动和形象带动 D、项目带动和品牌带动 7.“发掘潜力、提高价值”是河南煤化集团企业文化单项理念中的( B ) A、管理理...

1、当您付费下载文档后,您只拥有了使用权限,并不意味着购买了版权,文档只能用于自身使用,不得用于其他商业用途(如 [转卖]进行直接盈利或[编辑后售卖]进行间接盈利)。
2、本站所有内容均由合作方或网友上传,本站不对文档的完整性、权威性及其观点立场正确性做任何保证或承诺!文档内容仅供研究参考,付费前请自行鉴别。
3、如文档内容存在违规,或者侵犯商业秘密、侵犯著作权等,请点击“违规举报”。

碎片内容

2025年鹤煤公司安全培训考试题库一通三防班组长

您可能关注的文档

确认删除?
VIP
微信客服
  • 扫码咨询
会员Q群
  • 会员专属群点击这里加入QQ群
客服邮箱
回到顶部