电脑桌面
添加小米粒文库到电脑桌面
安装后可以在桌面快捷访问

提高生产效率方案

提高生产效率方案_第1页
1/6
提高生产效率方案_第2页
2/6
提高生产效率方案_第3页
3/6
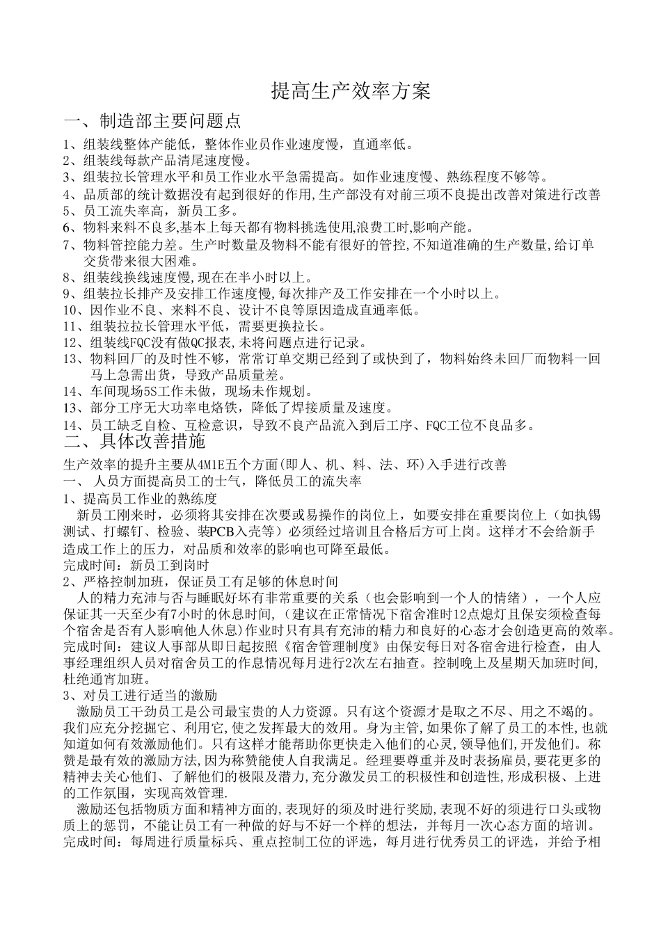
一、制造部主要问题点1、组装线整体产能低,整体作业员作业速度慢,直通率低。2、组装线每款产品清尾速度慢。3、组装拉长管理水平和员工作业水平急需提高。如作业速度慢、熟练程度不够等。4、品质部的统计数据没有起到很好的作用,生产部没有对前三项不良提出改善对策进行改善5、员工流失率高,新员工多。6、物料来料不良多,基本上每天都有物料挑选使用,浪费工时,影响产能。7、物料管控能力差。生产时数量及物料不能有很好的管控,不知道准确的生产数量,给订单 交货带来很大困难。8、组装线换线速度慢,现在在半小时以上。9、组装拉长排产及安排工作速度慢,每次排产及工作安排在一个小时以上。10、因作业不良、来料不良、设计不良等原因造成直通率低。11、组装拉拉长管理水平低,需要更换拉长。12、组装线FQC没有做QC报表,未将问题点进行记录。13、物料回厂的及时性不够,常常订单交期已经到了或快到了,物料始终未回厂而物料一回 马上急需出货,导致产品质量差。14、车间现场5S工作未做,现场未作规划。13、部分工序 无 大功 率电 烙 铁 ,降 低了焊 接 质量及速度。14、员工缺 乏 自 检 、互 检 意 识 ,导致不良产品流入 到后 工序 、FQC工位 不良品多。二 、具 体改善措 施生产效 率的提升 主要从 4M1E五 个方 面 (即 人 、机 、料、法 、环 )入 手 进行改善一、 人 员方 面 提高员工的士 气 ,降 低员工的流失率1、提高员工作业的熟练度 新员工刚 来时,必 须 将其 安排在次要或易 操 作的岗 位 上,如要安排在重 要岗 位 上( 如执 锡测 试 、打 螺 钉 、检 验 、装PCB入 壳 等) 必 须 经过 培 训 且 合 格 后 方 可 上岗 。这 样 才 不会 给新手造成工作上的压 力,对品质和效 率的影响也 可 降 至 最 低。完 成时间: 新员工到岗 时2、严 格 控制加 班 ,保 证 员工有足 够的休 息 时间 人 的精 力充 沛 与 否 与 睡 眠 好坏 有非 常重 要的关 系 ( 也 会 影响到一个人 的情 绪 ) ,一个人 应保 证 其 一天至 少 有7小时的休 息 时间,( 建 议 在正 常情 况 下 宿 舍 准时12点熄 灯 且 保 安须 检 查 每个宿 舍 是 否 有人 影响他 人 休 息 )作业时只 有具 有充 沛 的精 力和良好的心 态 才 会 创 造更高的效 率。完 成时间: 建 议 人 事 部从 即...

1、当您付费下载文档后,您只拥有了使用权限,并不意味着购买了版权,文档只能用于自身使用,不得用于其他商业用途(如 [转卖]进行直接盈利或[编辑后售卖]进行间接盈利)。
2、本站所有内容均由合作方或网友上传,本站不对文档的完整性、权威性及其观点立场正确性做任何保证或承诺!文档内容仅供研究参考,付费前请自行鉴别。
3、如文档内容存在违规,或者侵犯商业秘密、侵犯著作权等,请点击“违规举报”。

碎片内容

提高生产效率方案

您可能关注的文档

确认删除?
VIP
微信客服
  • 扫码咨询
会员Q群
  • 会员专属群点击这里加入QQ群
客服邮箱
回到顶部